Home
JournalsCollections
For Authors For Reviewers For Editorial Board Members
Article Processing Charges Open Access
Ethics Advertising Policy
Editorial Policy Resource Center
Company Information Contact Us Membership Collaborators Partners
OPEN ACCESS

1,5-Anhydroglucitol Aggravates Acute Liver Failure via the PPARα Signaling Pathway

  • Lingjian Zhang1,2,
  • Yaqi Zhang1,
  • Yalei Zhao3,
  • Danhua Zhu1,
  • Qian Li1,
  • Qiuhong Liu1,
  • Qingqing Hu1,
  • Xiaoxi Ouyang1 and
  • Lanjuan Li1,* 
Journal of Clinical and Translational Hepatology   2026

doi: 10.14218/JCTH.2025.00523

Received:

Revised:

Accepted:

Published online:

 Author information

Citation: Zhang L, Zhang Y, Zhao Y, Zhu D, Li Q, Liu Q, et al. 1,5-Anhydroglucitol Aggravates Acute Liver Failure via the PPARα Signaling Pathway. J Clin Transl Hepatol. Published online: Feb 27, 2026. doi: 10.14218/JCTH.2025.00523.

Abstract

Background and Aims

Acute liver failure (ALF) is a severe hepatic injury associated with high short-term mortality. Our previous study found that 1,5-anhydroglucitol (1,5AG) levels correlate with clinical outcomes in patients with liver failure. This study aimed to explore the potential effects and mechanisms of 1,5AG in ALF.

Methods

An experimental model of ALF was established using LPS and D-GalN. 1,5AG was administered to mice by gavage before modeling. Empagliflozin was then administered to reduce 1,5AG levels in mice. Peroxisome proliferator-activated receptor alpha (PPARα) agonists were also used to explore the role of 1,5AG in mice with liver failure.

Results

1,5AG pretreatment significantly increased ALT and AST levels, aggravated histological damage and hepatocyte apoptosis, and increased mortality in ALF mice. Transcriptomic analysis and western blot validation revealed that 1,5AG significantly inhibited the PPARα signaling pathway and its downstream target, fibroblast growth factor 21. Empagliflozin treatment reduced 1,5AG levels, alleviated liver injury and hepatocyte apoptosis, and promoted the PPARα signaling pathway in ALF. PPARα agonists effectively reversed the effects of 1,5AG on ALF, thereby alleviating liver damage, pathological injury, and hepatocyte apoptosis.

Conclusions

1,5AG exacerbated liver injury in ALF mice by inhibiting the hepatic PPARα pathway, thereby promoting hepatocyte apoptosis.

Graphical Abstract

Keywords

Acute liver failure, 1,5-anhydroglucitol, Peroxisome proliferator-activated receptor alpha, apoptosis, Empagliflozin, liver injury

Introduction

Acute liver failure (ALF) is a severe liver injury accompanied by high short-term mortality and multiple organ failure, which is caused by various factors such as drugs, viruses, autoimmune hepatitis, and alcohol.1–4 Despite significant advances in medical therapies, stem-cell interventions, and liver support systems, liver transplantation remains the most effective treatment for advanced liver failure.1,5–7 Due to the limitation of liver sources, it is of great value to explore the pathogenesis of liver failure and identify new treatments.

1,5-anhydroglucitol (1,5AG) is a prominent polyol found in the human body.8 Our previous study found that serum 1,5AG levels were correlated with clinical outcomes in patients with liver failure. Furthermore, we found that the level of 1,5AG in liver tissue was significantly increased in an ALF animal model.9 Previous studies have found that 1,5AG levels are associated with chronic liver disease and cirrhosis.10,11 1,5AG has also been found to be associated with liver regeneration after partial hepatectomy.12 However, the potential effect and mechanisms of 1,5AG in liver disease have not been reported yet.

Previous studies have suggested that 1,5AG is almost not involved in the metabolic processes of the human body.13 However, recent studies have found that 1,5AG plays a role in glucose metabolism and oxidative stress. Maria et al. found that 1,5AG can lead to neutropenia in G6PT- and G6PC3-deficient animal models and in patients with glycogen storage disease.14,15 Kato et al. found that 1,5AG can affect glycogenolysis and gluconeogenesis.16 1,5AG could also drive glycolysis and reactive oxygen species formation in pre-B acute lymphocytic leukemia.17

Here, we explored the effect and mechanism of 1,5AG in the progression of ALF and found that it may inhibit peroxisome proliferator-activated receptor alpha (PPARα) signaling, leading to hepatocyte apoptosis. As reported, sodium–glucose cotransporter 2 inhibitors such as empagliflozin (EMPA) and canagliflozin can effectively reduce 1,5AG levels in mice.15,18 Therefore, we used EMPA and PPARα agonists to further verify the effect of 1,5AG on ALF.

Methods

Animals

C57BL/6J male mice (20–25 g) were obtained from the Animal Experiment Center of Zhejiang Academy of Medical Sciences. Animal experiments were approved by the Ethics Committee of the First Affiliated Hospital, Zhejiang University School of Medicine (license number: 2024-1304). Mice were raised in a standard environment, with 12-h alternating day and night cycles, a constant temperature, and free access to food and water.

Establishment of animal models

The ALF model was induced by intraperitoneal injection of lipopolysaccharide (LPS; 10 µg/kg, Sigma, St. Louis, MO, USA) and D-galactosamine (D-GalN; 400 mg/kg, Sigma) as previously reported by Xia et al.19 The mice were sacrificed after isoflurane inhalation, and serum and liver tissue were collected. After modeling, the survival rate was monitored continuously for 24 h to compare intergroup outcomes.

To further test the effect of 1,5AG on ALF, we divided the mice into a control group, a D-GalN/LPS group, and a 1,5AG treatment group, with six mice in each group. In the 1,5AG treatment group, as described by Maria et al.,15 10 mg/mL of 1,5AG (Aladdin Biochemical Technology Co., Ltd., Shanghai, China) was dissolved in normal saline. A dose of 5 µL/g 1,5AG was administered to each mouse by gavage every day for seven days before modeling. The model and control groups received the same doses of normal saline.

To reduce the concentration of 1,5AG in mice, we divided them into a D-GalN/LPS group and an EMPA-treated group, with six mice in each group. In the EMPA group, mice were treated with EMPA (MCE, Monmouth Junction, USA) for 14 days before modeling, as reported by Maria et al.15 EMPA was dissolved in PBS at a dose of 10 mg/kg and mixed with hydroxyl cellulose (MCE, Monmouth Junction, USA) to form a suspension. EMPA was administered to each mouse by daily gavage. The model was induced 1 h after gavage on the 14th day, and samples were collected after anesthesia 6 h after modeling. The model group was continuously gavaged with the same amount of solvent for 14 days.

In the PPARα agonist experiment, mice were divided into a D-GalN/LPS group, a 1,5AG-treated group, and a PPARα agonist WY14643-treated group. After 1,5AG was gavaged for seven days, mice in the WY14643-treated group were injected with WY14643 at a dose of 6 mg/kg via the tail vein 2 h before liver failure modeling, as reported by Jiao et al.20

Cell culture and treatment

HepG2 cells (ATCC HB 8065) were maintained in Dulbecco’s Modified Eagle Medium (DMEM; Gibco, MD, USA) containing 10% fetal bovine serum and incubated at 37 °C in a humidified atmosphere of 5% CO2. To evaluate the impact of 1,5AG in vitro, HepG2 cells were exposed to 25 or 50 µg/mL 1,5AG for 12 h; control cells received an equivalent volume of PBS.

Total RNA extraction and mRNA-seq

Fresh liver tissues were immediately homogenized in TRIzol reagent (Invitrogen Life Technologies, Carlsbad, USA), and total RNA was extracted following the manufacturer’s instructions. The mRNA sequencing service was provided by LC-Bio Technology. After generating the final transcriptome, we used DESeq2 for gene differential expression analysis and selected genes with |log2 Fold Change| ≥ 1 and q < 0.05 as significantly different genes. Gene Ontology and Kyoto Encyclopedia of Genes and Genomes enrichment analyses were used to determine the biological functions and signaling pathways mainly affected by differentially expressed genes. Sequencing reads are available in the NCBI Sequence Read Archive database (accession number: PRJNA1333804).

Liver enzyme activity determination

ALT and AST levels were quantified using commercial kits (Jiancheng, Nanjing, China) following the manufacturer’s protocols.

Western blotting and histology

Western blotting, HE staining, and TUNEL (terminal deoxynucleotidyl transferase nick-end-labeling) staining were conducted using methods previously reported in the authors' earlier articles.21

Statistics

Data were expressed as the mean ± standard deviation of at least three independent experiments. Data were analyzed using SPSS 18.0 (SPSS Inc., Chicago, IL, USA). Group differences were assessed by two-tailed unpaired t-tests (two groups) or one-way ANOVA (>2 groups). Survival was evaluated using Kaplan–Meier and log-rank tests. p < 0.05 was considered significant.

Results

1,5AG exacerbated hepatic injury in the ALF model

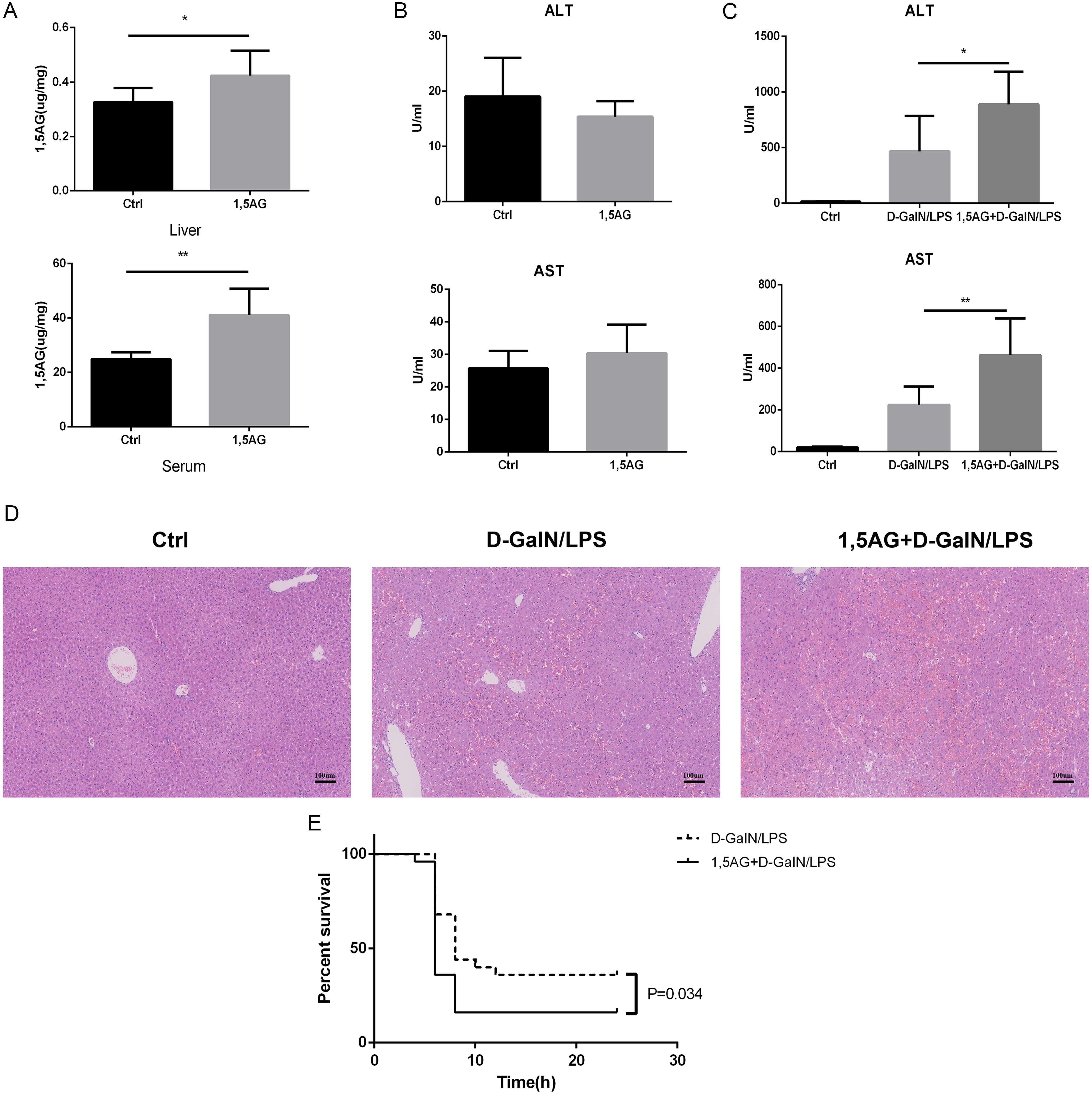
In our previous studies, we found that the concentration of 1,5AG in the liver tissue of mice with ALF was significantly increased. Therefore, we first investigated whether 1,5AG could aggravate ALF in mice. We treated the mice using the reported methods and doses. We found that the concentration of 1,5AG in liver tissue and serum significantly increased after our treatment (Fig. 1A). At the same time, we found that simple 1,5AG treatment did not result in a significant increase in ALT and AST (Fig. 1B). This result indicates that simple treatment with 1,5AG does not affect mouse liver function.

Effects of 1,5AG in LPS/D-GalN-induced ALF mice.
Fig. 1  Effects of 1,5AG in LPS/D-GalN-induced ALF mice.

(A) 1,5AG levels in serum and liver in 1,5AG-treated mice (n = 6); (B) Serum AST and ALT levels in 1,5AG-treated groups (n = 6); (C) Serum AST and ALT levels in 1,5AG+LPS/D-GalN and LPS/D-GalN groups (n = 6);(D) Hematoxylin–eosin-stained liver sections (magnification, 100×); (E) Survival rate of LPS/D-GalN-induced mice after pretreatment with normal saline or 1,5AG for 24 h (n = 12). *p < 0.05, **p < 0.01 compared with the LPS/D-GalN group. 1,5AG, 1,5-anhydroglucitol; ALF, acute liver failure; ALT, alanine aminotransferase; AST, aspartate aminotransferase; LPS, Lipopolysaccharide; D-GalN, D-galactosamine.

After treatment with 1,5AG, we induced ALF in mice using D-GalN/LPS. Regarding liver injury, the serum levels of ALT and AST were significantly increased in the 1,5AG-treated group compared with the D-GalN/LPS group (Fig. 1C). The 1,5AG-treated group exhibited more severe architectural disruption, vacuolar degeneration with nuclear loss, necrosis, and hemorrhage than the D-GalN/LPS group (Fig. 1D). Moreover, 1,5AG pretreatment significantly exacerbated injury and increased mortality in the ALF model (Fig. 1E).

Transcriptomic characteristics of liver tissues in the ALF model

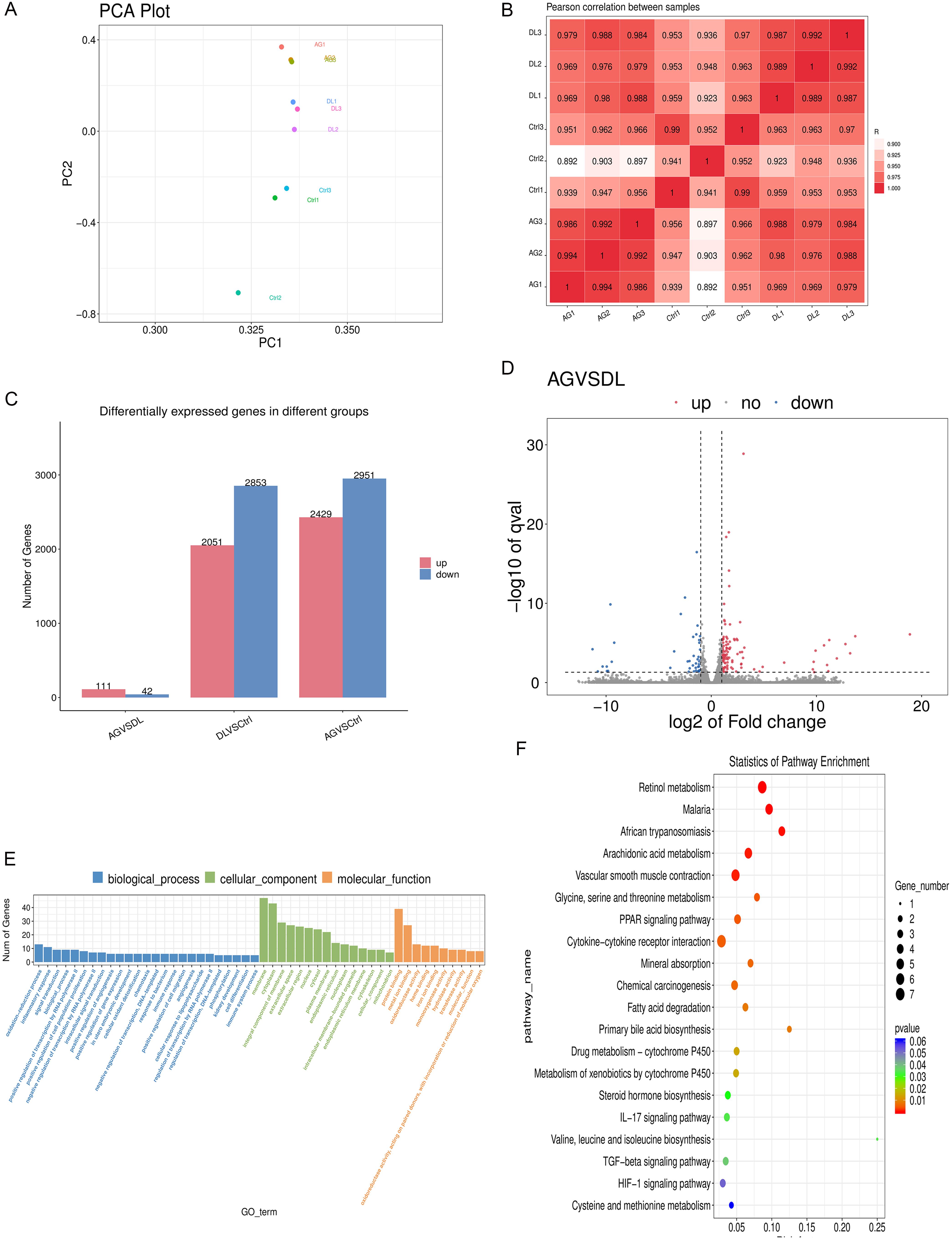
To further illustrate the potential signaling pathways, we used transcriptome analysis to analyze liver tissue. PCA and Pearson’s correlation analysis revealed discernible differences among the three groups (Fig. 2A and B). We identified 153 differentially expressed genes between the LPS/D-GalN group and the 1,5AG+LPS/D-GalN group (Fig. 2C and D). To identify the important pathophysiological differences after 1,5AG treatment, we further analyzed the differentially expressed genes using Gene Ontology analysis. As shown in Figure 2E, the DEGs between the LPS/D-GalN group and the 1,5AG-treated group were mainly involved in oxidation–reduction processes, inflammatory responses, and signal transduction. We also used the Kyoto Encyclopedia of Genes and Genomes database to explore potential signaling pathways. As shown in Figure 2F, the differentially expressed genes between the 1,5AG-treated group and the LPS/D-GalN group were mainly enriched in pathways such as retinol metabolism, arachidonic acid metabolism, glycine, serine, and threonine metabolism, the PPAR signaling pathway, and cytokine–cytokine receptor interactions.

Transcriptomic characteristics of ALF mice.
Fig. 2  Transcriptomic characteristics of ALF mice.

(A) PCA and (B) Pearson’s analysis revealed discernible differences among the 1,5AG+LPS/D-GalN, LPS/D-GalN, and control groups; (C) Number of significantly differentially expressed genes in pairwise comparisons; (D) The volcano plot shows the results of pairwise differential expression analysis between 1,5AG+LPS/D-GalN and LPS/D-GalN groups (|log2 Fold Change| ≥ 1 and q < 0.05); (E) Functional enrichment analysis between 1,5AG+LPS/D-GalN and LPS/D-GalN groups based on Gene Ontology analysis (GO); (F) Pathway enrichment analysis between 1,5AG+LPS/D-GalN and LPS/D-GalN groups based on the Kyoto Encyclopedia of Genes and Genomes (KEGG) database. 1,5AG, 1,5-anhydroglucitol; ALF, acute liver failure; LPS, Lipopolysaccharide; D-GalN, D-galactosamine; GO, Gene Ontology analysis; KEGG, Kyoto Encyclopedia of Genes and Genomes database.

1,5AG aggravated liver injury and hepatocyte apoptosis in ALF through the PPARα signaling pathway

Based on the above transcriptomic analysis, we focused on the PPAR signaling pathway. We first detected PPARα protein expression in ALF mice. The expression of PPARα was significantly decreased in the LPS/D-GalN group, and it showed a further reduction after treatment with 1,5AG (Fig. 3A). We also investigated the expression of adenosine 5'-monophosphate-activated protein kinase (AMPK) signaling pathway, which is upstream of PPARα. We found that the expression of AMPKα and p-AMPKα, similar to PPARα, was reduced in the LPS/D-GalN group and further decreased after treatment with 1,5AG (Fig. 3B). Thus, the PPARα pathway was suppressed in ALF mice, and 1,5AG pretreatment further suppressed this pathway.

Effects of 1,5AG on the PPARα signaling pathway in ALF mice.
Fig. 3  Effects of 1,5AG on the PPARα signaling pathway in ALF mice.

(A–D) Immunoblotting analysis of PPARα, P-AMPKα, AMPKα, FGF21, Bax, Bcl2, and cleaved caspase-3 proteins in the liver (n = 3); (E) Representative TUNEL staining of 1,5AG+LPS/D-GalN and LPS/D-GalN groups. *p < 0.05, **p < 0.01, ***p < 0.001, ****p < 0.0001. 1,5AG, 1,5-anhydroglucitol; ALF, acute liver failure; PPARα, peroxisome proliferator-activated receptor alpha; FGF21, fibroblast growth factor 21; LPS, Lipopolysaccharide; D-GalN, D-galactosamine; TUNEL, terminal deoxynucleotidyl transferase nick-end-labeling; AMPK, adenosine 5'-monophosphate-activated protein kinase; BCL2, B-cell lymphoma 2; Bax, BCL2-associated X protein; +, with administration; −, without administration.

Previous studies have indicated that PPARα and its downstream fibroblast growth factor 21 (FGF21) can exert protective effects against liver injury by inhibiting apoptosis. To further investigate whether FGF21 plays a role in the exacerbation of liver failure by 1,5AG, we detected FGF21 protein levels. We found that FGF21 levels were reduced in ALF mice and further decreased after treatment with 1,5AG (Fig. 3C). Additionally, the levels of cleaved caspase-3 and Bax/Bcl-2 were significantly increased in the LPS/D-GalN group and further elevated after treatment with 1,5AG (Fig. 3D and Supplementary Fig. 1A). TUNEL staining further confirmed that hepatocyte apoptosis significantly increased after LPS/D-GalN treatment and was further exacerbated by 1,5AG (Fig. 3E). Therefore, 1,5AG exacerbated liver failure by increasing hepatocyte apoptosis through inhibition of the PPARα signaling pathway.

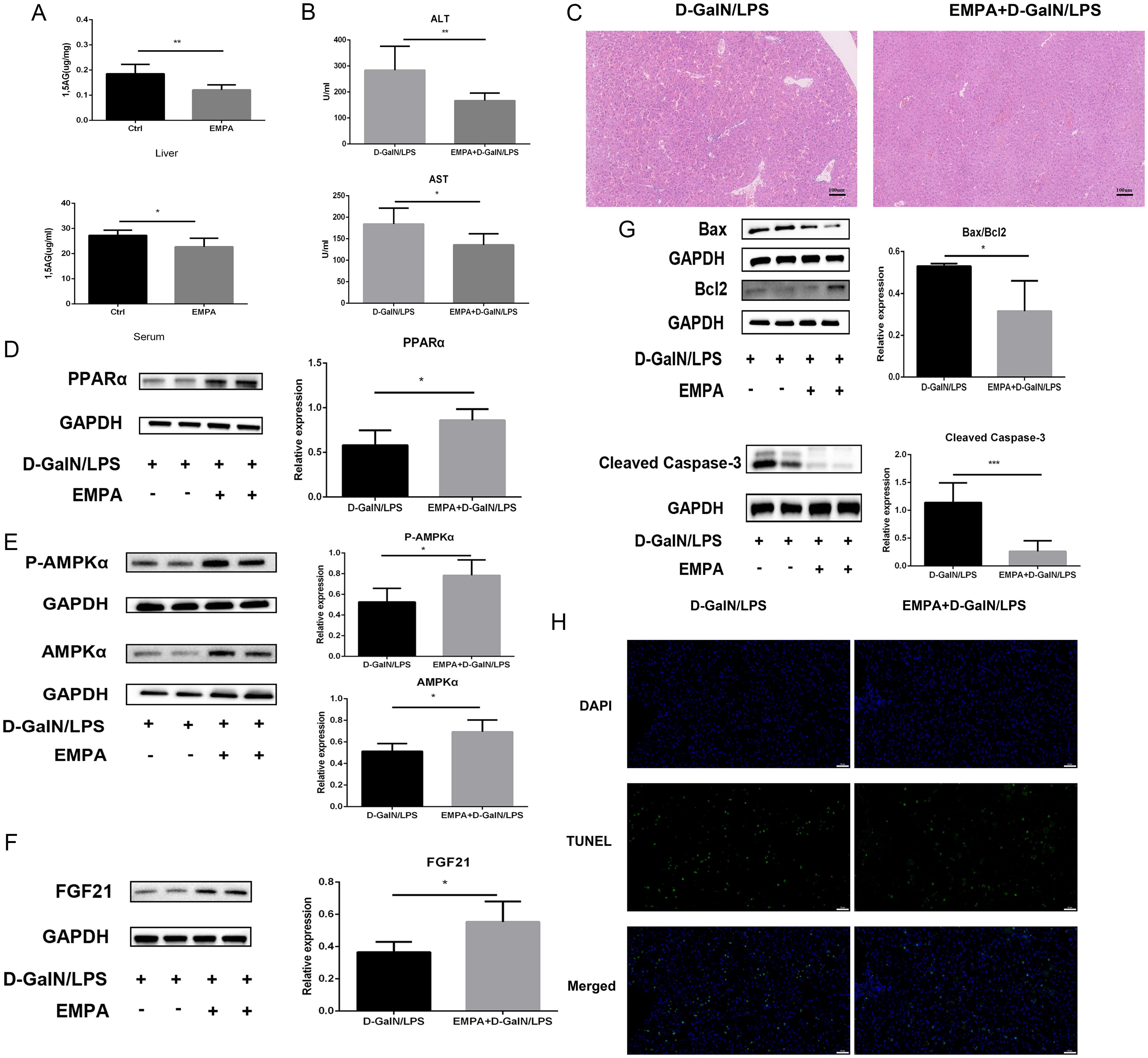
Reducing 1,5AG levels alleviated liver injury in ALF and promoted the PPARα signaling pathway

Next, we investigated whether reducing 1,5AG levels in mice could improve ALF. After treatment with EMPA, 1,5AG levels in mouse liver and serum were significantly reduced (Fig. 4A). Meanwhile, reducing 1,5AG levels significantly improved ALF in mice. As shown in Figure 4B, EMPA treatment significantly reduced ALT and AST levels compared with the D-GalN/LPS group. EMPA treatment also reversed pathological changes in ALF mice (Fig. 4C).

Effects of lowering 1,5AG in ALF mice.
Fig. 4  Effects of lowering 1,5AG in ALF mice.

(A) EMPA significantly reduced 1,5AG levels in mouse liver and serum; (B) Serum AST and ALT levels in EMPA+LPS/D-GalN and LPS/D-GalN groups (n = 6); (C) Hematoxylin–eosin-stained liver sections of EMPA+LPS/D-GalN and LPS/D-GalN groups (magnification, 100×); (D–G) Immunoblotting analysis of PPARα, P-AMPKα, AMPKα, FGF21, Bax, Bcl2, and cleaved caspase-3 proteins in the liver (n = 3); (H) Representative TUNEL staining of 1,5AG+LPS/D-GalN and LPS/D-GalN groups. *p < 0.05, **p < 0.01, ***p < 0.001, ****p < 0.0001. 1,5AG, 1,5-anhydroglucitol; ALF, acute liver failure; EMPA, empagliflozin; PPARα, peroxisome proliferator-activated receptor alpha; FGF21, fibroblast growth factor 21; LPS, Lipopolysaccharide; D-GalN, D-galactosamine; TUNEL, terminal deoxynucleotidyl transferase nick-end-labeling; AMPK, adenosine 5'-monophosphate-activated protein kinase; BCL2, B-cell lymphoma 2; Bax, BCL2-associated X protein. +, with administration; −, without administration.

Then, we detected the expression of AMPKα, PPARα, FGF21, and apoptosis-related proteins. We found that the expression levels of PPARα and FGF21, as well as the expression and phosphorylation levels of AMPKα, were increased in the EMPA-treated group compared with the D-GalN/LPS group (Fig. 4D–F). The expression levels of cleaved caspase-3 and Bax/Bcl-2 were significantly decreased after EMPA treatment (Fig. 4G and Supplementary Fig. 1B). TUNEL staining further confirmed that hepatocyte apoptosis significantly decreased in the EMPA-treated group (Fig. 4H). These results suggest that decreasing 1,5AG levels markedly ameliorates liver failure in mice through the PPARα signaling pathway.

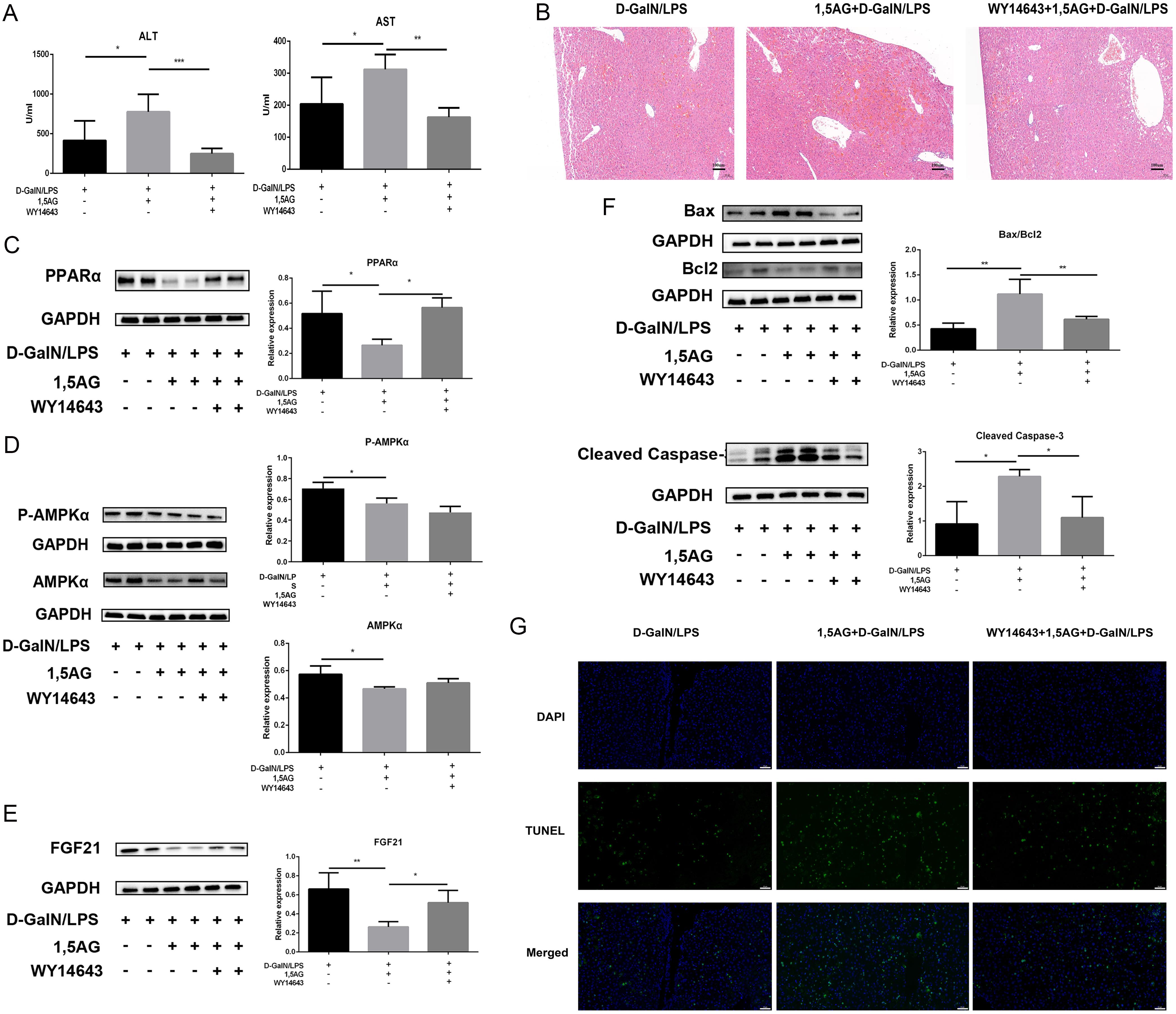
PPARα agonist reversed the effect of 1,5AG on ALF by decreasing hepatocyte apoptosis

To verify whether 1,5AG aggravated liver failure by inhibiting the PPARα signaling pathway, we investigated whether a PPARα agonist could reverse the effects of 1,5AG in ALF. After treatment with the PPARα agonist WY14643, we found that WY14643 significantly reduced ALT and AST levels in ALF mice (Fig. 5A). In addition, HE staining showed that WY14643 improved the pathological damage aggravated by 1,5AG in ALF mice (Fig. 5B).

Effects of WY-14643 administration in 1,5AG-treated ALF mice.
Fig. 5  Effects of WY-14643 administration in 1,5AG-treated ALF mice.

(A) Serum AST and ALT levels in WY14643+1,5AG+LPS/D-GalN, 1,5AG+LPS/D-GalN, and LPS/D-GalN groups (n = 6); (B) Hematoxylin–eosin-stained liver sections of WY14643+1,5AG+LPS/D-GalN, 1,5AG+LPS/D-GalN, and LPS/D-GalN groups (magnification, 100×); (C–F) Immunoblotting analysis of PPARα, P-AMPKα, AMPKα, FGF21, Bax, Bcl2, and cleaved caspase-3 proteins in the liver (n = 3); (G) Representative TUNEL staining of 1,5AG+LPS/D-GalN and LPS/D-GalN groups. *p < 0.05, **p < 0.01, ***p < 0.001, ****p < 0.0001. 1,5AG, 1,5-anhydroglucitol; ALF, acute liver failure; EMPA, empagliflozin; PPARα, peroxisome proliferator-activated receptor alpha; FGF21, fibroblast growth factor 21; LPS, Lipopolysaccharide; D-GalN, D-galactosamine; TUNEL, terminal deoxynucleotidyl transferase nick-end-labeling; AMPK, adenosine 5'-monophosphate-activated protein kinase; BCL2, B-cell lymphoma 2; Bax, BCL2-associated X protein. +, with administration; −, without administration.

We observed changes in the PPARα signaling pathway. As shown in Figure 5C and E, the protein expression levels of PPARα and FGF21 significantly increased after WY14643 treatment. Meanwhile, the expression levels of cleaved caspase-3 and Bax/Bcl-2 significantly decreased (Fig. 5F and Supplementary Fig. 1C). TUNEL staining also revealed a significant decrease in the number of apoptotic hepatocytes after WY14643 treatment (Fig. 5G). Therefore, the PPARα agonist reversed the effect of 1,5AG on ALF by decreasing hepatocyte apoptosis through activation of the PPARα signaling pathway.

1,5AG inhibited the PPARα signaling pathway in vitro

We also verified the effects of 1,5AG in HepG2 cells. 1,5AG markedly suppressed PPARα signaling following treatment (Fig. 6A). Concomitantly, the expression levels of FGF21 and the expression and phosphorylation levels of AMPKα were significantly diminished (Fig. 6B and C).

Effect of 1,5AG on the PPARα signaling pathway <italic>in vitro</italic>.
Fig. 6  Effect of 1,5AG on the PPARα signaling pathway in vitro.

(A) Immunoblotting analysis of PPARα in HepG2 cells (n = 3); (B) Immunoblotting analysis of P-AMPKα and AMPKα in HepG2 cells (n = 3); (C) Immunoblotting analysis of FGF21 in HepG2 cells (n = 3). *p < 0.05. 1,5AG, 1,5-anhydroglucitol; PPARα, peroxisome proliferator-activated receptor alpha; FGF21, fibroblast growth factor 21; AMPK, adenosine 5'-monophosphate-activated protein kinase.

Discussion

In our previous study, we found that the level of 1,5AG in liver tissue was significantly increased in ALF.9 Prior studies have generally regarded 1,5AG as minimally involved in human metabolic processes; most studies have limited its application to a biomarker for blood glucose levels.22,23 Consequently, systematic investigation of its potential roles and mechanisms in various diseases is particularly limited. Recent studies have shown that 1,5AG is also involved in some biological processes such as glucose metabolism and oxidative stress. Kato et al. and Zhu et al. found that 1,5AG could affect glycolysis, glycogenolysis, and gluconeogenesis.16,17 Zhu et al. also found that 1,5AG can activate the ROS-dependent MAPK/ERK pathway in acute leukemia to promote disease progression.17 However, research on the impact of 1,5AG on liver diseases is limited.

In this study, we found for the first time that 1,5AG is not merely a bystander in ALF but an exacerbating factor. We found that 1,5AG could significantly aggravate liver injury in ALF mice, whereas EMPA, an SGLT-2 inhibitor, could ameliorate such injury. A recent study has demonstrated a strong therapeutic potential of SGLT-2 inhibitors in patients with advanced liver disease.24 However, mechanistic investigations remain limited, with researchers speculating that their efficacy might be linked to reduced glycemia and osmotic diuresis. Herein, we identify another potential mechanism: SGLT-2 inhibitors improve liver disease by clearing 1,5AG.

Then, we applied transcriptomics to further explore the underlying mechanisms by which 1,5AG exacerbates ALF. PPAR, a member of the ligand-inducible nuclear receptors, particularly, drew our attention. PPAR has three main subtypes: PPARα, PPARβ/δ, and PPARγ.25 Among these subtypes, PPARα is mainly distributed in tissues with high fatty acid metabolism, such as the liver. It plays a role in various hepatic processes, including lipid metabolism,25 hepatocyte proliferation,26 apoptosis,27 and inflammation.28 Activating PPARα can improve hepatocyte apoptosis and alleviate liver injury.29 Consistent with previous reports showing reduced PPARα levels in ALF and alcoholic liver injury,20,30 PPARα protein levels were also significantly reduced in ALF models in our study, and treatment with 1,5AG further decreased PPARα protein levels. In contrast, EMPA treatment effectively enhanced PPARα expression. Therefore, we hypothesized that 1,5AG might exacerbate liver failure by inhibiting the PPARα signaling pathway. Notably, the PPARα agonist WY14643 could also reverse 1,5AG-induced ALF exacerbation, which validates our hypothesis.

To further explore the upstream mechanisms of 1,5AG-induced PPARα suppression, we focused on the AMPK pathway, a known upstream activator of PPARα.31 Our results demonstrated that 1,5AG significantly suppressed the AMPK signaling pathway. Conversely, EMPA treatment significantly activated the AMPK signaling pathway. Thus, 1,5AG appears to suppress the PPARα signaling pathway by inhibiting AMPK activation. We also explored the downstream effects of 1,5AG-induced PPARα suppression. FGF21 plays a crucial role in the hepatic protective mechanisms of PPARα.32 In various types of liver injury, FGF21 exerts anti-apoptotic and antioxidant effects.33,34 In acetaminophen-induced liver injury models, FGF21 knockout significantly exacerbates liver damage, while FGF21 supplementation can mitigate it.35 FGF21 has been proposed as a potential therapeutic target for liver diseases.36 Our results showed that hepatic FGF21 protein expression was significantly reduced by 1,5AG. We also observed that treatment with EMPA and PPARα agonist significantly increased hepatic FGF21 expression. Based on these findings, FGF21 is also expected to be an effective therapeutic target for ameliorating ALF exacerbated by 1,5AG.

This study has multiple clinical implications. First, as our prior work showed, serum 1,5AG is a readily available prognostic biomarker for liver failure patients. Second, our findings demonstrate that reducing 1,5AG levels and activating its downstream signaling can significantly ameliorate hepatic injury, supporting 1,5AG targeting as a promising therapeutic strategy for ALF.

Several limitations exist in this research. Firstly, SGLT-2 inhibitors such as EMPA might influence ALF through additional mechanisms. Hence, it is necessary to employ other methods to reduce 1,5AG levels to verify its effect on ALF. Secondly, our research only focused on the protective effects of PPARα agonists against 1,5AG-induced ALF exacerbation. Further experiments in PPARα-knockout animal models are required to provide robust evidence confirming the role of the PPARα pathway in 1,5AG-induced exacerbation of ALF, representing a key direction for future research. Moreover, the D-GalN/LPS-induced ALF model cannot fully replicate every type of liver failure. Additionally, the role of FGF21 in 1,5AG-induced ALF exacerbation requires further validation through functional studies involving stimulation or suppression via pharmacological agents or transfection. Therefore, the mechanisms by which 1,5AG affects ALF still require verification.

Conclusions

1,5AG exacerbated liver injury in ALF mice by inhibiting the hepatic PPARα pathway to promote hepatocyte apoptosis.

Supporting information

Supplementary Fig. 1

(A–C) Quantitative analysis bar graphs of Bax and Bcl2 (n = 3); (D) Cell viability of hepatocyte cell line treated with Acetaminophen (APAP) and 1,5-AG. (*p < 0.05, **p < 0.01, ***p <0.001, ***p < 0.0001).

(DOCX)

Declarations

Ethical statement

All animal experiments were approved by the Ethics Committee of the First Affiliated Hospital, Zhejiang University School of Medicine (license number: 2024-1304). All animals received human care.

Data sharing statement

No additional data are available.

Funding

This research was supported by the Funds of the Natural Science Foundation of Hangzhou under Grant No. 2025SZRJJ0342 and the Opening Foundation of the State Key Laboratory for Diagnosis and Treatment of Infectious Diseases, The First Affiliated Hospital, Zhejiang University School of Medicine, Grant No. SKLID2024KF02.

Conflict of interest

The authors have no conflict of interests related to this publication.

Authors’ contributions

Study design (LL, LZ), performance of animal experiments (LZ, YqZ, YlZ, QL, QhL, QH), statistical analysis and data interpretation (LZ, XO, YqZ), writing of the manuscript (LZ, YqZ), revision of the manuscript (YlZ, DZ), and project supervision (LL). All authors read and approved the final version of the manuscript.

References

  1. Fernández J, Bassegoda O, Toapanta D, Bernal W. Acute liver failure: A practical update. JHEP Rep 2024;6(9):101131 View Article PubMed/NCBI
  2. Chen X, Gao F, Pan Q, Huang C, Luo R, Lu X, et al. aCCI-HBV-ACLF: A Novel Predictive Model for Hepatitis B Virus-Related Acute-On-Chronic Liver Failure. Aliment Pharmacol Ther 2025;61(2):286-298 View Article PubMed/NCBI
  3. Hong M, Lian W, Yang Y, Chen Z. Astragaloside IV Alleviates Acute Liver Failure Induced by D-GalN/LPS by Upregulating Autophagy and Reducing Inflammation. Infect Microbe Dis 2024;6(1):20-28 View Article PubMed/NCBI
  4. Fu HJ, Zhou M, Huang ZH, Chen YX, Wu XX. Severe acute hepatitis of unknown origin in children: Clinical issues of concern. J Transl Int Med 2023;11(1):19-23 View Article PubMed/NCBI
  5. Zhu CX, Yang L, Zhao H, Zhang Y, Tu S, Guo J, et al. Impact of cirrhosis-related complications on posttransplant survival in patients with acute-on-chronic liver failure. Hepatobiliary Pancreat Dis Int 2023;22(1):64-71 View Article PubMed/NCBI
  6. Lin F, Chen W, Zhou J, Zhu J, Yao Q, Feng B, et al. Mesenchymal stem cells protect against ferroptosis via exosome-mediated stabilization of SLC7A11 in acute liver injury. Cell Death Dis 2022;13(3):271 View Article PubMed/NCBI
  7. Liver Failure and Artificial Liver Group, Chinese Society of Infectious Diseases, Chinese Medical Association; Expert Committee of Liver Failure and Artificial Liver, Chinese Society of Infectious Diseases, Chinese Medical Association; National Clinical Research Center for Infectious Diseases; State Key Laboratory for Diagnosis and Treatment of Infectious Diseases; National Medical Center for Infectious Diseases. Guidelines on Application of Artificial Liver Blood Purification System (Version 2023). Infect Microbe Dis 2025;7(1):8-17 View Article PubMed/NCBI
  8. Yamanouchi T, Tachibana Y, Akanuma H, Minoda S, Shinohara T, Moromizato H, et al. Origin and disposal of 1,5-anhydroglucitol, a major polyol in the human body. Am J Physiol 1992;263(2 Pt 1):E268-E273 View Article PubMed/NCBI
  9. Zhang L, Zhao Y, Xie Z, Xiao L, Hu Q, Li Q, et al. 1,5-Anhydroglucitol Predicts Mortality in Patients with HBV-Related Acute-on-chronic Liver Failure. J Clin Transl Hepatol 2022;10(4):651-659 View Article PubMed/NCBI
  10. Yamagishi S, Ohta M. Serum 1,5-anhydro-D-glucitol levels in liver cirrhosis. Acta Diabetol 1998;35(1):65-66 View Article PubMed/NCBI
  11. Koga M, Murai J, Saito H, Mukai M, Toya D, Tanaka N, et al. 1,5-Anhydroglucitol levels are low irrespective of plasma glucose levels in patients with chronic liver disease. Ann Clin Biochem 2011;48(Pt 2):121-125 View Article PubMed/NCBI
  12. Zhao Y, Chen E, Huang K, Xie Z, Zhang S, Wu D, et al. Dynamic Alterations of Plasma Metabolites in the Progression of Liver Regeneration after Partial Hepatectomy. J Proteome Res 2020;19(1):174-185 View Article PubMed/NCBI
  13. Ying L, Ma X, Yin J, Wang Y, He X, Peng J, et al. The metabolism and transport of 1,5-anhydroglucitol in cells. Acta Diabetol 2018;55(3):279-286 View Article PubMed/NCBI
  14. Wortmann SB, Van Hove JLK, Derks TGJ, Chevalier N, Knight V, Koller A, et al. Treating neutropenia and neutrophil dysfunction in glycogen storage disease type Ib with an SGLT2 inhibitor. Blood 2020;136(9):1033-1043 View Article PubMed/NCBI
  15. Veiga-da-Cunha M, Chevalier N, Stephenne X, Defour JP, Paczia N, Ferster A, et al. Failure to eliminate a phosphorylated glucose analog leads to neutropenia in patients with G6PT and G6PC3 deficiency. Proc Natl Acad Sci U S A 2019;116(4):1241-1250 View Article PubMed/NCBI
  16. Kato A, Kunimatsu T, Yamashita Y, Adachi I, Takeshita K, Ishikawa F. Protective effects of dietary 1,5-anhydro-D-glucitol as a blood glucose regulator in diabetes and metabolic syndrome. J Agric Food Chem 2013;61(3):611-617 View Article PubMed/NCBI
  17. Zhu H, Ma H, Dong N, Wu M, Li D, Liu L, et al. 1,5-Anhydroglucitol promotes pre-B acute lymphocytic leukemia progression by driving glycolysis and reactive oxygen species formation. BMC Cancer 2023;23(1):122 View Article PubMed/NCBI
  18. Resaz R, Raggi F, Segalerba D, Lavarello C, Gamberucci A, Bosco MC, et al. The SGLT2-inhibitor dapagliflozin improves neutropenia and neutrophil dysfunction in a mouse model of the inherited metabolic disorder GSDIb. Mol Genet Metab Rep 2021;29:100813 View Article PubMed/NCBI
  19. Xia X, Fu J, Song X, Shi Q, Su C, Song E, et al. Neohesperidin dihydrochalcone down-regulates MyD88-dependent and -independent signaling by inhibiting endotoxin-induced trafficking of TLR4 to lipid rafts. Free Radic Biol Med 2015;89:522-532 View Article PubMed/NCBI
  20. Jiao M, Ren F, Zhou L, Zhang X, Zhang L, Wen T, et al. Peroxisome proliferator-activated receptor α activation attenuates the inflammatory response to protect the liver from acute failure by promoting the autophagy pathway. Cell Death Dis 2014;5(8):e1397 View Article PubMed/NCBI
  21. Zhang L, Zhao Y, Fan L, Xu K, Ji F, Xie Z, et al. Tectorigenin protects against experimental fulminant hepatic failure by regulating the TLR4/mitogen-activated protein kinase and TLR4/nuclear factor-κB pathways and autophagy. Phytother Res 2019;33(4):1055-1064 View Article PubMed/NCBI
  22. Xu H, Chen R, Hou X, Li N, Han Y, Ji S. The clinical potential of 1,5-anhydroglucitol as biomarker in diabetes mellitus. Front Endocrinol (Lausanne) 2024;15:1471577 View Article PubMed/NCBI
  23. Veiga-da-Cunha M, Gannoun L, Dewulf J, Van Schaftingen E. Pathophysiology of the Neutropenia of GSDIb and G6PC3 Deficiency: Origin, Metabolism and Elimination of 1,5-Anhydroglucitol. J Inherit Metab Dis 2025;48(5):e70085 View Article PubMed/NCBI
  24. Abu-Hammour MN, Abdel-Razeq R, Vignarajah A, Khedraki R, Sims OT, Vigneswaramoorthy N, et al. Sodium-Glucose Cotransporter 2 Inhibitors and Serious Liver Events in Patients With Cirrhosis. JAMA Netw Open 2025;8(6):e2518470 View Article PubMed/NCBI
  25. Braissant O, Foufelle F, Scotto C, Dauça M, Wahli W. Differential expression of peroxisome proliferator-activated receptors (PPARs): tissue distribution of PPAR-alpha, -beta, and -gamma in the adult rat. Endocrinology 1996;137(1):354-366 View Article PubMed/NCBI
  26. Fan S, Gao Y, Qu A, Jiang Y, Li H, Xie G, et al. YAP-TEAD mediates PPAR α-induced hepatomegaly and liver regeneration in mice. Hepatology 2022;75(1):74-88 View Article PubMed/NCBI
  27. Roberts RA, James NH, Woodyatt NJ, Macdonald N, Tugwood JD. Evidence for the suppression of apoptosis by the peroxisome proliferator activated receptor alpha (PPAR alpha). Carcinogenesis 1998;19(1):43-48 View Article PubMed/NCBI
  28. Chinetti G, Griglio S, Antonucci M, Torra IP, Delerive P, Majd Z, et al. Activation of proliferator-activated receptors alpha and gamma induces apoptosis of human monocyte-derived macrophages. J Biol Chem 1998;273(40):25573-25580 View Article PubMed/NCBI
  29. Zhang L, Ren F, Zhang X, Wang X, Shi H, Zhou L, et al. Peroxisome proliferator-activated receptor alpha acts as a mediator of endoplasmic reticulum stress-induced hepatocyte apoptosis in acute liver failure. Dis Model Mech 2016;9(7):799-809 View Article PubMed/NCBI
  30. Nanji AA, Dannenberg AJ, Jokelainen K, Bass NM. Alcoholic liver injury in the rat is associated with reduced expression of peroxisome proliferator-alpha (PPARalpha)-regulated genes and is ameliorated by PPARalpha activation. J Pharmacol Exp Ther 2004;310(1):417-424 View Article PubMed/NCBI
  31. Zhang J, Zhang W, Yang L, Zhao W, Liu Z, Wang E, et al. Phytochemical gallic acid alleviates nonalcoholic fatty liver disease via AMPK-ACC-PPARa axis through dual regulation of lipid metabolism and mitochondrial function. Phytomedicine 2023;109:154589 View Article PubMed/NCBI
  32. Badman MK, Pissios P, Kennedy AR, Koukos G, Flier JS, Maratos-Flier E. Hepatic fibroblast growth factor 21 is regulated by PPARalpha and is a key mediator of hepatic lipid metabolism in ketotic states. Cell Metab 2007;5(6):426-437 View Article PubMed/NCBI
  33. Yu Y, Bai F, Liu Y, Yang Y, Yuan Q, Zou D, et al. Fibroblast growth factor (FGF21) protects mouse liver against D-galactose-induced oxidative stress and apoptosis via activating Nrf2 and PI3K/Akt pathways. Mol Cell Biochem 2015;403(1-2):287-299 View Article PubMed/NCBI
  34. Yan J, Xie J, Xu S, Guo Y, Ji K, Li C, et al. Fibroblast growth factor 21 protects the liver from apoptosis in a type 1 diabetes mouse model via regulating L-lactate homeostasis. Biomed Pharmacother 2023;168:115737 View Article PubMed/NCBI
  35. Ye D, Wang Y, Li H, Jia W, Man K, Lo CM, et al. Fibroblast growth factor 21 protects against acetaminophen-induced hepatotoxicity by potentiating peroxisome proliferator-activated receptor coactivator protein-1α-mediated antioxidant capacity in mice. Hepatology 2014;60(3):977-989 View Article PubMed/NCBI
  36. Loomba R, Sanyal AJ, Kowdley KV, Bhatt DL, Alkhouri N, Frias JP, et al. Randomized, Controlled Trial of the FGF21 Analogue Pegozafermin in NASH. N Engl J Med 2023;389(11):998-1008 View Article PubMed/NCBI

About this Article

Cite this article
Zhang L, Zhang Y, Zhao Y, Zhu D, Li Q, Liu Q, et al. 1,5-Anhydroglucitol Aggravates Acute Liver Failure via the PPARα Signaling Pathway. J Clin Transl Hepatol. Published online: Feb 27, 2026. doi: 10.14218/JCTH.2025.00523.
Copy Export to RIS Export to EndNote
Article History
Received Revised Accepted Published
October 9, 2025 December 22, 2025 January 19, 2026 February 27, 2026
DOI http://dx.doi.org/10.14218/JCTH.2025.00523