Home
JournalsCollections
For Authors For Reviewers For Editorial Board Members
Article Processing Charges Open Access
Ethics Advertising Policy
Editorial Policy Resource Center
Company Information Contact Us Membership Collaborators Partners
OPEN ACCESS

Serum miR-381-3p: Diagnostic Role and Mechanisms in Liver Transplant Ischemia-reperfusion Injury

  • Xiaobin Chi,
  • Zerun Lin,
  • Zhijian Chen,
  • Jianda Yu,
  • Yongbiao Chen,
  • Honghuan Lin,
  • Qiucheng Cai and
  • Lizhi Lv* 
Journal of Clinical and Translational Hepatology   2026

doi: 10.14218/JCTH.2025.00571

Received:

Revised:

Accepted:

Published online:

 Author information

Citation: Chi X, Lin Z, Chen Z, Yu J, Chen Y, Lin H, et al. Serum miR-381-3p: Diagnostic Role and Mechanisms in Liver Transplant Ischemia-reperfusion Injury. J Clin Transl Hepatol. Published online: Feb 5, 2026. doi: 10.14218/JCTH.2025.00571.

Abstract

Background and Aims

Hepatic ischemia–reperfusion (HIR) injury impairs outcomes post–liver transplantation. Therefore, we aimed to investigate the role and mechanism of miR-381-3p in HIR.

Methods

The study enrolled 150 healthy controls, 82 non-HIR-injured patients, and 68 patients with HIR injury following liver transplantation. Clinical data were analyzed. Multivariate analysis identified HIR risk factors; the predictive value of miR-381-3p was assessed via receiver operating characteristic analysis. An in vitro hypoxia/reoxygenation (H/R) model was established and employed. The cellular effects of miR-381-3p and JAK2 were evaluated using CCK-8, flow cytometry, ELISA, luciferase, RIP, and bioinformatics.

Results

Serum miR-381-3p was significantly elevated in HIR compared with the other groups. miR-381-3p was the strongest independent HIR risk factor, which was confirmed by receiver operating characteristic analysis. H/R upregulated miR-381-3p. Inhibiting miR-381-3p counteracted H/R-induced decreased viability and increased apoptosis, inflammation, and oxidative stress. miR-381-3p directly bound to and suppressed JAK2 via its 3′ untranslated region (validated by luciferase and RIP). Transfection of si-JAK2 abolished the protective effects of miR-381-3p inhibition.

Conclusions

miR-381-3p exacerbates post-transplant HIR by directly targeting JAK2, amplifying inflammation and oxidative stress. Thus, our findings nominate serum miR-381-3p as a promising non-invasive biomarker and suggest its potential as a therapeutic target for mitigating HIR injury.

Keywords

Hepatic ischemia-reperfusion injury, miR-381-3p, Diagnose, Prognosis, Inflammatory response, Oxidative stress

Introduction

Liver transplantation represents the only curative option for patients with end-stage liver disease, with its success critically determining patient survival.1 Nevertheless, hepatic ischemia–reperfusion (HIR) injury remains a pivotal challenge during the perioperative period. It constitutes a fundamental pathological basis for primary non-function, early allograft dysfunction, and acute rejection, significantly compromising graft survival and long-term recipient outcomes.2–4 HIR injury ensues upon the restoration of blood flow following hepatic ischemia. Its pathogenesis is characterized by intricate cascades involving oxidative stress, apoptosis, and inflammation, mediated through both innate and adaptive immune responses.3,5–7 Unfortunately, while routine serological markers (e.g., alanine aminotransferase (ALT), aspartate aminotransferase (AST)) reflect hepatocellular injury, they lack sufficient specificity and early predictive power for ischemia–reperfusion injury. Invasive tissue biopsy, constrained by clinical practicality, is unsuitable for dynamic monitoring. Consequently, there is an urgent clinical need to identify highly sensitive and specific non-invasive circulating biomarkers to enable early detection, dynamic assessment, and timely intervention for ischemia–reperfusion injury following liver transplantation.8–10

MicroRNAs (miRNAs) have emerged as pivotal candidates for disease biomarker research due to their robust stability in bodily fluids, facile detectability, and close association with diverse pathological mechanisms.11–13 Exosomal miRNAs derived from serum are particularly promising as non-invasive diagnostic tools, owing to their enhanced stability and tissue specificity.14 For instance, in models of HIR injury, miR-122-5p promotes M1 polarization of Kupffer cells by modulating PPARδ signaling and the NF-κB pathway; suppression of its expression mitigates tissue damage, highlighting its dual potential as both a diagnostic indicator and therapeutic target.15 Similarly, miRNAs such as miR-92a, miR-25b-3p, and miR-101a-3p exhibit protective effects in renal or spinal cord ischemia–reperfusion injury, reinforcing their diagnostic utility in transplantation medicine.16–19 Critically, serum miRNAs can be efficiently enriched via circulating exosomes, and their stability in blood renders them ideal minimally invasive biomarkers.14,20 Clinical evidence indicates that differentially expressed miRNAs (e.g., miR-122, miR-21) in liver transplant recipients serve as early diagnostic tools for detecting acute rejection or graft injury.2,14,19 Of particular relevance, exosomal miR-381-3p in serum demonstrates a significant correlation with hepatic fibrogenesis: its expression is markedly elevated in patients with chronic hepatitis B, and high levels are strongly associated with advanced liver fibrosis and cirrhosis progression.14 This implicates miR-381-3p in liver pathological processes and suggests its potential as an indicator of hepatocyte damage severity. However, its diagnostic potential for HIR injury following liver transplantation remains systematically unexplored.

This study addressed a critical knowledge gap by evaluating the prognostic value of serum miR-381-3p for HIR injury following liver transplantation and elucidating its underlying regulatory pathways. Beyond providing a novel non-invasive biomarker for the early detection of HIR injury, this work established a vital theoretical foundation for understanding its molecular mechanisms.

Methods

Collection of subject data

Between January 2022 and December 2024, this study enrolled a total of 300 participants categorized into three groups: healthy controls (HC group, n = 150), liver transplant recipients without HIR injury (non-HIR group, n = 82), and liver transplant recipients with HIR injury (HIR group, n = 68). Inclusion criteria required confirmed indication for partial hepatectomy or liver transplantation. Exclusion criteria encompassed concurrent severe organ dysfunction, malignancy, autoimmune disorders, or acute infections.

The study protocol received approval from the Ethics Committee of the 900th Hospital of Joint Logistics Support Force (No. 2026-016), and all participants provided written informed consent.

Cell culture and modeling

This study utilized the mouse hepatocyte cell line AML12, obtained from the American Type Culture Collection. An in vitro hypoxia/reoxygenation (H/R) model was established to simulate hepatic ischemia/reperfusion injury.21 Cells used in the experiments were maintained within passage numbers 5 to 15. AML12 cells were routinely cultured under standard conditions using a medium supplemented with 10% fetal bovine serum (Gibco), 1% insulin-transferrin-selenium (Gibco), and 1% penicillin–streptomycin and maintained at 37°C in a humidified incubator with 5% CO2. At 70–80% confluence, cells underwent two PBS washes followed by incubation in glucose- and serum-free medium. Cells were subjected to hypoxia for 12 h in a humidified multi-gas incubator maintained at 1% O2, 94% N2, and 5% CO2. Following the hypoxic period, the medium was replaced with normal culture medium, and reoxygenation was achieved by incubation for 6 h under normoxic conditions (ambient atmosphere).

Real-time quantitative PCR

Total RNA was isolated from AML12 cells using TRIzol reagent (Solarbio Science & Technology Co., Beijing). Total RNA concentration was quantified using a microvolume spectrophotometer, and 1 µg was reverse-transcribed into cDNA using a kit from Vazyme Biotech Co. (Nanjing). Using SYBR Green Master Mix (Vazyme Biotech Co., Nanjing) and a qPCR system, cDNA amplification was quantified by real-time PCR. Endogenous controls were GAPDH for miR-381-3p and U6 for JAK2. Normalization and relative quantification were conducted using the comparative 2−ΔΔCT method.22

AML12 cell transfection

AML12 cells were cultured in 6-well plates under standard conditions to achieve 50–60% confluence before transfection. To investigate the function of miR-381-3p, cells were transfected with either an miR-381-3p inhibitor, siRNA-JAK2 (si-JAK2), or their respective negative controls (NCs; inhibitor-NC and si-NC). Transfection complexes were formed by mixing Lipofectamine™ 2000 (Invitrogen, USA) with each oligonucleotide or its corresponding NC. These complexes were added dropwise to the culture wells. Following a 6–8 h incubation period, the medium was replaced with fresh complete medium.23 Cells were then cultured further before being harvested for subsequent/further/downstream analysis. All sequences are shown in Supplementary Table 1.

AML12 cell viability assay

AML12 cells (5 × 103 cells/mL) were plated in 96-well plates (100 µL per well) and maintained at 37°C in a humidified atmosphere containing 5% CO2. Upon reaching 70–80% confluence, the cells were subjected to H/R treatment in preassigned groups. Following reoxygenation, 10 µL of CCK-8 solutions were added to each well. Plates were then incubated for 1 h, followed by measurement of absorbance (optical density) at 450 nm using a microplate reader to determine relative cell viability.21

AML12 cell apoptosis assay

Following reoxygenation, cells were trypsinized and collected by centrifugation (200 × g, 5 min). The cell pellet was washed twice with PBS and then resuspended in 195 µL of 1× binding buffer. Subsequently, cells were stained with 5 µL Annexin V-FITC (Biosciences, USA) and 10 µL propidium iodide for 15 min in the dark. Apoptotic cells were analyzed by flow cytometry.22

ELISA detection

Following reperfusion, AML12 cells were collected and centrifuged at 3,000 × g for 5 min. The supernatant was then harvested. Concentrations of interleukin (IL)-1β, IL-6, tumor necrosis factor-α (TNF-α), reactive oxygen species (ROS), malondialdehyde (MDA), and superoxide dismutase (SOD) were determined using ELISA kits, strictly following the manufacturer′s instructions. Optical density at 450 nm was measured using a microplate reader for both standard and sample wells. A standard curve generated from the standards was used to calculate target factor concentrations in the samples.24

Protein–protein interaction (PPI) network analysis

Putative target genes of miR-381-3p were identified by querying the online databases TargetScan, miRWalk, and StarBase. Candidate target genes were subsequently screened through intersection analysis of the retrieved results. A PPI network for these candidate genes was constructed using the STRING database. Pivotal hub genes within the network were identified based on their node degree.25

Dual-luciferase reporter assay

To validate whether JAK2 serves as a direct target of miR-381-3p, a dual-luciferase reporter assay was performed. Wild-type and mutant JAK2 3′ untranslated region (3′UTR) reporter constructs (JAK2-WT and JAK2-MUT) were co-transfected with either miR-381-3p mimics or an NC miRNA into AML12 cells. Dual-luciferase activity was measured using assay kits obtained from Promega Corporation.26

RNA-binding protein immunoprecipitation (RIP) assay

The RIP assay was performed using the Magna RIP RNA-Binding Protein Immunoprecipitation Kit according to the manufacturer’s instructions. Specific probes were designed and synthesized by Sangon Biotech. The enrichment of miR-381-3p and JAK2 mRNA in the immunoprecipitate was quantified by qRT-PCR.27

Data analysis

Statistical analyses were performed using SPSS 24.0 (IBM Corp.) and GraphPad Prism 9.0 (GraphPad Software). Continuous variables were expressed as mean ± standard deviation. One-way ANOVA was used as the initial test for comparisons across multiple groups. When a significant effect was observed, Tukey’s HSD test was applied to identify differences between groups. Comparisons between two groups were conducted using Student’s t-test. Categorical variables were analyzed using χ2 tests. Independent risk factors were identified through multivariate logistic regression analysis, and predictive value was evaluated using receiver operating characteristic curves. Statistical significance was defined as P < 0.05.

Results

Clinicopathological characteristics in postoperative liver transplant recipients

Table 1 presents a comparison of baseline characteristics among the HC, non-HIR, and HIR groups. Baseline characteristics (age, sex, BMI, smoking, and alcohol use) were similar and showed no statistically significant differences among the three groups. Furthermore, the prevalence of both hypertension and diabetes mellitus did not differ significantly between patients with non-HIR injuries and those with HIR injuries. Conversely, the HIR group exhibited markedly compromised hepatic function relative to the non-HIR group. This was evidenced by significantly elevated serum levels of ALT, AST, total bilirubin, and a higher Model for End-Stage Liver Disease (MELD) score in the HIR group.

Table 1

Comparison of baseline characteristics and liver function indicators among the HC group, non-HIR group, and HIR group patients

ItemsHealthy controls (n=150)Non-HIR (n=82)HIR (n=68)Significance (P)
Age, years55.29 ± 19.6057.78 ± 18.6557.06 ± 19.460.495
Gender, male/%78/52.046/56.130/44.10.335
BMI, kg/m222.69 ± 2.7322.74 ± 3.3123.22 ± 2.970.793
Smoking history, yes/%66/44.042/51.240/58.80.421
Alcohol consumption history, yes/%64/42.741/50.041/60.30.052
Hypertension, yes/%37/45.131/45.60.954
Diabetes, yes/%45/54.944/64.70.223
ALT (U/L)41.82 ± 13.9177.37 ± 32.23<0.001
AST (U/L)41.03 ± 14.7886.07 ± 33.78<0.001
Total bilirubin (µmol/L)21.24 ± 9.4433.76 ± 13.48<0.001
MELD score19.39 ± 5.7323.50 ± 7.67<0.001

Evaluation of the diagnostic value of serum miR-381-3p in postoperative HIR

Figure 1A demonstrated that serum miR-381-3p expression levels were significantly elevated in the HIR group compared with both the non-HIR group and the HC group, suggesting its potential involvement in HIR pathology. Furthermore, receiver operating characteristic curve analysis (Fig. 1B) indicated that miR-381-3p had an AUC of 0.925 (95% CI: 0.882–0.969) for diagnosing HIR, with a sensitivity of 86.8% and a specificity of 85.4%. These data indicate that miR-381-3p exhibited promising diagnostic value for HIR and represents a potential biomarker.

ROC curve of serum miR-381-3p in postoperative HIR.
Fig. 1  ROC curve of serum miR-381-3p in postoperative HIR.

(A) Relative miR-381-3p expression in all participants, HC. (B) The ROC curve of miR-381-3p in HIR. ROC, receiver operating characteristic; HIR, hepatic ischemia–reperfusion; HC, healthy control.

Independent risk factors for HIR

Multivariate logistic regression analysis identified miR-381-3p as the strongest independent risk factor for HIR injury (OR = 4.989, 95% CI: 2.099–11.859, P < 0.001), with an effect size substantially exceeding that of other variables (Table 2). Elevated levels of liver function indicators were also significant independent risk factors, including total bilirubin (OR = 3.164, 95% CI: 1.385–7.224, P = 0.006), AST (OR = 2.854, 95% CI: 1.260–6.462, P = 0.012), ALT (OR = 2.826, 95% CI: 1.243–6.424, P = 0.013), and MELD score (OR = 2.701, 95% CI: 1.131–6.455, P = 0.025). In contrast, demographic and baseline clinical factors, including age, sex, BMI, smoking/alcohol consumption history, hypertension, and diabetes, showed no statistically significant association with HIR injury risk, indicating negligible independent contributions. Thus, miR-381-3p, liver function parameters (total bilirubin, AST, ALT), and MELD score were established as key predictors of HIR injury after liver transplantation, whereas conventional predictors such as metabolic disorders or lifestyle factors demonstrated no independent influence in this model.

Table 2

Independent influencing factors for HIR injury in patients after liver transplantation

Items95% CIORSignificance (P)
MiR-381-3p2.099–11.8594.989<0.001
Age, years0.513–2.7261.1830.693
Gender0.483–2.6591.1330.774
BMI, kg/m20.766–3.8881.7260.188
Smoking history0.531–2.7891.2170.643
Alcohol consumption history, yes/%0.834–4.5081.9390.124
Hypertension0.449–2.4321.0450.919
Diabetes0.821–4.4901.9200.132
ALT (U/L)1.243–6.4242.8260.013
AST (U/L)1.260–6.4622.8540.012
Total bilirubin (µmol/L)1.385–7.2243.1640.006
MELD score1.131–6.4552.7010.025

Inhibition of miR-381-3p ameliorated proliferation inhibition and apoptosis in HIR of AML12 cells

In the AML12 cell model of H/R injury, miRNA profiling (Fig. 2A) showed that H/R treatment significantly upregulated miR-381-3p expression compared with the control group (fold change = 2.65). Transfection with a miR-381-3p inhibitor markedly reduced its expression relative to the H/R group, validating effective target silencing (fold change = 0.51). Cell viability assays (Fig. 2B) revealed a substantial decline in H/R-treated cells compared with the control group (fold change = 0.48). miR-381-3p inhibition significantly restored viability compared with H/R alone (fold change = 1.58), indicating attenuation of H/R-induced proliferation suppression. Apoptosis analysis (Fig. 2C) showed that H/R exposure significantly increased apoptotic rates compared with the control group (fold change = 4.13). This effect was mitigated by miR-381-3p inhibitor transfection, with apoptosis rates significantly lower than those in the H/R group (fold change = 0.53). Collectively, miR-381-3p was upregulated during H/R injury, and its functional inhibition ameliorated both proliferation impairment and apoptosis promotion in AML12 cells.

The effect of miR-381-3p on H/R-induced proliferation and apoptosis in AML12 cells.
Fig. 2  The effect of miR-381-3p on H/R-induced proliferation and apoptosis in AML12 cells.

(A) miR-381-3p expression levels following H/R treatment and transfection with a miR-381-3p inhibitor. (B) Cell viability following H/R treatment and transfection with a miR-381-3p inhibitor. (C) Apoptosis rate following H/R treatment and transfection with a miR-381-3p inhibitor. The number of biological replicates in each experimental group is three. HIR, hepatic ischemia–reperfusion; H/R, hypoxia/reoxygenation; NC, negative control.

Inhibition of miR-381-3p attenuated H/R-induced inflammatory response and oxidative stress

Relative to the control group, H/R exposure significantly increased the concentrations of TNF-α (Fig. 3A, fold change = 9.53), IL-6 (Fig. 3B, fold change = 5.47), and IL-1β (Fig. 3C, fold change = 5.14), indicating that H/R induced a potent inflammatory response. Conversely, administration of the miR-381-3p inhibitor during H/R markedly reduced the levels of these inflammatory cytokines compared with the H/R group. The reductions were 0.68-fold, 0.64-fold, and 0.75-fold, respectively. This attenuation suggests that miR-381-3p inhibition mitigated the inflammatory response mediated by H/R. Regarding oxidative stress, H/R treatment significantly increased the percentage of ROS-positive cells (Fig. 3D, fold change = 2.97) and MDA content (Fig. 3E, fold change = 2.81) compared with the control group, accompanied by a significant decrease in SOD activity (Fig. 3F, fold change = 0.33). Notably, the H/R + miR-381-3p inhibitor group exhibited a significant reduction in ROS positivity (fold change = 0.37) and MDA levels (fold change = 0.53), along with a significant elevation in SOD activity (fold change = 2.60) relative to the H/R group. These findings imply that suppressing miR-381-3p alleviated H/R-induced oxidative injury and enhanced cellular antioxidant capacity.

Effects of the miR-381-3p inhibitor on H/R-induced inflammation and oxidative stress.
Fig. 3  Effects of the miR-381-3p inhibitor on H/R-induced inflammation and oxidative stress.

(A, B, C) Expression levels of pro-inflammatory cytokines TNF-α, IL-6, and IL-1β in different treatment groups. (D, E, F) Levels of oxidative stress markers (ROS, MDA, SOD) in different treatment groups. The number of biological replicates in each experimental group is three. H/R, hypoxia/reoxygenation; NC, negative control; TNF-α, tumor necrosis factor-α; IL-6, interleukin-6; IL-1β, interleukin-1β; ROS, reactive oxygen species; MDA, malondialdehyde; SOD, superoxide dismutase.

Identification of core genes in the miR-381-3p target PPI network via multi-database intersection

Venn diagram analysis (Fig. 4A) identified 344 overlapping target genes of miR-381-3p predicted by the three databases (StarBase, TargetScan, and miRWalk), which were defined as core target genes for further analysis. A PPI network was constructed based on these overlapping target genes. Hub genes (n = 22) were identified by ranking nodes based on degree (Fig. 4B; Table 3). These findings indicate that these hub genes possess high connectivity within the PPI network, suggesting their potential critical roles in the regulatory network mediated by miR-381-3p.

Identifying core genes in the miR-381-3p target PPI network via multi-database intersection.
Fig. 4  Identifying core genes in the miR-381-3p target PPI network via multi-database intersection.

(A) Venn diagram illustrating the overlapping target genes of miR-381-3p identified through intersection analysis using the StarBase, TargetScan, and miRWalk databases. (B) PPI network analysis of the candidate target genes to characterize interaction patterns and identify core genes within the regulatory network. PPI, protein-protein interaction.

Table 3

Top 22 hub genes in the PPI network of miR-381-3p target genes ranked by node degree

NodeIdentifierNode degree
CREBBPENSP0000026236718
CREB1ENSP0000038769910
KRASENSP000002560788
FGFR2ENSP000004102947
RBPJENSP000003452067
RNF2ENSP000003564807
AFF1ENSP000003785786
APPENSP000002849816
BDNFENSP000004143036
CBLENSP000002640336
CSNK2A1ENSP000002172446
RYBPENSP000004194946
YY1ENSP000002622386
CRKENSP000003005745
DDX6ENSP000004787545
EPB41ENSP000003452595
FRS2ENSP000004472415
CDC73ENSP000003564054
DCAF7ENSP000004832364
GNB4ENSP000002325644
HMGCRENSP000002879364
JAK2ENSP000003710674

Validation of miR-381-3p as a direct regulator of JAK2 downregulation in HIR injury

From the PPI network of intersecting target genes, the top 22 hub genes were identified based on node degree. Expression profiling of these genes across HC, non-HIR, and HIR groups revealed that JAK2 was the sole gene exhibiting significant downregulation specifically in the HIR group (Fig. 5A). Bioinformatic analysis predicted a complementary binding site for miR-381-3p within the 3′UTR of JAK2 (Fig. 5B). Dual-luciferase reporter assays demonstrated that the miR-381-3p mimic significantly suppressed luciferase activity from the WT JAK2 reporter construct, whereas the miR-381-3p inhibitor enhanced its activity. No such effects were observed with the JAK2-MUT reporter (Fig. 5C), indicating direct binding of miR-381-3p to the JAK2 3′UTR. RIP assays using an Ago2 antibody showed significant co-enrichment of both miR-381-3p and JAK2 mRNA in immunoprecipitates compared with control IgG (Fig. 5D), confirming their association within the RNA-induced silencing complex. Functional validation in cellular models showed that JAK2 expression was markedly reduced under H/R conditions. Transfection with the miR-381-3p inhibitor effectively increased JAK2 expression and partially reversed the H/R-induced downregulation of JAK2 (Fig. 5E). Collectively, these findings establish that miR-381-3p directly targets and negatively regulates JAK2 expression.

Expression analysis of miR-381-3p and JAK2 in the HIR injury model.
Fig. 5  Expression analysis of miR-381-3p and JAK2 in the HIR injury model.

(A) Relative expression levels of JAK2 among all subjects. (B) Schematic diagram of target binding sites between miR-381-3p and JAK2. (C) Dual-luciferase reporter assay analysis of miR-381-3p’s direct targeting of JAK2. (D) Analysis of the direct targeting of JAK2 by miR-381-3p using the RIP method. (E) Relative expression levels of JAK2 in different groups. The number of biological replicates in each experimental group is three. HIR, hepatic ischemia–reperfusion; HC, healthy control; NC, negative control.

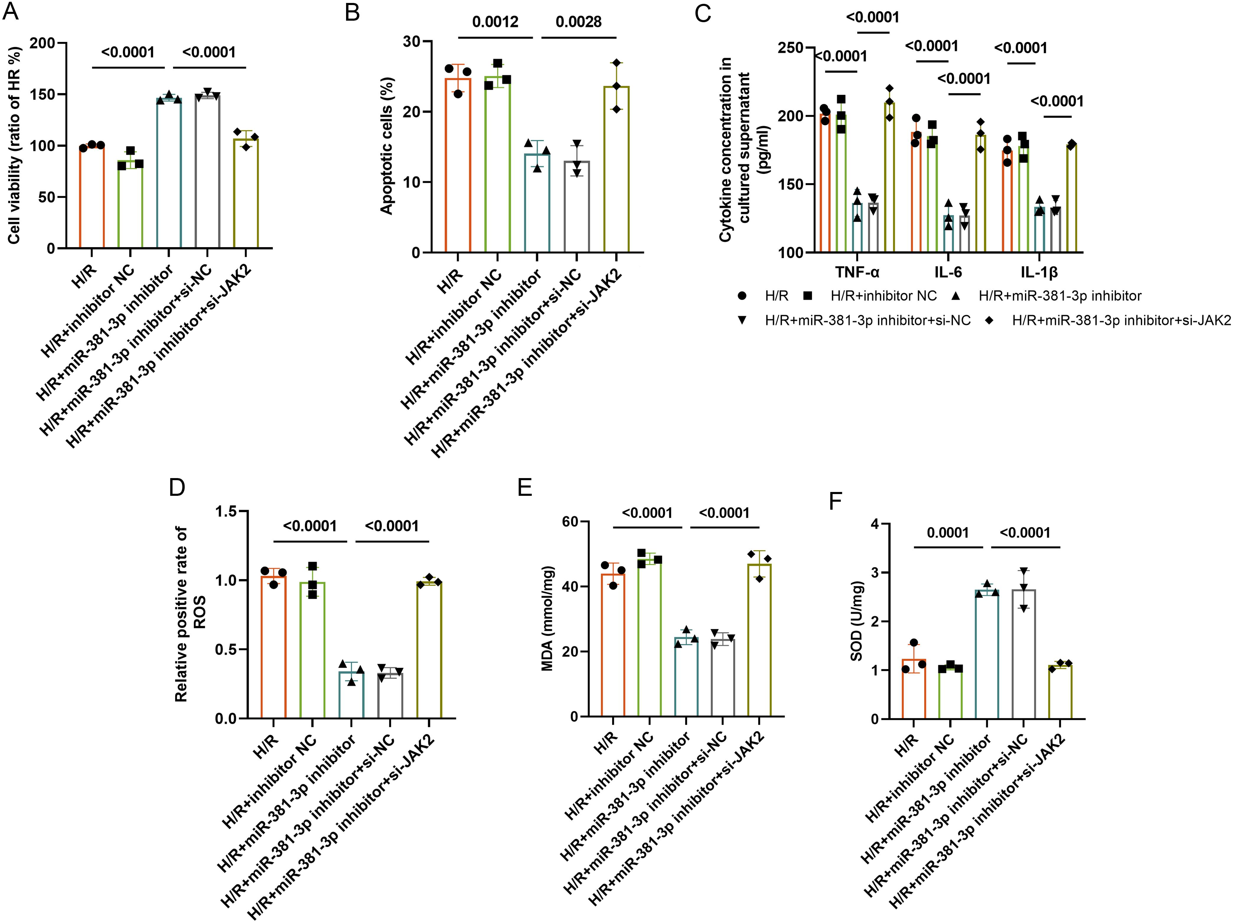
JAK2 mediated the protective effect of miR-381-3p inhibition on H/R injury

To investigate the regulatory role of miR-381-3p in H/R injury and the mediating function of JAK2, this study assessed cell viability, apoptosis, inflammatory cytokine levels, and oxidative stress markers. As illustrated in Figure 6, transfection with the miR-381-3p inhibitor significantly enhanced cell viability (Fig. 6A, fold change = 1.47), reduced apoptosis (Fig. 6B, fold change = 0.58), and markedly suppressed the secretion of pro-inflammatory cytokines, including TNF-α (fold change = 0.68), IL-6 (fold change = 0.67), and IL-1β (fold change = 0.76), in cells subjected to H/R injury (Fig. 6C). However, these protective effects mediated by the miR-381-3p inhibitor, namely the promotion of cell viability and inhibition of apoptosis, were reversed upon concurrent transfection with si-JAK2. Inhibition of miR-381-3p markedly decreased ROS (Fig. 6D, fold change = 0.34) and MDA (Fig. 6E, fold change = 0.55) levels while increasing SOD activity (Fig. 6F, fold change = 2.15). Notably, si-JAK2 abolished these effects on oxidative stress parameters. Collectively, inhibition of miR-381-3p attenuated H/R-induced impairments in cell viability, apoptosis elevation, inflammatory activation, and oxidative stress damage, primarily through targeting JAK2.

The effect of JAK2-mediated miR-381-3p suppression on hydrogen peroxide–induced damage.
Fig. 6  The effect of JAK2-mediated miR-381-3p suppression on hydrogen peroxide–induced damage.

(A) Effects of different treatment groups on cell viability in rescue experiments. (B) Effects of different treatment groups on apoptosis rate in rescue experiments. (C) Effects of different treatment groups on inflammatory cytokine levels in rescue experiments. (D) Effects of different treatment groups on ROS activity in rescue experiments. (E, F) Effects of different treatment groups on MDA and SOD levels in rescue experiments. The number of biological replicates in each experimental group is three. H/R, hypoxia/reoxygenation; NC, negative control; TNF-α, tumor necrosis factor-α; IL-6, interleukin-6; IL-1β, interleukin-1β; ROS, reactive oxygen species; MDA, malondialdehyde; SOD, superoxide dismutase.

Discussion

Liver transplantation serves as the definitive life-saving intervention for patients with end-stage liver disease; however, its success is frequently compromised by HIR injury. Our work establishes serum miR-381-3p as a novel non-invasive biomarker for predicting HIR risk and, mechanistically, delineates how it exacerbates injury by suppressing the JAK2 signaling pathway. These integrated findings provide critical insights into the pathophysiology of HIR in liver transplantation and the development of novel therapeutic strategies.

Crucially, the clinical component of this investigation demonstrates that serum miR-381-3p is the most significant independent risk factor for post-transplant HIR injury, surpassing conventional risk indicators such as metabolic disturbances, lifestyle habits, standard liver function parameters (ALT, AST, total bilirubin), and the MELD score. This underscores the unique potential of circulating miRNAs for precise risk stratification of transplantation-associated injuries such as HIR. Notably, diagnostic performance analysis confirmed the superior capability of miR-381-3p to discriminate patients with HIR injury. This diagnostic efficacy appears superior to other potential miRNA biomarkers reported in the literature,28,29 highlighting the considerable translational promise of miR-381-3p for early non-invasive detection of HIR injury in liver transplantation. It is noteworthy that prior research has established the involvement of multiple miRNAs in HIR pathogenesis by regulating key processes, including immune-inflammatory responses and oxidative stress.30,31 This established biological context provides a solid foundation for the exceptional diagnostic value of miR-381-3p observed in the present study.

Building upon the elucidation of its diagnostic value, the most critical mechanistic contribution of this study is the pioneering demonstration, within the context of liver transplantation-associated HIR, that miR-381-3p exerts a central pathogenic role by directly targeting and suppressing JAK2. This finding was established using a rigorous experimental approach. Utilizing an AML12 cell H/R model that effectively recapitulated key features of in vivo HIR injury, we detected a marked upregulation of miR-381-3p. Subsequently, complementary evidence from multiple experimental approaches, including dual-luciferase reporter assays, RIP experiments, and pivotal functional rescue experiments, collectively defined the miR-381-3p/JAK2 axis. Specifically, we demonstrated direct binding of miR-381-3p to the JAK2 3′UTR. Furthermore, miR-381-3p inhibition significantly restored JAK2 expression under H/R conditions. Critically, JAK2 knockdown abolished the protective effects of miR-381-3p inhibition. Taken together, these results establish JAK2 as the direct functional target of miR-381-3p in hepatic HIR and delineate the miR-381-3p/JAK2 regulatory axis.

Furthermore, our mechanistic investigation extended beyond target validation to comprehensively explore the downstream effects of modulating this axis. JAK2, serving as the core kinase of the JAK–STAT signaling pathway, acts as a central mediator in regulating the hepatic response to injury, particularly inflammation.32 Our findings demonstrate that antagonizing miR-381-3p to activate JAK2 significantly enhances hepatocyte viability under H/R insult, effectively attenuates apoptotic cell death, and reduces the release of key pro-inflammatory cytokines TNF-α, IL-6, and IL-1β. Concurrently, this activation ameliorates oxidative stress by diminishing ROS levels and boosting antioxidant enzyme activity. Critically, all the protective effects mediated by miR-381-3p inhibition were completely abolished upon specific knockdown of JAK2 expression. This definitively establishes JAK2 as the critical downstream effector mediating the detrimental effects of miR-381-3p, indicating that the aggravating impact of miR-381-3p on HIR operates primarily through JAK2 suppression.

Then, the pivotal role of JAK2 as a regulatory nexus stems from its extensive and potent downstream signaling network. Activated JAK2 phosphorylates STAT proteins, modulating genes involved in cell survival, inflammation, and redox homeostasis.5,32,33 It is precisely this capacity for pleiotropic modulation of multiple critical pathophysiological pathways that underpins the molecular basis whereby targeting the miR-381-3p/JAK2 axis concurrently achieves anti-inflammatory, antioxidant, and anti-apoptotic protective effects in our cellular model. While other miRNAs have been implicated in regulating HIR in the liver or other organs,17,31 this study is the first to systematically elucidate and validate the distinct mechanism by which miR-381-3p exacerbates HIR associated with transplantation through its specific targeting and suppression of the JAK2 signaling pathway.

The robust diagnostic performance of serum miR-381-3p, evidenced by the high AUC value, provides a compelling foundation for its clinical translation. Dynamic assessment pre- or early post-operatively may enable early identification and risk stratification of high-risk recipients, facilitating optimization of immunosuppression or timely protective interventions. Crucially, mechanistic investigations identify both miR-381-3p and JAK2 as promising therapeutic targets. Consequently, designing antagonistic oligonucleotides specifically targeting miR-381-3p, or administering approved or investigational JAK2 agonists or pathway activators within defined therapeutic windows, may emerge as innovative strategies to mitigate HIR in grafted livers.

Clinical translation of miR-381-3p remains incomplete. Rigorous validation demands large-scale, multicenter, prospective studies. Only these trials can establish a reliable diagnostic threshold. Comprehensive studies are needed to delineate its dynamic expression profiles, optimal sampling time points, and integrative application with existing clinical indicators. Therapeutically, organ-specific delivery systems, dosing regimens, long-term safety, and potential impacts on transplant immunity warrant systematic evaluation in clinically relevant animal transplantation models.

Conclusions

Serum miR-381-3p serves as a novel diagnostic marker and an independent risk indicator for HIR in liver transplantation. Mechanistically, miR-381-3p inhibition alleviates HIR-associated pathological damage. Conversely, miR-381-3p-mediated suppression of JAK2 promotes cellular injury, inflammation, and oxidative stress. These results establish a basis for creating early diagnostic assays and targeted therapies for HIR.

Supporting information

Supplementary Table 1

Sequences used in this study.

(DOCX)

Declarations

Ethical statement

Approval was obtained from the ethics committee of the 900th Hospital of Joint Logistics Support Force (No. 2026-016). The procedures used in this study adhere to the tenets of the Declaration of Helsinki (as revised in 2024). Written informed consent was obtained from all individual participants included in the study.

Data sharing statement

All data generated or analyzed during this study are included in this article. Further enquiries can be directed to the corresponding author.

Funding

This work was supported by scientific research projects of the Organ Transplantation Section of the Joint Logistics Support Force Key Discipline of Joint Logistics Medicine (No. LQZD-QG).

Conflict of interest

The authors have no conflict of interests related to this publication.

Authors’ contributions

Conceptualization (XC, LL), data curation (XC, ZL, ZC, JY, YC, HL, QC, LL), formal analysis (XC, ZL, ZC, JY, YC, HL, QC, LL), funding acquisition (LL), investigation (XC, ZL, ZC, JY), methodology (XC, ZL, ZC, JY, YC, HL, QC), project administration (LL), resources (YC, HL, QC, LL), software (XC, ZL, ZC, JY), supervision (LL), validation (YC, HL, QC, LL), visualization (XC, ZL, Z.C, JY, YC, HL, QC, LL) writing - original draft (XC), and writing - review & editing (LL). All authors have approved the final version and publication of the manuscript.

References

  1. Jin L, Cheng Z, Yuan B, Qu S, Lin J, Deng L, et al. Identification of genes associated with liver ischemia-reperfusion injury after liver transplantation by WGCNA and PPI network analyses. Transpl Immunol 2025;92:102249 View Article PubMed/NCBI
  2. Li Q, Qin X, Wang L, Hu D, Liao R, Yu H, et al. Multi-time point transcriptomics and metabolomics reveal key transcription and metabolic features of hepatic ischemia-reperfusion injury in mice. Genes Dis 2025;12(2):101465 View Article PubMed/NCBI
  3. Jiang P, Li X, Shen Y, Luo L, Wu B, Teng D, et al. CircRNA-Phf21a_0002 promotes pyroptosis to aggravate hepatic ischemia/ reperfusion injury by sponging let-7b-5p. Heliyon 2024;10(16):e34385 View Article PubMed/NCBI
  4. Zhao X, Li Q, Zhu X, Jiao Y, Yang H, Feng J. Protein modifications in hepatic ischemia-reperfusion injury: molecular mechanisms and targeted therapy. Front Immunol 2025;16:1553298 View Article PubMed/NCBI
  5. Liu J, Man K. Mechanistic Insight and Clinical Implications of Ischemia/Reperfusion Injury Post Liver Transplantation. Cell Mol Gastroenterol Hepatol 2023;15(6):1463-1474 View Article PubMed/NCBI
  6. Totonchi H, Mokarram P, Karima S, Rezaei R, Dastghaib S, Koohpeyma F, et al. Resveratrol promotes liver cell survival in mice liver-induced ischemia-reperfusion through unfolded protein response: a possible approach in liver transplantation. BMC Pharmacol Toxicol 2022;23(1):74 View Article PubMed/NCBI
  7. Huang W, Meng W, Zhao J, Zhang B. Sterile Inflammation and Cell Death Pathways in Liver Ischemia-Reperfusion Injury: A Review and Perspective. Endocr Metab Immune Disord Drug Targets 2026;26:e18715303401342 View Article PubMed/NCBI
  8. Lee S, Kwon H, Oh J, Kim KR, Hwang J, Kang S, et al. Post-Transplant Liver Monitoring Utilizing Integrated Surface-Enhanced Raman and AI in Hepatic Ischemia-Reperfusion Injury Animal Model. Int J Nanomedicine 2025;20:6743-6755 View Article PubMed/NCBI
  9. Koch PF, Ludwig K, Krenzien F, Hillebrandt KH, Schöning W, Pratschke J, et al. miRNA as potential biomarkers after liver transplantation: A systematic review. Transplant Rev (Orlando) 2024;38(2):100831 View Article PubMed/NCBI
  10. Ishikawa K, Murao A, Aziz M, Wang P. Milk fat globule-epidermal growth factor-VIII-derived oligopeptide 3 (MOP3) attenuates inflammation and improves survival in hepatic ischemia/reperfusion injury. Surgery 2025;178:108872 View Article PubMed/NCBI
  11. Zhu SF, Yuan W, Du YL, Wang BL. Research progress of lncRNA and miRNA in hepatic ischemia-reperfusion injury. Hepatobiliary Pancreat Dis Int 2023;22(1):45-53 View Article PubMed/NCBI
  12. Xu M, Chen Y, Lin Y, Wang D, Zheng X. Serum-derived exosomal microRNAs as biomarkers for postoperative delirium. Front Neurosci 2025;19:1525230 View Article PubMed/NCBI
  13. Morando N, Rosenzvit MC, Pando MA, Allmer J. The Role of MicroRNAs in HIV Infection. Genes (Basel) 2024;15(5):574 View Article PubMed/NCBI
  14. Wang S, Chen Y, Lei G, Ma X, An L, Wang H, et al. Serum Exosome-Derived microRNA-193a-5p and miR-381-3p Regulate Adenosine 5′-Monophosphate-Activated Protein Kinase/Transforming Growth Factor Beta/Smad2/3 Signaling Pathway and Promote Fibrogenesis. Clin Transl Gastroenterol 2024;15(2):e00662 View Article PubMed/NCBI
  15. Liu L, Xiao F, Sun J, Wang Q, Wang A, Zhang F, et al. Hepatocyte-derived extracellular vesicles miR-122-5p promotes hepatic ischemia reperfusion injury by regulating Kupffer cell polarization. Int Immunopharmacol 2023;119:110060 View Article PubMed/NCBI
  16. Li H, Lin W, Zhang G, Liu R, Qu M, Zhang J, et al. BMSC-exosomes miR-25-3p Regulates the p53 Signaling Pathway Through PTEN to Inhibit Cell Apoptosis and Ameliorate Liver Ischemia‒reperfusion Injury. Stem Cell Rev Rep 2023;19(8):2820-2836 View Article PubMed/NCBI
  17. Zhang ZL, Wang D, Chen FS. MicroRNA-101a-3p mimic ameliorates spinal cord ischemia/reperfusion injury. Neural Regen Res 2022;17(9):2022-2028 View Article PubMed/NCBI
  18. Ma M, Li H, Yin S, Lin T, Song T. Overexpression of miR-92a attenuates kidney ischemia-reperfusion injury and improves kidney preservation by inhibiting MEK4/JNK1-related autophagy. Cell Mol Biol Lett 2023;28(1):20 View Article PubMed/NCBI
  19. Wang W, Li W, Cao L, Wang B, Liu C, Qin Y, et al. Serum extracellular vesicle MicroRNAs as candidate biomarkers for acute rejection in patients subjected to liver transplant. Front Genet 2022;13:1015049 View Article PubMed/NCBI
  20. Ye J, Lyu TJ, Li LY, Liu Y, Zhang H, Wang X, et al. Ginsenoside Re attenuates myocardial ischemia/reperfusion induced ferroptosis via miR-144-3p/SLC7A11. Phytomedicine 2023;113:154681 View Article PubMed/NCBI
  21. Yu Q, Chen S, Tang H, Zhang X, Tao R, Yan Z, et al. Veratric acid alleviates liver ischemia/reperfusion injury by activating the Nrf2 signaling pathway. Int Immunopharmacol 2021;101(Pt B):108294 View Article PubMed/NCBI
  22. Yu Q, Li J, Cui M, Mei C, He Q, Du X. 6-Gingerol attenuates hepatic ischemia/reperfusion injury through regulating MKP5-mediated P38/JNK pathway. Sci Rep 2024;14(1):7747 View Article PubMed/NCBI
  23. Guo L, Yang Y, Ma J, Xiao M, Cao R, Xi Y, et al. Triptolide induces hepatotoxicity by promoting ferroptosis through Nrf2 degradation. Cell Biol Toxicol 2024;40(1):94 View Article PubMed/NCBI
  24. Jiang L, Yang D, Zhang Z, Xu L, Jiang Q, Tong Y, et al. Elucidating the role of Rhodiola rosea L. in sepsis-induced acute lung injury via network pharmacology: emphasis on inflammatory response, oxidative stress, and the PI3K-AKT pathway. Pharm Biol 2024;62(1):272-284 View Article PubMed/NCBI
  25. Szklarczyk D, Kirsch R, Koutrouli M, Nastou K, Mehryary F, Hachilif R, et al. The STRING database in 2023: protein-protein association networks and functional enrichment analyses for any sequenced genome of interest. Nucleic Acids Res 2023;51(D1):D638-D646 View Article PubMed/NCBI
  26. Deshmukh SK, Srivastava SK, Zubair H, Khan MA, Singh AP, Singh S. Resistin Induces LIN28A-Mediated Let-7a Repression in Breast Cancer Cells Leading to IL-6 and STAT3 Upregulation. Cancers (Basel) 2021;13(18):4498 View Article PubMed/NCBI
  27. Wang Z, Li Y, Yang J, Liang Y, Wang X, Zhang N, et al. Circ-TRIO promotes TNBC progression by regulating the miR-432-5p/CCDC58 axis. Cell Death Dis 2022;13(9):776 View Article PubMed/NCBI
  28. Julian J, Millán O, Titos E, Ruiz P, Fundora Y, Díaz A, et al. Donor-derived cell-free DNA and miRNA monitoring for the early prediction and diagnosis of liver allograft rejection and patient outcomes. Front Immunol 2025;16:1604200 View Article PubMed/NCBI
  29. Millán O, Ruiz P, Julian J, Lizana A, Fundora Y, Crespo G, et al. A plasmatic score using a miRNA signature and CXCL-10 for accurate prediction and diagnosis of liver allograft rejection. Front Immunol 2023;14:1196882 View Article PubMed/NCBI
  30. Ju C, Wang M, Tak E, Kim B, Emontzpohl C, Yang Y, et al. Hypoxia-inducible factor-1α-dependent induction of miR122 enhances hepatic ischemia tolerance. J Clin Invest 2021;131(7):140300 View Article PubMed/NCBI
  31. Zhao Y, Gan Y, Xu G, Hua K, Liu D. Exosomes from MSCs overexpressing microRNA-223-3p attenuate cerebral ischemia through inhibiting microglial M1 polarization mediated inflammation. Life Sci 2020;260:118403 View Article PubMed/NCBI
  32. Shi G, Zhang Z, Ma S, Li Y, Du S, Chu Y, et al. Hepatic interferon regulatory factor 8 expression mediates liver ischemia/reperfusion injury in mice. Biochem Pharmacol 2021;192:114728 View Article PubMed/NCBI
  33. Press AT, Ungelenk L, Medyukhina A, Pennington SA, Nietzsche S, Kan C, et al. Sodium thiosulfate refuels the hepatic antioxidant pool reducing ischemia-reperfusion-induced liver injury. Free Radic Biol Med 2023;204:151-160 View Article PubMed/NCBI

About this Article

Cite this article
Chi X, Lin Z, Chen Z, Yu J, Chen Y, Lin H, et al. Serum miR-381-3p: Diagnostic Role and Mechanisms in Liver Transplant Ischemia-reperfusion Injury. J Clin Transl Hepatol. Published online: Feb 5, 2026. doi: 10.14218/JCTH.2025.00571.
Copy Export to RIS Export to EndNote
Article History
Received Revised Accepted Published
October 29, 2025 December 1, 2025 January 6, 2026 February 5, 2026
DOI http://dx.doi.org/10.14218/JCTH.2025.00571