v
Search
Advanced

Publications > Journals > Latest Articles

Results per page:
v
Original Article Open Access
Forough Sargolzaeiaval, Xi Cao, Richard L. Wong, Michelle D. Don, Huan-You Wang
Published online November 21, 2025
Journal of Clinical and Translational Pathology. doi:10.14218/JCTP.2025.00009
Abstract
Bone marrow metastasis (BMM) from non-hematolymphoid malignancies with resultant cytopenia(s) can mimic primary hematolymphoid disorders. This study aimed to investigate the clinical [...] Read more.

Bone marrow metastasis (BMM) from non-hematolymphoid malignancies with resultant cytopenia(s) can mimic primary hematolymphoid disorders. This study aimed to investigate the clinical and pathological characteristics of BMM from non-hematopoietic tumors.

We conducted a retrospective cohort study of patients diagnosed with BMM by non-hematolymphoid malignancies at our institution over the past 10 years. Demographic and clinical characteristics, histopathological findings of bone marrow, types of metastatic tumors, and prognosis were analyzed.

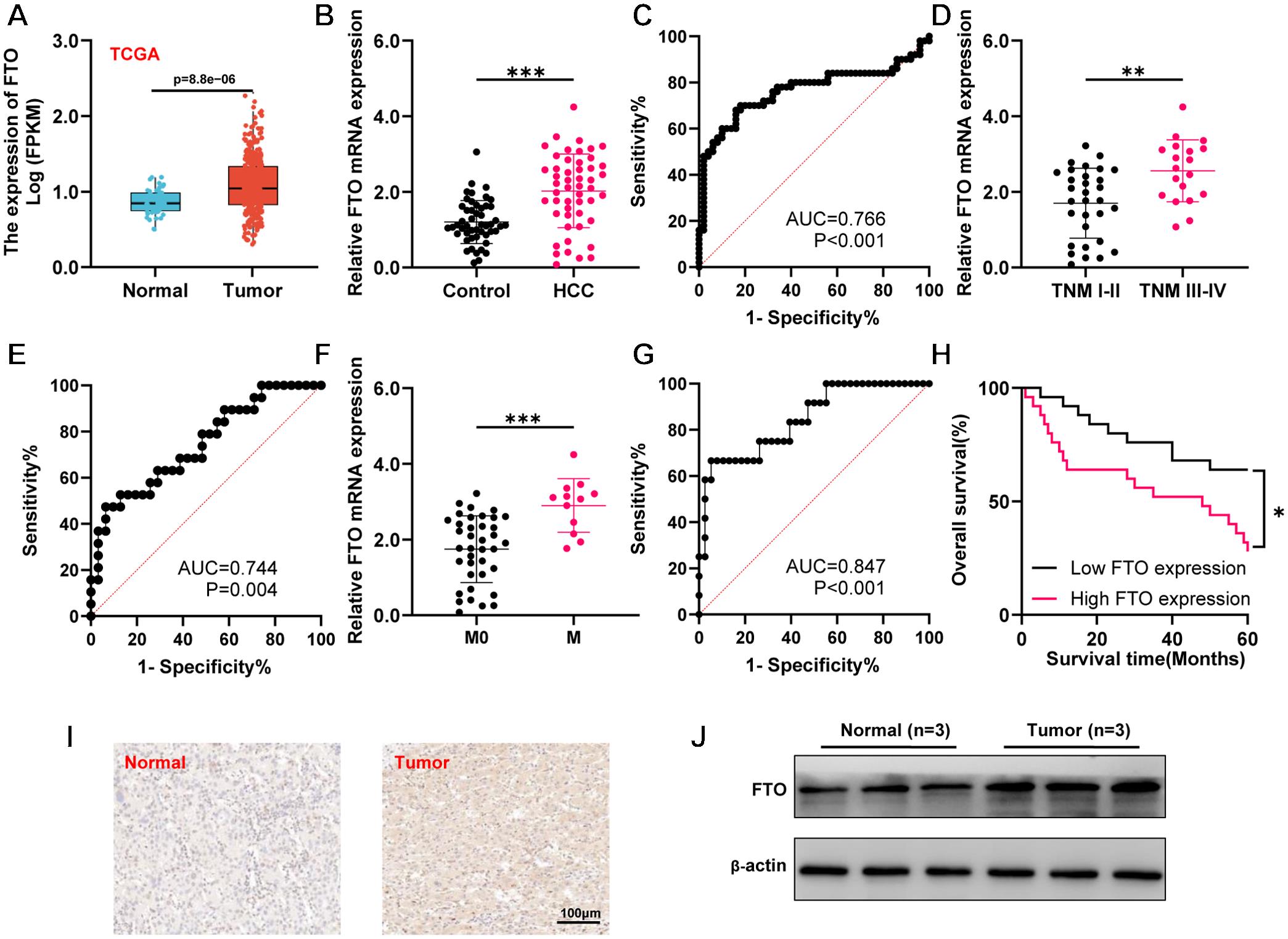
A total of 54 cases were included. The four most common malignancies with BMM, regardless of gender, were prostatic adenocarcinoma (29.6%), breast carcinoma (25.9%), colorectal adenocarcinoma (5.5%), and lung carcinoma (5.5%). The main clinical and laboratory manifestations were anemia (90.7%), reticulocytosis (80.5%), thrombocytopenia (73.9%), bone pain (55.5%), disseminated intravascular coagulation (39.6%), leukoerythroblastosis (35.3%), and leukopenia (24%). The vast majority (96.3%) of metastatic tumors were identified by morphology alone; however, in approximately 2.7% of cases, immunohistochemistry was required due to subtle morphologic features. In 29.6% (16/54) of patients, BMM was identified prior to or concurrently with other metastatic sites. The median time interval between the initial diagnosis of non-hematolymphoid malignancies and BMM was 29 months. Although patients who received anti-tumor treatment after BMM diagnosis showed significantly improved prognosis (P < 0.01), no significant differences were observed between those treated with immunotherapy versus chemotherapy and/or radiotherapy (P = 0.145).

Prostate and breast carcinomas are the most common malignancies associated with BMM, with anemia, reticulocytosis, and thrombocytopenia being the most frequent clinical manifestations. While our data demonstrate that anti-neoplastic treatments, regardless of regimen, significantly improve overall survival after BMM, no significant survival differences were observed when prostate and breast carcinomas were compared with other types of BMM.

Full article
Scoping Review Open Access
Davi Porfirio da Silva, Adriana dos Santos Silva, José Vinicius Melo da Silva, Letícia Mirely de Melo Silva, José Joaquim da Silva Neto, Iramirton Figueredo Moreira, Rossana Teotônio de Farias Moreira, Anielle Christine Almeida Silva
Published online November 14, 2025
Journal of Exploratory Research in Pharmacology. doi:10.14218/JERP.2025.00029
Abstract
Nanobiotechnology has driven transformative advancements in healthcare, particularly in the development of innovative solutions for wound treatment, a persistent and costly global [...] Read more.

Nanobiotechnology has driven transformative advancements in healthcare, particularly in the development of innovative solutions for wound treatment, a persistent and costly global health concern. Among these advancements, the combination of biopolymers and metallic nanoparticles has attracted considerable interest due to their excellent biocompatibility and potent antimicrobial activity. This scoping review explores recent technological progress in wound care, with a focus on alginate-based dressings functionalized with metallic nanoparticles. Alginate, a highly versatile biopolymer, was frequently employed in diverse formats, including hydrogels, sponges, beads, films/membranes, and fibers, across the analyzed studies. Silver nanoparticles were the most extensively investigated agents, owing to their well-established efficacy and the development of strategies to mitigate associated risks. Other metallic nanoparticles were also reported, contributing to a growing body of evidence supporting their therapeutic relevance. The synergistic integration of alginate and metallic nanoparticles has shown promising potential to enhance the performance of wound dressings, representing a significant step forward in the design of next-generation materials for effective and targeted wound management.

Full article
Original Article Open Access
Pei Wang, Xuerui Yang, Danfeng Li, Bing Li, Yali Wan, Ye Yuan, Gefen Yue, Yuxin Zhan
Published online November 11, 2025
Neurosurgical Subspecialties. doi:10.14218/NSSS.2025.00018
Abstract
Stroke patients have a high incidence of venous thromboembolism (VTE). Improving the prevention and control rates of VTE in stroke patients can enhance their quality of life. The [...] Read more.

Stroke patients have a high incidence of venous thromboembolism (VTE). Improving the prevention and control rates of VTE in stroke patients can enhance their quality of life. The aim of this study was to analyze the effect of 4R crisis management combined with the health belief model in the prevention and control of VTE in stroke patients.

A randomized controlled trial was conducted on 86 stroke patients in the neurosurgery department of a tertiary hospital in Wuhan. The control group was treated with the routine VTE prevention and control strategy, while the experimental group was treated with 4R crisis management combined with the health belief model. The primary outcome measures were the incidence rates of deep vein thrombosis and pulmonary thromboembolism, while the secondary outcome measures were the Short Form Health Belief Model Scale score, medical quality evaluation, and stroke patients’ health behavior scale score. The statistical analysis methods included t-tests and non-parametric tests.

After the intervention, the incidence rate of deep vein thrombosis in the control group was 14.6% (6/41), while in the experimental group it was 2.4% (1/41). The difference was statistically significant (χ2 = 3.905, P = 0.048). The incidence rates of pulmonary thromboembolism in both groups were 0%. The scores of all dimensions of the Short Form Health Belief Model Scale in the experimental group were higher than those in the control group, and the difference was statistically significant (P < 0.05, P < 0.01). The medical quality for each item showed that the experimental group performed better than the control group, with the difference being statistically significant (P < 0.05, P < 0.01). The scores on the stroke patients’ health behavior scale in the experimental group were higher than in the control group, except for responsibility, tobacco, and alcohol (P < 0.01).

The application of 4R crisis management combined with the health belief model can effectively improve the health beliefs and health behaviors of stroke patients to prevent VTE, thereby reducing the incidence of VTE.

Full article
Review Article Open Access
Acharya Balkrishna, Deepika Srivastava, Razia Parveen, Ankita Kukreti, Nidhi Sharma
Published online November 6, 2025
Journal of Translational Gastroenterology. doi:10.14218/JTG.2025.00030
Abstract
Gastrointestinal (GI) health is essential for maintaining systemic balance, influencing digestion, immunity, and neuroendocrine signaling. However, GI disorders such as irritable [...] Read more.

Gastrointestinal (GI) health is essential for maintaining systemic balance, influencing digestion, immunity, and neuroendocrine signaling. However, GI disorders such as irritable bowel syndrome, inflammatory bowel disease, gastroesophageal reflux disease, peptic ulcers, and constipation are increasingly prevalent, significantly affecting global health and healthcare economics. Although conventional pharmacological treatments offer symptomatic relief, their long-term use is often associated with adverse effects, resistance, and limited efficacy, prompting a shift toward alternative and complementary therapies. Traditional systems of medicine, such as Ayurveda, Traditional Chinese Medicine, Unani, and Siddha, emphasize holistic approaches, including herbal formulations that target underlying causes rather than just symptoms. This review provides a comprehensive analysis of the role of natural products and traditional herbals in GI health. It discusses key bioactive constituents, flavonoids, alkaloids, terpenoids, and polyphenols, known for their anti-inflammatory, antimicrobial, gastroprotective, and prebiotic properties. Widely used herbal remedies such as Triphala, licorice root, peppermint oil, turmeric, and psyllium are highlighted for their proven therapeutic actions. Additionally, the review documents more than 300 medicinal plants traditionally used in diverse cultures worldwide for managing GI conditions, based on ethnopharmacological evidence. While the therapeutic promise is substantial, challenges such as formulation standardization, herb-drug interactions, and limited clinical data remain. The review underscores the need for integrating traditional wisdom with modern scientific validation, offering a path forward for safe, effective, and personalized GI healthcare.

Full article
Original Article Open Access
Pedro Ribeiro, João Alexandre Lobo Marques, Marconi Pereira Brandão, Octávio Barbosa Neto, Camila Ferreira Leite, Pedro Miguel Rodrigues
Published online November 6, 2025
Exploratory Research and Hypothesis in Medicine. doi:10.14218/ERHM.2025.00037
Abstract
Cardiovascular diseases account for approximately 80% of all deaths caused by known medical conditions, making them the leading cause of mortality worldwide. The present study investigates [...] Read more.

Cardiovascular diseases account for approximately 80% of all deaths caused by known medical conditions, making them the leading cause of mortality worldwide. The present study investigates the use of electrocardiogram (ECG) non-linear features and different topological medical features (heart rate, anthropometry, blood, glucose, and lipid profile, and heart rate variability) to discriminate between different Framingham Cardiovascular Risk Scale status groups in adult obesity using machine learning.

We conducted a cross-sectional study between November 2023 and May 2024 in Fortaleza, Ceará, Brazil. Based on the Framingham Cardiovascular Risk Scale, patients were categorized into three cardiovascular risk groups: Low (22 participants), Moderate (14 participants), and High (17 participants). From ECG signals at two different positions (ECG_Down and ECG_UP), 27 non-linear features were extracted using multi-band analysis. Additionally, 42 medical features provided by physicians were included. From a pool of 19 machine learning classifiers, models were trained and tested within a nested leave-one-out cross-validation procedure using information solely from ECG, solely from medical features, and combining both (multimodal), respectively, to distinguish between Low vs. Moderate, Low vs. High, Moderate vs. High, and All vs. All.

The multimodal model presented the best results for every comparison group, reaching (1) 88.89% Accuracy and 0.8831 area under the curve (AUC) for Low vs. Moderate; (2) 97.44% Accuracy and 0.9706 AUC for Low vs. High; (3) 93.55% Accuracy and an AUC of 0.9412 for Moderate vs. High; (4) 86.79% Accuracy and 0.9346 AUC for All vs. All.

The multimodal model outperformed single-source models in cardiovascular risk classification. ECG-derived non-linear features, especially from ECG_Down, were key drivers, with medical features adding complementary value. The results support its potential use in clinical triage and diagnosis.

Full article
Original Article Open Access
Ellen S. Wagner, Kaitlyn Oliphant, Mark D’Souza, Wilfredo Cruz-Ayala, Ruba K. Azzam, Bree Andrews, Erika C. Claud
Published online November 5, 2025
Journal of Clinical and Translational Hepatology. doi:10.14218/JCTH.2025.00152
Abstract
Parenteral nutrition (PN)-associated cholestasis (PNAC) is frequently diagnosed in premature infants; however, not all PN-exposed infants develop PNAC. We propose that, in premature [...] Read more.

Parenteral nutrition (PN)-associated cholestasis (PNAC) is frequently diagnosed in premature infants; however, not all PN-exposed infants develop PNAC. We propose that, in premature infants receiving PN and varying amounts of enteral feeds, differences in the gut microbiome and fecal bile acid content are associated with PNAC development. This study aimed to examine the fecal microbiome and bile acid content of premature infants on PN to determine if there is a relationship with the development of PNAC.

Twenty-two preterm infants had serial bilirubin measurements and fecal samples collected during their neonatal intensive care unit admission. Fecal samples underwent 16S rRNA gene sequencing and bile acid analysis. Binomial regression, adjusting for postmenstrual age with feed amount as a moderator, was used to assess the impact of the fecal microbiome and bile acids on PNAC development.

Cholestatic patients (n = 11) had greater PN and antibiotic exposure (p = 0.020; p = 0.010) and longer neonatal intensive care unit stays (p = 0.0038) than non-cholestatic patients. Microbiome richness was higher in non-cholestatic infants (p < 2E-16), with no difference in β diversity (p = 1.0). Cholestatic infants had a significantly higher abundance of Proteobacteria and Fusobacteriota and a lower abundance of Bacteroidota (p < 2E-16). Akkermansia was abundant in all infants on low feeds; as feed volume increased, Akkermansia abundance significantly increased in non-cholestatic infants (p < 2E-16). Bile acid analysis demonstrated significantly lower deoxycholic acid concentrations in cholestatic infants (p < 2E-16). Metagenomic analysis revealed an increase in Proteobacteria requiring augmented stress responses in non-cholestatic infants.

This is the first study to directly explore the relationship between PNAC susceptibility, the microbiome, and fecal bile acids in preterm infants. The microbiome and bile acid patterns identified here may inform the development of targeted therapeutics for this vulnerable population.

Full article
Original Article Open Access
Roa’a Haraka, Raghad Alghamdi, Orjwan Sami Mattar, Arwa Alharthi, Thekra Algasim, Sherooq Haraka, Mohammed Shammas, Muazzam Sheriff Maqbul
Published online November 4, 2025
Journal of Exploratory Research in Pharmacology. doi:10.14218/JERP.2025.00034
Abstract
Clove essential oil (CEO) derived from Syzygium aromaticum and miswak (Salvadora persica) contains bioactive compounds with antimicrobial properties. Due to the growing interest [...] Read more.

Clove essential oil (CEO) derived from Syzygium aromaticum and miswak (Salvadora persica) contains bioactive compounds with antimicrobial properties. Due to the growing interest in alternatives to conventional antibiotics, this study aimed to evaluate the in vitro antimicrobial efficacy of CEO, miswak, and their combination against key peri-implantitis pathogens.

The antimicrobial activities of CEO, miswak, and their combinations were tested against Fusobacterium nucleatum, Aggregatibacter actinomycetemcomitans, Porphyromonas gingivalis, and Prevotella intermedia. Disc diffusion and serial dilution methods were used to measure the inhibition zones and minimum inhibitory concentrations, respectively. Doxycycline served as a standard antibiotic for comparison, while ethanol was used as a negative control. Data were analyzed using one-way analysis of variance and Tukey’s honestly significant difference test, with significance set at α = 0.05.

CEO exhibited inhibition zones of 10–16 mm, comparable to that of doxycycline (13–16 mm), whereas miswak (6–13 mm vs. 1–14 mm) and the CEO–miswak combination (8–14 mm vs. 0–14 mm) showed lower activity. Mean minimum inhibitory concentration values were lowest for doxycycline (1.73 ± 0.46 µg/mL), followed by CEO (2.37 ± 0.24 µg/mL) and CEO–miswak combination (2.92 ± 0.12 µg/mL). Statistical analysis showed that the CEO–miswak combination was less effective than CEO (p = 0.0326) and doxycycline (p = 0.0001), but not different from miswak (p = 0.9836). CEO showed slightly greater activity than miswak (p = 0.0605).

Among the natural extracts tested, CEO exhibited superior antimicrobial efficacy, whereas miswak was less effective. The combination of CEO with miswak did not enhance antimicrobial efficacy, suggesting antagonistic interactions between their bioactive compounds.

Full article
Review Article Open Access
Tian-Wen Lou, Tian-Yi Ren, Jian-Gao Fan
Published online November 3, 2025
Journal of Clinical and Translational Hepatology. doi:10.14218/JCTH.2025.00360
Abstract
Familial hypobetalipoproteinemia (FHBL), caused by apolipoprotein B (APOB) variants, disrupts APOB-containing lipoprotein synthesis, leading to reduced serum total cholesterol, [...] Read more.

Familial hypobetalipoproteinemia (FHBL), caused by apolipoprotein B (APOB) variants, disrupts APOB-containing lipoprotein synthesis, leading to reduced serum total cholesterol, low-density lipoprotein cholesterol, and APOB. Heterozygous carriers are often asymptomatic, while homozygotes exhibit severe manifestations like malabsorption, vitamin deficiencies, and hepatic steatosis. In recent years, FHBL has attracted increasing attention due to its association with liver disease and its role as a unique monogenic model of steatotic liver disease independent of cardiometabolic risk factors. Mechanistically, lipid overload, endoplasmic reticulum stress, oxidative damage, and impaired autophagy may drive hepatocellular injury and fibrosis. Challenges include insufficient diagnosis, sparse epidemiological data, and unclear disease progression. Enhanced genetic testing, mechanistic research, and longitudinal studies are critical to improving diagnosis, risk assessment, and therapies for FHBL-associated liver disease.

Full article
Review Article Open Access
Pavel Ivanov, Natalia Todosenko, Kristina Yurova, Olga Khaziakhmatova, Larisa Litvinova
Published online October 30, 2025
Gene Expression. doi:10.14218/GE.2025.00058
Abstract
Characteristic signs of alopecia are gradual thinning, disruption of structural features, and the hair development cycle (anagen, catagen, telogen) against the background of miniaturization [...] Read more.

Characteristic signs of alopecia are gradual thinning, disruption of structural features, and the hair development cycle (anagen, catagen, telogen) against the background of miniaturization of hair follicles, which leads to baldness and psychological stress in patients. Despite the rapid development and clinical application of synthetic pharmacological, cellular/acellular, and molecular drugs, no effective therapeutic agent against alopecia has yet been developed. Great hopes are pinned on the improvement of therapeutic strategies with the introduction of exosomes into practical application, which contain a wide array of active substances for the targeted stimulation of hair follicle activity (anagen inducers) through the regulation of intracellular signaling cascades, growth factors, and microRNAs. The review discusses in detail the microRNAs and their intracellular targets that control hair follicle morphogenesis. It also focuses on the prospects of using stem cell exosomes from various sources for the treatment of alopecia, providing a clinical rationale for potential benefits and risks.

Full article
Original Article Open Access
Anna Dorofeeva, Maxim Ivenkov, Ksenia Kobzeva, Olga Bushueva
Published online October 30, 2025
Gene Expression. doi:10.14218/GE.2025.00057
Abstract
Chaperone-like proteins are involved in the pathogenesis of coronavirus infection through regulation of the viral life cycle, immune response, and antigen presentation. A recently [...] Read more.

Chaperone-like proteins are involved in the pathogenesis of coronavirus infection through regulation of the viral life cycle, immune response, and antigen presentation. A recently discovered class of chaperones, called heat-resistant obscure proteins (Hero proteins), performs functions similar to other molecular chaperones. This study aimed to investigate the association between the gene encoding the Hero protein SERF2 (Hero7) and the risk of severe COVID-19.

This case-control study was conducted according to the STROBE protocol. A total of 1,373 unrelated Russians (178 patients with severe COVID-19 and 1,195 controls) were recruited. Genotyping of rs4644832 in the SERF2 gene was performed using a probe-based polymerase chain reaction approach. The effects of the single nucleotide polymorphisms (SNPs) were analyzed using bioinformatics tools, including GTExPortal, eQTLGen, HaploReg, atSNP, Gene Ontology, Lung Disease and Common Metabolic Diseases Knowledge Portals, and the STRING database.

SNP rs4644832 in the SERF2 gene (effect allele G) was associated with a decreased risk of severe COVID-19 in the total sample (odds ratio (OR) = 0.56, 95% confidence interval (CI) 0.39–0.81, P = 0.001), females (OR = 0.51, 95% CI 0.31–0.87, P = 0.006), non-smokers (OR = 0.46, 95% CI 0.29–0.74, P = 0.0004), individuals with body mass index ≥ 25 (OR = 0.42, 95% CI 0.25–0.7, P = 0.0004), individuals with low fruit and vegetable intake (OR = 0.38, 95% CI 0.22–0.67, P = 0.0004), and individuals with low physical activity (OR = 0.41, 95% CI 0.23–0.75, P = 0.002).

The G allele of rs4644832 in the SERF2 gene appears to have a protective effect against severe COVID-19. Functional annotation of rs4644832 suggests that it may influence COVID-19 pathogenesis through regulation of proteostasis, ubiquitination, inflammation-induced protein aggregation, the viral life cycle, and cytoskeletal functions.

Full article
PrevPage 3 of 8 1234578Next
Back to Top