v
Search
Advanced

Publications > Journals > Journal of Clinical and Translational Hepatology> Article Full Text

  • OPEN ACCESS

Protective Effect of Mesaconate on Autoimmune Hepatitis via Suppression of Inflammatory Response and Oxidative Stress

  • Qian Zhang1,2,#,
  • Jiajun Wang2,#,
  • Yifan He2,
  • Kun Zhang2,
  • Wei Hong2,*  and
  • Tao Han1,* 
 Author information 

Abstract

Background and Aims

Autoimmune hepatitis (AIH) is a severe immune-mediated liver disease with limited treatment options beyond immunosuppressants, which carry significant side effects. Existing evidence suggests that mesaconate (MSA) possesses immunomodulatory properties and may offer advantages over itaconate derivatives by avoiding succinate dehydrogenase inhibition. However, its specific role in AIH remains unclear. This study aimed to investigate the therapeutic effects of MSA on AIH and to elucidate its underlying mechanisms of action.

Methods

A murine AIH model was established via tail vein injection of concanavalin A (ConA, 20 mg/kg). MSA (250 mg/kg) was administered intraperitoneally 6 h before ConA exposure. Liver histology, serum transaminase levels, apoptosis markers, oxidative stress markers, and inflammatory cytokines were analyzed to assess the therapeutic efficacy of MSA. Additionally, RNA sequencing and Western blotting were performed to explore the mechanisms of MSA action. In vitro validation was conducted using RAW264.7 macrophages pretreated with MSA (1 mM) followed by interferon-gamma (IFN-γ, 50 ng/mL) stimulation.

Results

MSA pretreatment effectively mitigated ConA-induced AIH by reducing inflammatory responses, oxidative stress, and apoptosis both in vivo and in vitro. The underlying protective mechanism involved MSA-mediated downregulation of IFN-γ expression and subsequent inhibition of the Janus tyrosine kinase 1/2–signal transducer and activator of transcription 1 signaling pathway. The involvement of this pathway in human AIH was also confirmed.

Conclusions

This study provides the first evidence that MSA ameliorates AIH by suppressing the IFN-γ–Janus tyrosine kinase 1/2–signal transducer and activator of transcription 1 signaling pathway, offering novel mechanistic insights and a promising therapeutic candidate for the future treatment of autoimmune disorders.

Graphical Abstract

Keywords

Mesaconate, Autoimmune hepatitis, Therapeutics, Janus tyrosine kinase, JAK, Signal transducer and activator of transcription, STAT, JAK-STAT pathway, Concanavalin A

Introduction

The liver, critical for metabolic and detoxification processes in the human body, is a unique immunological organ. It harbors a population of innate and adaptive immune cells, serving as a pivotal site for initiating inflammatory responses and inducing immune tolerance. Liver damage can result from a range of causes, including hepatotoxic drugs and alcohol abuse, hepatotropic viral infections, and autoimmune disorders. These conditions can severely impair bodily functions and may be life-threatening. Autoimmune hepatitis (AIH) is a chronic, progressive inflammatory liver disease mediated by autoimmune responses. It is characterized by the presence of serum autoantibodies, elevated serum immunoglobulin G and aminotransferase levels, as well as interface hepatitis on histology.1,2 Although the definitive pathogenesis of AIH has yet to be fully elucidated, growing evidence suggests the disease arises from a disruption of immune homeostasis caused by environmental and genetic factors, primarily resulting from an imbalance between regulatory T cells and T helper 17 cells.3 AIH occurs globally across all ages and ethnicities, with a strong female predominance, and has shown increasing incidence in recent years. Patients are at high risk of progressing to liver fibrosis, cirrhosis, or severe end-stage liver disease if not promptly diagnosed and effectively treated in the early stages.1–3 Unfortunately, the serious side effects and poor responses associated with standard first-line immunosuppressants pose considerable challenges in clinical management.1,3 To date, apart from immunosuppressive interventions, no other effective treatment regimens are available for AIH. Hence, there is an imperative need to explore safer and more effective therapeutic strategies to improve patient survival.

There is growing evidence that certain natural metabolites exhibit immunomodulatory properties and could become promising drug candidates for the treatment and prevention of autoimmune diseases, for instance, itaconate (ITA).4,5 ITA is a key immunometabolic product in activated macrophages and has been well-documented as a link between metabolism and immunity.4,6,7 It has demonstrated prominent anti-inflammatory, antioxidative, antiviral, and immunomodulatory functions.6,8–11 Dimethyl itaconate and 4-octyl itaconate (4-OI), chemically esterified forms of itaconate with higher cellular permeability, have been effectively applied as immunomodulators in the management of immune-inflammatory diseases, including ulcerative colitis, systemic lupus erythematosus, systemic sclerosis, and autoimmune liver disease.12–16 Unfortunately, ITA competitively inhibits succinate dehydrogenase activity,9 thereby repressing the tricarboxylic acid cycle and cellular respiration. Recently, a newly discovered natural isomer of ITA, mesaconate (MSA), which differs solely in the position of the double bond, has emerged as a focus of research in the field of immunometabolism.5 Reports suggest that MSA exhibits immunomodulatory effects similar to ITA, but it remains unclear whether MSA provides comparable protection against immune-mediated diseases such as AIH. Importantly, MSA does not affect succinate dehydrogenase activity and thus interferes less with cellular respiration than ITA.5 This feature potentially enhances the therapeutic prospects of MSA for clinical applications.

In this study, we established mouse models of AIH using concanavalin A (ConA) and conducted prophylactic administration of MSA to preliminarily investigate its pharmacological effects and underlying mechanisms of action, thereby providing a robust scientific foundation for the development of novel therapeutic interventions for immune-mediated liver disorders.

Methods

Animal experiments

Eight-week-old male C57BL/6J mice (20–25 g) were obtained from Beijing Vital River Laboratory Animal Technology Co., Ltd. (Beijing, China). Male mice were selected to preclude potential effects of the estrous cycle or hormonal fluctuations on experimental outcomes. After a two-week acclimatization period to laboratory conditions, 18 mice were randomized into three groups (n = 6 per group): (1) normal control, (2) ConA, and (3) MSA + ConA. The normal control group received an equivalent volume of sterile phosphate-buffered saline (PBS) via tail vein injection. ConA and MSA were dissolved in sterile PBS at the specified concentrations. The ConA group received a single dose of ConA (20 mg/kg body weight, 4 mg/mL in PBS; Sigma-Aldrich, China) via tail vein injection. The MSA + ConA group received an intraperitoneal injection of MSA (250 mg/kg body weight, 50 mg/mL in PBS; Sigma-Aldrich, China) 6 h before ConA injection.7 Twelve hours after ConA administration, mice were euthanized, and blood and liver tissues were harvested for subsequent analyses.17–19 All procedures were conducted in accordance with the guidelines of the Declaration of Helsinki. Ethical approval for the use of laboratory animals and all experiments was granted by the Tianjin Nankai University Animal Care and Use Committee (2021-SYDWLL-000305).

Human liver samples

The study was conducted in accordance with the Declaration of Helsinki and approved by the Ethics Committee of the Third Central Hospital of Tianjin (SZX-IRB2020-005-02). All subjects were enrolled at the Third Central Hospital of Tianjin and provided written informed consent. Liver biopsies at diagnosis were obtained from three patients diagnosed with AIH according to the criteria established by the International Autoimmune Hepatitis Group in 2008.20 Additionally, healthy control liver samples were obtained from three patients with hepatic hemangioma who underwent surgical resection without preoperative treatment at the Third Central Hospital of Tianjin.

Cell culture and treatment

Murine macrophage-like RAW264.7 cells were cultured in high-glucose DMEM supplemented with 10% fetal bovine serum and 1% penicillin-streptomycin, and incubated at 37°C with 5% CO2. The cell line was authenticated through STR gene typing and confirmed to be free of mycoplasma contamination. Cells were seeded in 6-well plates and treated with interferon-gamma (IFN-γ) and/or MSA when they reached 40%–50% confluence. The experimental design comprised three groups: (1) control, (2) IFN-γ (50 ng/mL) stimulation alone for 24 h, and (3) MSA (1 mM) pretreatment for 2 h followed by IFN-γ (50 ng/mL) stimulation for 24 h.16,21

Histopathologic analysis

The left liver lobe was preserved in 10% neutral buffered formaldehyde, followed by dehydration, clearing, and embedding to prepare continuous sections 5 µm thick. Hematoxylin and eosin staining was then applied, with hematoxylin staining nuclei blue and eosin staining cytoplasm red. Detailed procedures for hematoxylin and eosin staining were conducted as previously described.22

Determination of serum transaminase levels

Serum alanine aminotransferase and aspartate aminotransferase activities were measured using commercially available kits (Jiancheng Biotech, Nanjing, China) according to the manufacturer’s instructions.

Cytokine quantification by enzyme-linked immunosorbent assay (ELISA)

Levels of interleukin (IL)-6, tumor necrosis factor-alpha (TNF-α), IL-1β, and IFN-γ in mouse serum and RAW264.7 macrophage supernatants were measured using ELISA kits from Jiangsu Meimian Industrial Co., Ltd. (Jiangsu, China).

Evaluation of intracellular antioxidant capacity

According to the manufacturer’s guidelines, the contents of superoxide dismutase (SOD), reactive oxygen species (ROS), and malondialdehyde (MDA) in liver tissues were assessed using commercially available kits (Jiancheng Biotech, Nanjing, China).

Real-time quantitative polymerase chain reaction (RT-qPCR)

RNA isolation from tissues and cells, as well as RT-qPCR, were performed as previously described.22 Expression levels of target genes were normalized to the glyceraldehyde 3-phosphate dehydrogenase (GAPDH) housekeeping gene, with fold changes calculated using the 2−ΔΔCt method. Further details, including the primer sequences used in RT-qPCR, are provided in Supplementary Table 1.

Western blotting

Protein extraction and western blotting analyses were conducted as detailed in previous publications.22 Antibodies used included: anti-GAPDH (AB0037, Abways), anti-IL-1β (26048-4-AP, Proteintech), anti-apoptotic B-cell lymphoma 2 (26593-1-AP, Proteintech), anti-Bcl2-associated X protein (50599-2-Ig, Proteintech), anti-cleaved-caspase-3 (#9661, Cell Signaling Technology (CST)), anti-cleaved-poly ADP ribose polymerase (#5625, CST), anti-inducible nitric oxide synthase (18985-1-AP, Proteintech), anti-Janus kinase 1 (JAK1) (66466-1-Ig, Proteintech), anti-phosphorylated JAK1 (phos-JAK1) (#74129, CST), anti-JAK2 (#3230, CST), anti-phosphorylated JAK2 (phos-JAK2) (#3771, CST), anti-signal transducer and activator of transcription 1 (STAT1) (10144-2-AP, Proteintech), and anti-phosphorylated STAT1 (phos-STAT1) (28977-1-AP, Proteintech). Each antibody was utilized at its recommended optimal concentration, with GAPDH serving as the internal control.

Immunohistochemistry (IHC)

Human liver sections from three AIH patients and three healthy controls were analyzed by IHC. Procedures were conducted as previously described.17 Primary antibodies used included anti-phos-JAK1 (rabbit, AF2012, Affinity), anti-phos-JAK2 (rabbit, HY-P80829, MCE), and anti-phos-STAT1 (rabbit, AF3300, Affinity). A goat anti-rabbit IgG secondary antibody (Horseradish Peroxidase, HRP) (SSA004, Sino Biological) was used. Stained sections were visualized and imaged with a scanning NanoZoomer (S210, Hamamatsu, Tokyo, Japan). Morphometric analysis was performed on five random fields per section, with average positive area percentages plotted and analyzed using Aipathwell software (Servicebio, Wuhan, China).

RNA sequencing (RNA-Seq) and bioinformatic analysis

Liver tissues were collected from three experimental groups: normal control, ConA, and MSA + ConA, with three biological replicates per group (n = 3) for RNA-Seq. Total RNA was extracted using TRIzol reagent, and integrity was verified using an Agilent Bioanalyzer 2100 system (Agilent Technologies, CA, USA). RNA-Seq was performed by Novogene (Tianjin, China), and quality control achieved Q30 scores > 90% for all samples. Sequencing was carried out on an Illumina NovaSeq 6000 platform. Differentially expressed genes (DEGs) were identified using the DESeq2 R package (version 1.20.0) with thresholds of |log2FoldChange| > 1 and adjusted p-value < 0.05. Heatmaps, Venn diagrams, and volcano plots of DEGs were generated in R (version 3.5.0). Pathway analysis of differentially expressed mRNAs was conducted using the clusterProfiler R package, based on the latest Kyoto Encyclopedia of Genes and Genomes database (http://www.genome.jp/kegg/ ).

Statistical analysis

Statistical analyses were performed using SPSS (version 26.0.0.0) and GraphPad Prism (version 8.2.263) software. Data are presented as mean ± standard deviation from at least three independent experiments. Statistical methods included two independent-sample t-tests and one-way analysis of variance. A p-value less than 0.05 was considered statistically significant.

Results

MSA ameliorates AIH in mice by suppressing hepatocyte apoptosis

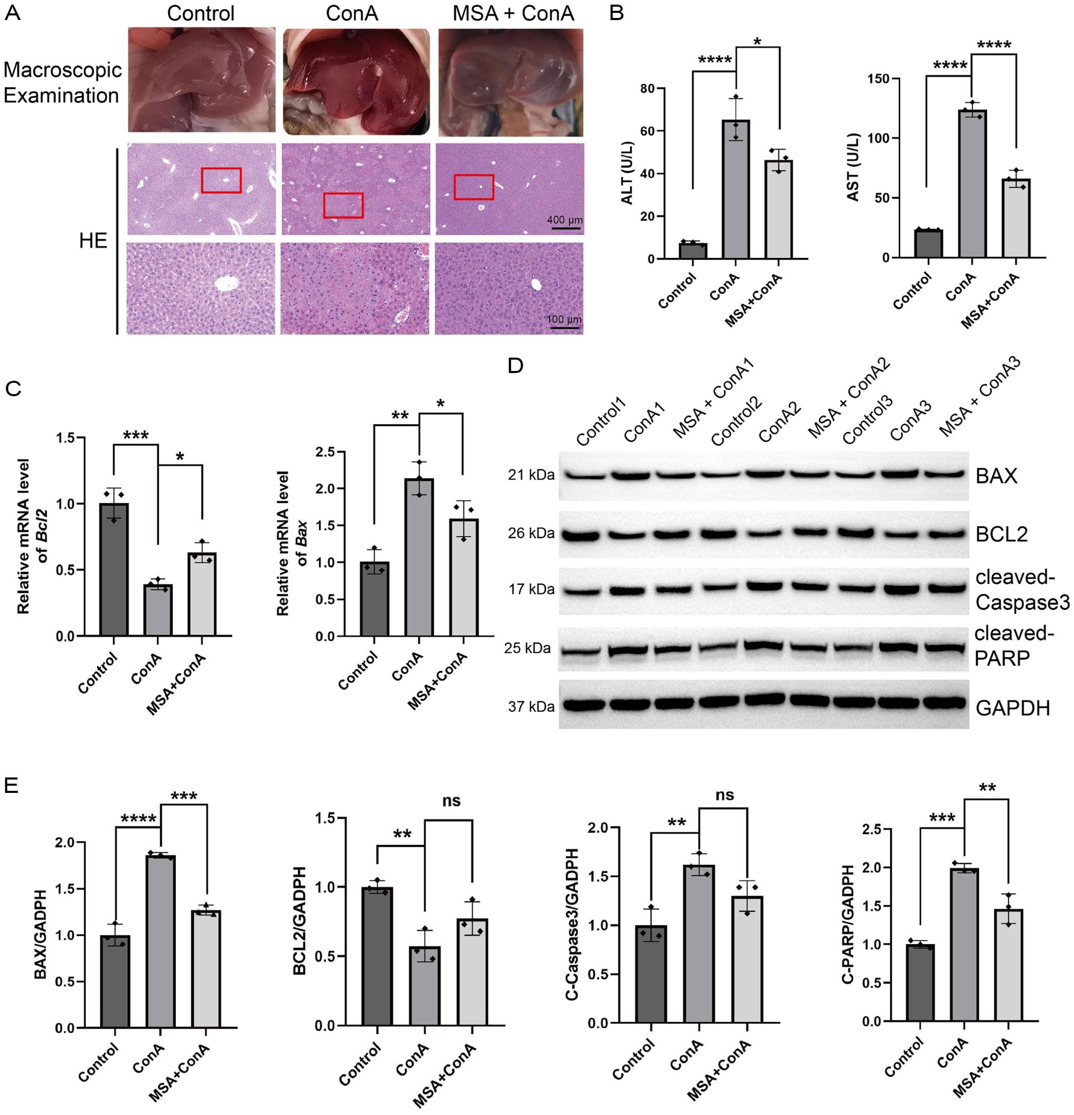
To investigate whether MSA affects immune-mediated liver injury, we first administered MSA to mice and then treated them with ConA to induce an AIH model. Histological examination of the livers showed extensive areas of necrosis and inflammatory infiltration in ConA-treated mice, whereas MSA pretreatment attenuated these histopathological injuries (Fig. 1A). We also found that administration of MSA significantly decreased serum levels of alanine aminotransferase and aspartate aminotransferase in ConA-treated mice compared with controls (Fig. 1B). Additionally, ConA inhibited the expression of Bcl2, an anti-apoptotic gene, while promoting the expression of the pro-apoptotic gene Bax, as shown by RT-qPCR and immunoblot analyses. However, MSA pretreatment reversed the effects of ConA on both apoptotic markers. MSA also reduced the elevated levels of cleaved caspase-3 and poly ADP ribose polymerase in livers from ConA-treated mice (Fig. 1C–E). Taken together, these data indicate that MSA ameliorates ConA-induced autoimmune liver injury by suppressing hepatocyte apoptosis.

Effects of MSA on liver histology, serum transaminases, and apoptosis-related markers in the ConA-induced AIH mouse model.
Fig. 1  Effects of MSA on liver histology, serum transaminases, and apoptosis-related markers in the ConA-induced AIH mouse model.

(A) Representative H&E-stained sections of mouse liver tissues with different treatments. (B) Levels of serum ALT and AST in different groups. (C) mRNA levels of Bcl2 and Bax in mouse liver tissue detected by RT-qPCR. (D, E) Protein levels of BCL-2, BAX, C-caspase 3, and C-PARP in mouse liver tissue detected by Western blotting. ns p > 0.05, *p < 0.05, **p < 0.01, ***p < 0.001, ****p < 0.0001. ConA, concanavalin A; MSA, mesaconate; H&E, hematoxylin and eosin; ALT, alanine aminotransferase; AST, aspartate aminotransferase; BCL2, B-cell lymphoma-2; BAX, Bcl2-associated X protein; C-caspase 3, cleaved-caspase 3; C-PARP, cleaved-poly ADP ribose polymerase; GAPDH, glyceraldehyde 3-phosphate dehydrogenase.

MSA alleviates ConA-induced inflammation and oxidative stress in mouse liver

ConA is known to induce a robust immune response characterized by increased release of inflammatory mediators and oxidants. To assess whether MSA has beneficial effects on ConA-induced inflammation, we first quantified certain serum cytokines in mice. ConA injection significantly increased levels of TNF-α, IL-1β, and IL-6, whereas MSA pre-administration reduced these cytokine levels (Fig. 2A–C). These findings were further confirmed by gene expression analysis using RT-qPCR (Fig. 2D–F). Additionally, we evaluated whether MSA could mitigate ConA-induced oxidative damage by measuring levels of oxidants (ROS and MDA) and the antioxidant SOD. ConA significantly increased MDA and ROS levels while markedly reducing SOD levels in the liver. However, MSA pretreatment significantly mitigated the ConA-induced upregulation of MDA and ROS and enhanced antioxidant levels compared to controls (Fig. 2G–I). These results suggest that MSA effectively attenuates ConA-induced AIH by inhibiting inflammatory responses and oxidative stress.

Effects of MSA on inflammatory and oxidative stress markers in the ConA-induced AIH mouse model.
Fig. 2  Effects of MSA on inflammatory and oxidative stress markers in the ConA-induced AIH mouse model.

(A–C) Levels of serum TNF-α, IL-1β, and IL-6 measured by ELISA. (D–F) mRNA levels of TNF-α, IL-1β, and IL-6 in mouse liver tissues detected by RT-qPCR. (G–I) Levels of MDA, ROS, and SOD in mouse liver tissues. *p < 0.05, **p < 0.01, ***p < 0.001, ****p < 0.0001. TNF-α, tumor necrosis factor-alpha; IL-1β, interleukin-1β; IL-6, interleukin-6; MDA, malondialdehyde; ROS, reactive oxygen species; SOD, superoxide dismutase.

MSA inhibits the expression and release of inflammatory factors and oxidants in macrophages

Hepatic macrophage plays a vital role in the pathogenesis of ConA-induced AIH.17 Therefore, we investigated whether MSA influences macrophages by measuring levels of TNF-α, IL-1β, IL-6, and IFN-γ in the culture medium of IFN-γ-treated RAW264.7 cells. The results showed that IFN-γ stimulation elicited a marked increase in these pro-inflammatory factors, whereas MSA treatment significantly reduced their levels (Fig. 3A–D). Moreover, RT-qPCR analysis demonstrated that MSA downregulated the mRNA levels of TNF-α, IL-1β, IL-6, and IFN-γ induced by IFN-γ (Fig. 3E–H). Consistently, MSA also reduced the protein levels of IL-1β and inducible nitric oxide synthase in IFN-γ-treated RAW264.7 cells, as shown by immunoblotting (Fig. 3I and J). These data indicate that MSA suppresses the expression and release of inflammatory factors and oxidants in activated macrophages.

Effects of MSA on inflammatory and oxidative stress markers in IFN-γ-stimulated macrophages.
Fig. 3  Effects of MSA on inflammatory and oxidative stress markers in IFN-γ-stimulated macrophages.

(A–D) Levels of TNF-α, IL-1β, IL-6, and IFN-γ measured by ELISA. (E–H) mRNA levels of TNF-α, IL-1β, IL-6, and IFN-γ detected by RT-qPCR. (I, J) Protein levels of IL-1β and iNOS in IFN-γ-stimulated macrophages detected by Western blotting. *p < 0.05, **p < 0.01, ***p < 0.001, ****p < 0.0001. Symbols “+” and “–” denote the presence or absence of MSA/IFN-γ in the culture medium, respectively. MSA, mesaconate; IFN-γ, interferon-gamma; TNF-α, tumor necrosis factor-alpha; IL-1β, interleukin-1β; IL-6, interleukin-6; iNOS, inducible nitric oxide synthase; GAPDH, glyceraldehyde 3-phosphate dehydrogenase.

MSA exerts protective effects on AIH by inhibiting IFN-γ–JAK1/2–STAT1 signaling

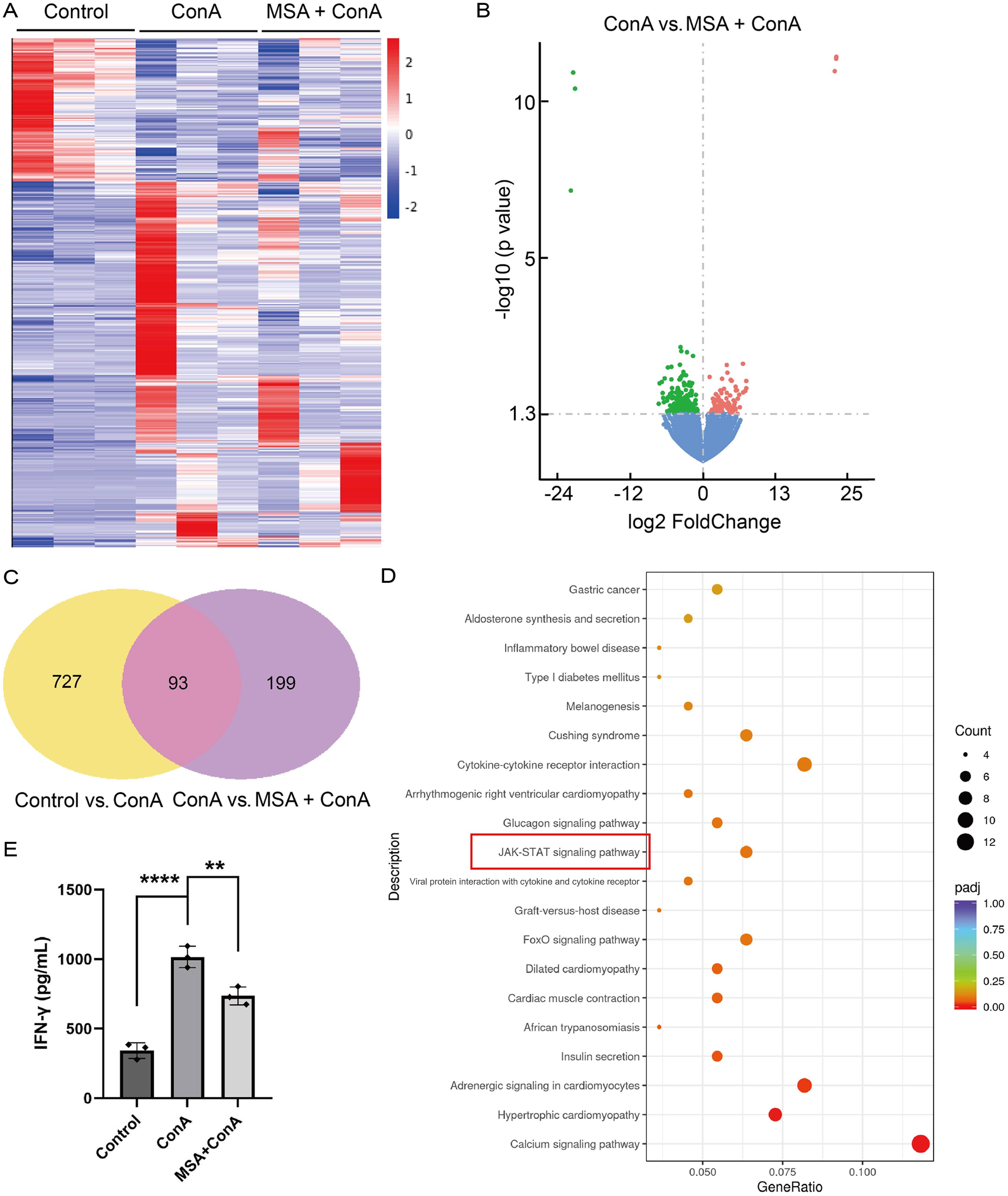
We further performed RNA-Seq to identify DEGs following MSA treatment. The results revealed significant enrichment of genes involved in inflammation and apoptosis. Kyoto Encyclopedia of Genes and Genomes analysis indicated that MSA might regulate the JAK1/2–STAT1 signaling pathway activated by inflammation in ConA-induced AIH (Fig. 4A–D, Supplementary Fig. 1). Since DEG analysis revealed that IFNG, the gene encoding IFN-γ, an upstream activator of the JAK1/2–STAT1 pathway, was significantly downregulated by MSA, we conducted ELISA to quantify IFN-γ levels in mouse serum. The results showed that MSA pretreatment significantly reduced this cytokine (Fig. 4E). We then examined components of the IFN-γ–regulated JAK1/2–STAT1 pathway in livers from MSA-treated mice. MSA significantly inhibited the phosphorylation of JAK1, JAK2, and STAT1 (Fig. 5A and B). Consistently, similar results were observed in IFN-γ-treated RAW264.7 cells (Fig. 5C and D). To further confirm whether this pathway is involved in the pathogenesis of AIH in patients, we performed IHC analysis on human liver sections from AIH patients and healthy controls. The results showed significantly higher levels of phos-JAK1, phos-JAK2, and phos-STAT1 in AIH samples compared to healthy controls (Supplementary Fig. 2). Taken together, these data revealed that JAK1/2–STAT1 signaling was activated in the pathogenesis of AIH, and that MSA inactivates this signaling by repressing IFN-γ expression, thereby suppressing macrophage M1 polarization and reducing hepatocyte apoptosis. This provides evidence for the protective effect of MSA in ConA-induced AIH.

Altered gene expressions and enriched pathways in ConA-induced AIH with/without MSA pretreatment.
Fig. 4  Altered gene expressions and enriched pathways in ConA-induced AIH with/without MSA pretreatment.

(A) Heatmap of clustering analysis showing the expression of all DEGs. (B) Volcano plot showing DEGs in MSA + ConA vs. ConA groups. (C) Venn diagram showing DEGs shared by different groups. (D) Scatter plot of KEGG enrichment analysis. (E) Level of serum IFN-γ measured by ELISA. **p < 0.01, ****p < 0.0001. ConA, concanavalin A; MSA, mesaconate; IFN-γ, interferon-gamma; JAK, Janus tyrosine kinase; STAT, signal transducer and activator of transcription.

Effects of MSA on regulating the JAK-STAT pathway in mouse liver and macrophages.
Fig. 5  Effects of MSA on regulating the JAK-STAT pathway in mouse liver and macrophages.

(A–D) Protein levels of the phosphorylated and total forms of JAK1, JAK2, and STAT1 in mouse liver tissue (A, B) and macrophages (C, D) detected by Western blotting. *p < 0.05, **p < 0.01, ***p < 0.001, ****p < 0.0001. Symbols “+” and “–” denote the presence or absence of MSA/IFN-γ in the culture medium, respectively. ConA, concanavalin A; MSA, mesaconate; IFN-γ, interferon-gamma; JAK1/2, Janus tyrosine kinase 1/2; STAT1, signal transducer and activator of transcription 1; phos-JAK1/2, phosphorylated JAK1/2; phos-STAT1, phosphorylated STAT1; GAPDH, glyceraldehyde 3-phosphate dehydrogenase.

Discussion

Typically, a self-limited inflammatory response is advantageous for combating pathogens and maintaining hepatic homeostasis. However, when inflammation becomes excessive, it can lead to massive hepatocyte death, disrupt tissue architecture, and ultimately impair hepatic function. ConA, a plant lectin derived from Canavalia ensiformis, induces immune-mediated liver damage in hosts. ConA-induced hepatitis shares pathogenic and histopathological features with human AIH, making it a widely used model for investigating disease pathogenesis and potential therapeutic strategies for autoimmune liver diseases.23–26 Numerous studies have confirmed that ConA activates macrophages, prompting them to secrete a variety of pro-inflammatory cytokines and pro-oxidants, ultimately leading to extensive hepatic damage.17 Consistently, our model exhibited hallmark features of inflammatory/oxidative stress-mediated liver injury following ConA administration alone.

Blocking various aspects of the inflammatory cascade has been reported to alleviate autoimmune liver disorders, suggesting that immune-inflammatory modulators may offer potential prophylactic or therapeutic options for AIH. Notably, macrophage activation leads to the production of endogenous immunometabolites such as ITA and its isomer MSA.4,13 Accumulating evidence has demonstrated that 4-OI, a cell-permeable derivative of ITA, exhibits immunomodulatory effects in several diseases. For example, 4-OI mitigates AIH by regulating inflammation and redox balance.16 Another isomer, MSA, derived from ITA in pro-inflammatory macrophages, exhibits similar immunomodulatory properties.5,27,28 Importantly, unlike ITA, MSA does not inhibit the tricarboxylic acid cycle activity or cellular respiration,5 making it a more promising candidate for treating immune-inflammatory disorders. Recently, MSA has also shown therapeutic potential in managing neuroinflammatory conditions.29 However, its role in the treatment of immune-mediated hepatitis remains unclear and warrants further investigation. In this study, for the first time, we confirmed that MSA confers protective effects against ConA-induced AIH by potently suppressing inflammatory responses, oxidative stress, and apoptosis. Given its favorable pharmacological features compared to ITA, it is plausible that MSA may hold superior potential as a therapeutic agent for immune-mediated hepatitis.

The JAK-STAT pathway is an evolutionarily conserved transmembrane signaling mechanism that enables cells to respond to extracellular stimuli. This pathway can be activated by various molecules such as cytokines, interferons, and growth factors, driving numerous physiological and pathological processes, including proliferation, metabolism, immune responses, inflammation, and malignancy.30 Existing evidence indicates that ConA-induced AIH is regulated by multiple signaling pathways, among which the JAK1/2–STAT1 pathway plays a prominent role.31,32 Our study further confirms that JAK1/2–STAT1 activation is a key pathogenic driver in the ConA-induced murine AIH model. Importantly, analysis of liver biopsies from AIH patients in this study supports the involvement of this signaling pathway in the pathogenesis of human AIH. Notably, IFN-γ, a type II interferon with potent immunomodulatory properties, triggers macrophage activation via the JAK1/2–STAT1 pathway, thereby amplifying inflammatory responses.31–34 Specifically, in ConA-induced hepatitis, IFN-γ signaling entails dimerization of its receptors IFNGR1 and IFNGR2, leading to JAK1/JAK2 activation, which phosphorylates and activates the transcription factor STAT1.31,32,34 Phosphorylated STAT1 forms homodimers that translocate into the nucleus and bind to IFN-γ response elements in the promoters of various genes encoding cytokines, chemokines, and oxidants.35–37 Since IFN-γ-mediated activation of the JAK1/2–STAT1 pathway promotes liver inflammation, oxidative stress, and apoptosis, contributing to AIH development, targeting this pathway represents a promising therapeutic strategy. In our murine model, MSA treatment clearly downregulated IFN-γ, thereby suppressing JAK1/2–STAT1 signaling and ultimately reversing ConA-induced AIH.

Furthermore, we conducted in vitro experiments using RAW264.7 macrophages to validate our in vivo findings. Previous studies have reported that, in macrophages, JAK1 activation in response to IFN-γ can be inhibited by ITA and its derivative 4-OI.21 Consistently, in our study, IFN-γ significantly upregulated JAK1/2–STAT1 signaling in RAW264.7 macrophages, an effect that was potently inhibited by MSA, a naturally occurring ITA isomer.

Taken together, our in vivo and in vitro findings suggest that the IFN-γ–JAK1/2–STAT1 pathway is involved in AIH pathogenesis and that MSA inhibits activation of this pathway. These findings provide preliminary guidance for screening immunomodulatory drugs. Further studies are needed to fully evaluate the therapeutic potential of MSA in AIH.

Conclusions

This study demonstrates that pretreatment with MSA effectively mitigates ConA-induced AIH by dampening hepatic inflammation, oxidative stress, and subsequent hepatocyte apoptosis. The underlying mechanism involves inhibition of IFN-γ–JAK1/2–STAT1 signaling by MSA. Overall, our research not only validates the therapeutic potential of MSA for managing AIH for the first time but also provides novel mechanistic insight and identifies a promising therapeutic candidate for the future treatment of autoimmune disorders.

Supporting information

Supplementary Table 1

RT-qPCR primer sequences for analysis of transcript levels.

(DOCX)

Supplementary Fig. 1

Transcriptomic profiling and pathway analysis in ConA-induced AIH.

(A) Volcano plot showing the DEGs in ConA-treated vs. control group. (B) KEGG pathway map indicating the IFN-γ-JAK1/2-STAT1 pathway (ID: mmu04630). ConA, concanavalin A; IFN-γ, interferon-gamma; JAK, Janus tyrosine kinase; STAT, Signal transducer and activator of transcription.

(PDF)

Supplementary Fig. 2

The levels of phos-JAK1, phos-JAK2, and phos-STAT1 were detected by IHC.

Left: Representative images of IHC for phos-JAK1, phos-JAK2, and phos-STAT1 in human liver sections from AIH and healthy controls. Right: Phos-JAK1, phos-JAK2, and phos-STAT1 levels were quantified in five images per liver section for each group (n = 3/group). ****p<0.0001. AIH, autoimmune hepatitis; IHC, immunohistochemistry; phos-JAK1/2, phosphorylated-JAK1/2; phos-STAT1, phosphorylated-STAT1.

(PDF)

Declarations

Acknowledgement

The authors gratefully acknowledge Dr. Hua Liu and Dr. Qi Xin (Central Hospital, Tianjin University, The Third Central Hospital of Tianjin) for providing human liver samples for immunohistochemical analysis.

Ethical statement

This study was carried out in accordance with the guidelines of the Helsinki Declaration (as revised in 2024). All animals received humane care. The protocol was approved by the Ethics Committee of Animal Care and Use of Tianjin Nankai University (2021-SYDWLL-000305). Experiments involving human subjects were approved by the Ethics Committee of the Third Central Hospital of Tianjin (SZX-IRB2020-005-02). All participants provided written informed consent.

Data sharing statement

All data are available from the corresponding author upon reasonable request. The raw RNA-seq data have been deposited in the Gene Expression Omnibus (GEO) database and are accessible via GEO Series accession number GSE289607 (https://www.ncbi.nlm.nih.gov/geo/query/acc.cgi?acc=GSE289607). Raw RNA-seq data are also available in the NCBI SRA (BioProject PRJNA1223791). During the peer-review process, reviewers can access the private data using the following secure token: qlmbsqwslvgxfyh.

Funding

This work was supported by the National Natural Science Foundation of China (82170630, 82470660, 32171125, 81971331) and the Tianjin Natural Science Foundation (22JCZDJC00520).

Conflict of interest

The authors have no conflict of interests related to this publication.

Authors’ contributions

Study concept and design (QZ, WH, TH), performance of experiments (QZ, JW), statistical analysis (QZ, YH), analysis and interpretation of data (QZ, JW, WH, TH), drafting of the manuscript (QZ, JW), critical revision of the manuscript for important intellectual content (QZ, KZ, WH, TH), administrative, technical, or material support (KZ, WH, TH), and study supervision (WH, TH). All authors have made significant contributions to this study and have approved the final manuscript.

References

  1. Meng Z, Yang Y. Advances in the Treatment of Autoimmune Hepatitis. J Clin Transl Hepatol 2024;12(10):878-885 View Article PubMed/NCBI
  2. Terziroli Beretta-Piccoli B, Mieli-Vergani G, Vergani D. Autoimmmune hepatitis. Cell Mol Immunol 2022;19(2):158-176 View Article PubMed/NCBI
  3. Sebode M, Hartl J, Vergani D, Lohse AW, International Autoimmune Hepatitis Group (IAIHG). Autoimmune hepatitis: From current knowledge and clinical practice to future research agenda. Liver Int 2018;38(1):15-22 View Article PubMed/NCBI
  4. O’Neill LAJ, Artyomov MN. Itaconate: the poster child of metabolic reprogramming in macrophage function. Nat Rev Immunol 2019;19(5):273-281 View Article PubMed/NCBI
  5. He W, Henne A, Lauterbach M, Geißmar E, Nikolka F, Kho C, et al. Mesaconate is synthesized from itaconate and exerts immunomodulatory effects in macrophages. Nat Metab 2022;4(5):524-533 View Article PubMed/NCBI
  6. Hooftman A, O’Neill LAJ. The Immunomodulatory Potential of the Metabolite Itaconate. Trends Immunol 2019;40(8):687-698 View Article PubMed/NCBI
  7. Weiss JM, Palmieri EM, Gonzalez-Cotto M, Bettencourt IA, Megill EL, Snyder NW, et al. Itaconic acid underpins hepatocyte lipid metabolism in non-alcoholic fatty liver disease in male mice. Nat Metab 2023;5(6):981-995 View Article PubMed/NCBI
  8. Peace CG, O’Neill LA. The role of itaconate in host defense and inflammation. J Clin Invest 2022;132(2):e148548 View Article PubMed/NCBI
  9. Lampropoulou V, Sergushichev A, Bambouskova M, Nair S, Vincent EE, Loginicheva E, et al. Itaconate Links Inhibition of Succinate Dehydrogenase with Macrophage Metabolic Remodeling and Regulation of Inflammation. Cell Metab 2016;24(1):158-166 View Article PubMed/NCBI
  10. Mills EL, Ryan DG, Prag HA, Dikovskaya D, Menon D, Zaslona Z, et al. Itaconate is an anti-inflammatory metabolite that activates Nrf2 via alkylation of KEAP1. Nature 2018;556(7699):113-117 View Article PubMed/NCBI
  11. Sohail A, Iqbal AA, Sahini N, Chen F, Tantawy M, Waqas SFH, et al. Itaconate and derivatives reduce interferon responses and inflammation in influenza A virus infection. PLoS Pathog 2022;18(1):e1010219 View Article PubMed/NCBI
  12. Li W, Li Y, Kang J, Jiang H, Gong W, Chen L, et al. 4-octyl itaconate as a metabolite derivative inhibits inflammation via alkylation of STING. Cell Rep 2023;42(3):112145 View Article PubMed/NCBI
  13. Winterhoff M, Chen F, Sahini N, Ebensen T, Kuhn M, Kaever V, et al. Establishment, Validation, and Initial Application of a Sensitive LC-MS/MS Assay for Quantification of the Naturally Occurring Isomers Itaconate, Mesaconate, and Citraconate. Metabolites 2021;11(5):270 View Article PubMed/NCBI
  14. Cordes T, Lucas A, Divakaruni AS, Murphy AN, Cabrales P, Metallo CM. Itaconate modulates tricarboxylic acid and redox metabolism to mitigate reperfusion injury. Mol Metab 2020;32:122-135 View Article PubMed/NCBI
  15. Yang W, Wang Y, Wang T, Li C, Shi L, Zhang P, et al. Protective effects of IRG1/itaconate on acute colitis through the inhibition of gasdermins-mediated pyroptosis and inflammation response. Genes Dis 2023;10(4):1552-1563 View Article PubMed/NCBI
  16. Yang W, Wang Y, Zhang P, Wang T, Li C, Tong X, et al. Hepatoprotective Role of 4-Octyl Itaconate in Concanavalin A-Induced Autoimmune Hepatitis. Mediators Inflamm 2022;2022:5766434 View Article PubMed/NCBI
  17. Liu Y, Hao H, Hou T. Concanavalin A-induced autoimmune hepatitis model in mice: Mechanisms and future outlook. Open Life Sci 2022;17(1):91-101 View Article PubMed/NCBI
  18. Ye T, Wang T, Yang X, Fan X, Wen M, Shen Y, et al. Comparison of Concanavalin a-Induced Murine Autoimmune Hepatitis Models. Cell Physiol Biochem 2018;46(3):1241-1251 View Article PubMed/NCBI
  19. Heymann F, Hamesch K, Weiskirchen R, Tacke F. The concanavalin A model of acute hepatitis in mice. Lab Anim 2015;49(1 Suppl):12-20 View Article PubMed/NCBI
  20. Hennes EM, Zeniya M, Czaja AJ, Parés A, Dalekos GN, Krawitt EL, et al. Simplified criteria for the diagnosis of autoimmune hepatitis. Hepatology 2008;48(1):169-176 View Article PubMed/NCBI
  21. Runtsch MC, Angiari S, Hooftman A, Wadhwa R, Zhang Y, Zheng Y, et al. Itaconate and itaconate derivatives target JAK1 to suppress alternative activation of macrophages. Cell Metab 2022;34(3):487-501.e8 View Article PubMed/NCBI
  22. Zhang K, Han X, Zhang Z, Zheng L, Hu Z, Yao Q, et al. The liver-enriched lnc-LFAR1 promotes liver fibrosis by activating TGFβ and Notch pathways. Nat Commun 2017;8(1):144 View Article PubMed/NCBI
  23. Zheng W, Du S, Tian M, Xu W, Tian Y, Li T, et al. Lepidium meyenii Walp Exhibits Anti-Inflammatory Activity against ConA-Induced Acute Hepatitis. Mediators Inflamm 2018;2018:8982756 View Article PubMed/NCBI
  24. Wen Z, Lei Z, Yao L, Jiang P, Gu T, Ren F, et al. Circulating histones are major mediators of systemic inflammation and cellular injury in patients with acute liver failure. Cell Death Dis 2016;7(9):e2391 View Article PubMed/NCBI
  25. Uchida Y, Ke B, Freitas MC, Ji H, Zhao D, Benjamin ER, et al. The emerging role of T cell immunoglobulin mucin-1 in the mechanism of liver ischemia and reperfusion injury in the mouse. Hepatology 2010;51(4):1363-1372 View Article PubMed/NCBI
  26. Tiegs G, Küsters S, Künstle G, Hentze H, Kiemer AK, Wendel A. Ebselen protects mice against T cell-dependent, TNF-mediated apoptotic liver injury. J Pharmacol Exp Ther 1998;287(3):1098-1104 PubMed/NCBI
  27. WANG SF, ADLER J, LARDY HA. The pathway of itaconate metabolism by liver mitochondria. J Biol Chem 1961;236:26-30 PubMed/NCBI
  28. Németh B, Doczi J, Csete D, Kacso G, Ravasz D, Adams D, et al. Abolition of mitochondrial substrate-level phosphorylation by itaconic acid produced by LPS-induced Irg1 expression in cells of murine macrophage lineage. FASEB J 2016;30(1):286-300 View Article PubMed/NCBI
  29. Ohm M, Hosseini S, Lonnemann N, He W, More T, Goldmann O, et al. The potential therapeutic role of itaconate and mesaconate on the detrimental effects of LPS-induced neuroinflammation in the brain. J Neuroinflammation 2024;21(1):207 View Article PubMed/NCBI
  30. Xue C, Yao Q, Gu X, Shi Q, Yuan X, Chu Q, et al. Evolving cognition of the JAK-STAT signaling pathway: autoimmune disorders and cancer. Signal Transduct Target Ther 2023;8(1):204 View Article PubMed/NCBI
  31. Jaruga B, Hong F, Kim WH, Gao B. IFN-gamma/STAT1 acts as a proinflammatory signal in T cell-mediated hepatitis via induction of multiple chemokines and adhesion molecules: a critical role of IRF-1. Am J Physiol Gastrointest Liver Physiol 2004;287(5):G1044-G1052 View Article PubMed/NCBI
  32. Hong F, Jaruga B, Kim WH, Radaeva S, El-Assal ON, Tian Z, et al. Opposing roles of STAT1 and STAT3 in T cell-mediated hepatitis: regulation by SOCS. J Clin Invest 2002;110(10):1503-1513 View Article PubMed/NCBI
  33. Han J, Wu M, Liu Z. Dysregulation in IFN-γ signaling and response: the barricade to tumor immunotherapy. Front Immunol 2023;14:1190333 View Article PubMed/NCBI
  34. Kato J, Okamoto T, Motoyama H, Uchiyama R, Kirchhofer D, Van Rooijen N, et al. Interferon-gamma-mediated tissue factor expression contributes to T-cell-mediated hepatitis through induction of hypercoagulation in mice. Hepatology 2013;57(1):362-372 View Article PubMed/NCBI
  35. O’Shea JJ, Gadina M, Schreiber RD. Cytokine signaling in 2002: new surprises in the Jak/Stat pathway. Cell 2002;109(Suppl):S121-S131 View Article PubMed/NCBI
  36. Ihle JN, Kerr IM. Jaks and Stats in signaling by the cytokine receptor superfamily. Trends Genet 1995;11(2):69-74 View Article PubMed/NCBI
  37. Ihle JN, Witthuhn BA, Quelle FW, Yamamoto K, Thierfelder WE, Kreider B, et al. Signaling by the cytokine receptor superfamily: JAKs and STATs. Trends Biochem Sci 1994;19(5):222-227 View Article PubMed/NCBI

About this Article

Cite this article
Zhang Q, Wang J, He Y, Zhang K, Hong W, Han T. Protective Effect of Mesaconate on Autoimmune Hepatitis via Suppression of Inflammatory Response and Oxidative Stress. J Clin Transl Hepatol. 2025;13(10):847-856. doi: 10.14218/JCTH.2025.00112.
Copy        Export to RIS        Export to EndNote
Article History
Received Revised Accepted Published
March 13, 2025 May 29, 2025 July 1, 2025 July 18, 2025
DOI http://dx.doi.org/10.14218/JCTH.2025.00112
  • Journal of Clinical and Translational Hepatology
  • pISSN 2225-0719
  • eISSN 2310-8819
Back to Top

Protective Effect of Mesaconate on Autoimmune Hepatitis via Suppression of Inflammatory Response and Oxidative Stress

Qian Zhang, Jiajun Wang, Yifan He, Kun Zhang, Wei Hong, Tao Han
  • Reset Zoom
  • Download TIFF