v
Search
Advanced

Publications > Journals > Exploratory Research and Hypothesis in Medicine> Article Full Text

  • OPEN ACCESS

Global Burden and Mortality of Amyotrophic Lateral Sclerosis and Other Motor Neuron Diseases in 204 Countries and Territories, 1990–2021: A Systematic Analysis for the Global Burden of Disease Study 2021

  • Tianyi Liang1,#,
  • Yiwen Zhang1,#,
  • Shaosong Wang2,
  • Shuai Niu3,
  • Xinyue Hu1,
  • Jing Shi1,
  • Xize Bo1 and
  • Tianqi Wang1,* 
 Author information 

Abstract

Background and objectives

Amyotrophic lateral sclerosis (ALS) and other motor neuron diseases (MNDs) are major global causes of death. However, their global incidence, mortality, and disability-adjusted life years remain largely unknown, despite their importance for disease prevention and resource allocation. We therefore examined the global epidemiology of ALS/MNDs.

Methods

This study analyzed data from the Global Burden of Disease 2021 database for 204 regions (1990–2021), focusing on ALS/MNDs. Data from the world, China, and the G8 countries were analyzed separately. Age-standardized incidence rates were reported for the 1990s, 2000s, 2010s, and 2020s.

Results

A rising global burden of ALS/MNDs, with significant variations across regions and levels of the social development index, was observed in the Global Burden of Disease database. A significant overlap of etiology between neurological diseases and ALS was also identified. Among the G8 countries and China, China and the USA exhibited the highest prevalence rates in the 1990s, 2000s, 2010s, and 2020s, with China showing 3.3 per 10,000 and the USA 4.0 per 10,000 in the 2020s.

Conclusions

Understanding the common etiologies of ALS/MNDs is key to their effective control. Recommended strategies include pollution control, chemical and radiation safety management, disease monitoring, public health education, multi-departmental collaboration, and scientific research.

Keywords

Amyotrophic lateral sclerosis, Global burden and mortality, Global Burden of Disease, GBD, Motor neuron disease, Systematic analysis

Introduction

Amyotrophic lateral sclerosis (ALS) and other motor neuron diseases (MNDs) are expected to increase over the next 20 years.1 ALS, the most common motor neuron disease worldwide, is a heterogeneous neurodegenerative disorder characterized by the degeneration of both upper and lower motor neurons. In most cases, patients with ALS ultimately succumb to respiratory failure.2 The annual incidence rate of ALS is approximately one to 2.6 cases per 100,000 individuals, while the prevalence rate is around six cases per 100,000 people.3 The fundamental pathological feature of ALS is the progressive loss of motor neurons. The underlying pathological mechanisms are intricate and complex. Currently, therapeutic options for ALS are severely limited. Riluzole is the standard medication for ALS; however, it only prolongs patient survival by two to three months. Moreover, it is costly and may cause adverse effects such as nausea and fatigue. Unfortunately, no effective cure for ALS exists to date.

Using ALS as an example, this study analyzes the global and Chinese disease burden of motor neuron diseases. Numerous studies have documented significant disparities in disease burden between developing and developed countries; however, the specific causes of these differences remain unclear. The elderly are the principal group affected by ALS/MNDs.4 The aging global population, combined with unhealthy lifestyles and environmental changes, may have contributed to the rising incidence of ALS/MNDs, particularly in low- and middle-income countries, with this trend especially evident in China. Over the past several decades, China’s focus on disease treatment has gradually shifted from infectious and neonatal diseases to chronic non-communicable diseases. Research on motor neuron diseases, both in terms of the number of studies and depth of exploration, has increased, and their importance has become more prominent. ALS has seen a continuous rise in the number of patients, significantly contributing to the growing disease burden of movement-related neurological disorders. However, most research on neurological diseases focuses on the incidence and mortality of individual disorders such as stroke and dementia, and relatively little is known about the disease burden of ALS/MNDs. Given that population aging is expected to intensify in the future, research on the disease burden of motor neuron diseases is increasingly important. Such research provides critical data for identifying risk factors,5–7 managing populations at a public health level, formulating screening policies, and allocating resources for prevention efforts, thus holding substantial value for government health policy planning.8

To quantify the disease burden, we utilized the Global Burden of Disease (GBD) database to study the incidence, mortality rates, and disability-adjusted life years (DALYs) of ALS/MNDs across 204 countries and regions. We analyzed risk factors and proposed new ideas for targeted intervention measures, optimizing medical resource allocation, and reducing the global burden of motor neuron diseases. Due to the limited specificity and numerous adverse effects of modern medical treatments, we further explored the effects of traditional medicine. Research by Dr. Zhu Wei and colleagues indicates that a spleen-strengthening and kidney-tonifying formula significantly improves movement and balance abilities in mice.9 This suggests that traditional treatments, such as traditional Chinese medicine and acupuncture, also have substantial potential to reduce the global burden of motor neuron diseases.

In modern medicine, targeted therapies for ALS/MNDs have been making continuous progress. Despite only extending survival by two to three months, riluzole remains the U.S. Food and Drug Administration-approved standard treatment and a key therapy for delaying disease progression. Emerging therapies, including drugs targeting the glutamate system, anti-inflammatory agents, and antioxidants, have entered clinical trials with the aim of regulating neuroinflammation and oxidative stress.10 Stem cell therapy offers the potential to repair damaged motor neurons, though its long-term safety and efficacy remain to be established.11

Metabolomics research has confirmed that traditional interventions promote the synthesis of short-chain fatty acids related to “blood and qi generation”, verifying the concept that “the spleen and stomach are the root of acquired constitution”.12 In addition, acupuncture improves muscle function, while massage relieves abnormal local muscle tension; combining these methods can enhance quality of life.13

This integrated model shows significant potential for improving patient symptoms and delaying disease progression, providing differentiated strategies tailored to regions with varying social development index (SDI) levels.14

Materials and methods

GBD source data

The general framework for estimating the GBD in 2021 encompasses all neurological disorders, including motor neuron diseases, Parkinson’s disease, epilepsy, and other neurological disorders. Incidence data for neurological disorders were obtained from single registries, Nordic registries, or joint databases, including incidence, monitoring, epidemiological, and outcome data from across five continents. This analysis relies on current epidemiological data and improved standardization methods.15 Data were obtained through the Global Health Data Exchange Query Tool (http://ghdx.healthdata.org/gbd-results-tool ) and classified by region, gender, country, and risk factors. In 2021, the GBD calculated basic statistics from birth to ≥95 years for 23 age groups, covering males, females, and all genders. Data included 204 countries and regions, divided into 21 regions and seven super-regions. We selected data on neurological onset, death, and related risk factors from 204 countries and regions for 1990–2021 and 1980–2021 using the GBD research tool. Age-standardized incidence rates and age-standardized mortality rates were estimated for all neurological disorders, including ALS, at the GBD level. For GBD 2021, we evaluated the incidence, prevalence, and disability rates of ALS/MNDs. Current GBD mortality and morbidity estimates are derived based on the methods described in the latest GBD study. Additional relevant information is available elsewhere; a brief overview is provided below.16

This study demonstrates an analysis based on GBD data; however, the potential impact of data quality on the results cannot be ignored. GBD data are based on national report registration systems, extrapolation of causes of death, and modeling estimates. Although this multi-source integration approach is comprehensive, it has significant limitations in low- and middle-income countries, which are often constrained by weak medical infrastructure and a shortage of professionals. The disease registration system may not cover all cases, and a substantial amount of morbidity and mortality data may be incomplete, resulting in gaps in data integrity and potential underestimation of the disease burden.

During the extrapolation of causes of death and modeling estimation, latent risks exist due to the lack of basic data and limited accuracy. Because of the absence of detailed and reliable data, assumptions and parameter settings in the modeling process may deviate from reality, leading to modeling errors and potential overestimation of disease burden. For example, when estimating the burden of neurodegenerative diseases affected by environmental pollution, an incorrect exposure-response relationship due to missing data could distort the final conclusion.

This study did not conduct an in-depth analysis of these data quality issues, nor did it systematically discuss how such limitations may affect research results. This omission may reduce the reliability and generalizability of the conclusions, potentially misleading the understanding of disease burden and affecting the scientific basis of public health policies. Future research should focus on improving data collection in regions with poor data quality, developing more robust modeling methods to reduce errors, and explicitly considering the impact of data quality on results to enhance research credibility.17

Estimates

The GBD 2021 collaborators modeled incidence and mortality estimates for males and females across all age groups. Mortality was estimated using the cause-of-death ensemble model for each combination of sex, age, location, and year. The GBD team developed DisMod-MR software (version 2.1), a Bayesian meta-regression tool, to estimate incidence through an analytical cascade process. Before modeling, data points and biases were adjusted by disaggregating previously aggregated data by age and sex, and by applying a Bayesian, regularized, trimmed meta-regression model to compare study designs and case definitions. Information on bias correction and other modifications for each specific disorder is available in the GBD 2021 capstone report. DALYs are used to comprehensively measure overall health losses, calculated as the sum of years of life lost (YLLs) and years lived with disability (YLDs) for each disease. YLL is calculated by multiplying the number of deaths from a specific cause by the remaining expected lifespan at the time of death, based on a standard expected lifespan. The 2021 GBD database includes data from birth registration, verbal autopsy, neurological disease registries, police records, family history, monitoring surveys collected since 1980, and census data. We estimated DALYs attributable to risk factors related to neurological diseases in 2021 using the GBD Comparative Risk Assessment framework. Comparative Risk Assessment consists of seven interrelated methodological components, including the estimation of effect size by quantifying the relative risk of specified health outcomes from exposure to identified risk factors. Population attributable fractions of YLL and YLD were calculated for each risk factor, considering exposure distribution by age, sex, region, and year, as well as the relative risk associated with each exposure level. The SDI was used to examine differences in neurological disease burden across socio-economic development levels. SDI determinants include the total fertility rate of women under 25 years old, changes in per capita income over time, and the average education level of individuals aged ≥15 years. The SDI ranges from 0 (low SDI) to 100 (high SDI). Countries in 2021 were divided into five groups based on quintiles: low SDI, lower-middle SDI, middle SDI, upper-middle SDI, and high SDI. The SDI five-point scale was defined according to the GBD database, with specific countries covered by each category available on the GBD website.

Statistical analysis

Based on the GBD framework, 95% uncertainty intervals (UI) for all estimates were calculated using an average of 1,000 sampling iterations. The lower and upper limits of the 95% UI were determined by the 25th and 975th values among the 1,000 samplings, respectively. Data analysis was conducted using R software (version 4.2.3). This study utilized data from the GBD study, which has been approved by the Institutional Review Board of the University of Washington and is publicly accessible. The analysis adhered to the guidelines for Accurate and Transparent Health Estimates Reporting.

Age-standardized incidence rate

A statistical measure that eliminates the influence of differences in age structure across populations through standardization, enabling meaningful comparisons of disease incidence levels between different regions or time periods.

ASIR=(Ii×Wi)Wi×k

Ii: The actual incidence rate in the i-th age group (number of cases / population in that age group).

Wi: The weight of the i-th age group in the standard population (e.g. World Health Organization standard population or national standard population).

k: A unit conversion coefficient (e.g., 105) to express the result in units of “cases per 100,000 population”.

Age-standardized death rate

A statistical measure that eliminates the influence of differences in age structure across populations through standardization, allowing for fair comparisons of mortality levels—either for specific diseases or all causes—between different regions or time periods.

ASDR=(Di×Wi)Wi×k

Di: The actual death rate in the i-th age group (number of deaths / population in that age group).

Wi: The weight of the i-th age group in the standard population (consistent with the standard used for ASIR).

k: A unit conversion coefficient (e.g., 105) to express the result in units of “deaths per 100,000 population”.

The 95% UI can be calculated using the following steps and formulas, which approximate the uncertainty range based on the logarithmic transformation of the estimate and its standard error.

Formula derivation

Let:

  • θ^ = Point estimate of the indicator (e.g. ASIR, ASDR).

  • σ = Standard deviation on the logarithmic scale (derived from the standard error SE of the estimate).

  • σln(1+SE2) (approximation when SE is small) or directly obtained from medel output.

  • The 95% UI is calculated as:

  • Lower UI: Lower UI=θ^×exp(1.96×σ)

  • Upper UI: Upper UI=θ^×exp(1.96×σ)

Key Parameters
  • θ^. The central estimate of the indicator (e.g., age-standardized incidence rate).

  • σ. Represents the uncertainty of the estimate on the logarithmic scale. A larger σ indicates greater variability or uncertainty in the data/model.

  • 1.96. The critical value for a 95% confidence interval in the standard normal distribution, used to capture the middle 95% of the lognormal distribution.

Results

The burden on the nervous system worldwide

Based on the GBD database, this study conducted a decennial statistical analysis of the mortality rates caused by motor neuron diseases among males and females globally and in China from 1990 to 2020. As shown in Figure 1a, the global mortality rate of motor neuron diseases shows an annual upward trend, while the mortality rate of motor neuron diseases in China presents a fluctuating upward pattern. Specific data show that the global mortality rate of ALS/MNDs increased from approximately 0.29 per 100,000 people in 1990 to 0.35 in 2000, further increasing to 0.42 in 2010, and reaching 0.49 in 2020. In China, the mortality rate of motor neuron diseases was 0.13 around 1990 and rose to 0.17 around 2000; although it slightly dropped to 0.15 around 2010, it rose again to 0.23 in 2020. Overall, from 1990 to 2020, the mortality rate of motor neuron diseases, despite certain fluctuations, showed an overall upward trend. Consistent with the global annual upward trend of neurological disease mortality rates, changes in the mortality rate of motor neuron diseases are influenced by multiple factors. Unhealthy lifestyles, such as poor diet, lack of exercise, smoking, and excessive drinking, as well as environmental pollution and chemical exposure, are the main causes of the increased burden of nervous system diseases.18 Although medical progress has improved diagnostic accuracy, the uneven distribution of medical resources globally has made it difficult for patients in low-income countries to receive timely treatment, thereby increasing the mortality rate.

Comparative analysis of motor neuron disease mortality across global regions.
Fig. 1  Comparative analysis of motor neuron disease mortality across global regions.

(a) The mortality rates of motor neuron disease globally and in China. (b)The number of deaths from motor neuron disease in the G8 country blocs and China.

To further illustrate the global influence of ALS/MNDs and the universality of the increasing trend, this study used the G8 country blocs and China as representatives to conduct a statistical analysis of the number of deaths caused by ALS/MNDs. The results are shown in Figure 1b. It can be seen that not only China but also other countries witnessed an increasing trend in the number of deaths due to ALS/MNDs every decade from 1990 to 2020. Among them, the United States consistently had the highest number of ALS/MND deaths, and its rate of increase was also the MND pronounced. The number rose from 3,900 in 1990 to 8,200 in 2020, accounting for approximately one quarter of global ALS/MND deaths in 2020. As the country with the second-highest number of ALS/MND deaths, China can conduct relevant targeted research to make significant contributions to the development of the ALS/MND research field.

Figure 2 presents the relevant data on the number of patients globally and in China from 1990 to 2020. The X-axis of this chart denotes the time span from 1990 to 2020, with a 10-year interval between each data point. The Y-axis, scaled approximately from 0 to 30 (×104), quantifies the global number of patients. Different colors distinguish between regions, namely the global context and China, with the specific color-code correspondence provided in the legend beneath the chart—red signifies the global dataset, while blue represents China. In terms of the overall trend, the data points exhibit an upward trajectory over time. Specifically, the global prevalence of motor neuron diseases has risen significantly, from 16.1 in 1990 to 18.8 in 2000, further to 22.9 in 2010, and ultimately reaching 27.0 in 2020. This trend indicates a general increase in global prevalence over the past three decades. Similarly, the prevalence of motor neuron diseases in China has shown a year-on-year increase, from 2.5 in 1990 to 2.8 in 2000, 3.0 in 2010, and 3.3 in 2020. Nevertheless, due to a relatively smaller population base, the upward trend in China is less pronounced compared to the global prevalence.

The number of people suffering from motor neuron diseases globally and in China.
Fig. 2  The number of people suffering from motor neuron diseases globally and in China.

Figure 3 shows data on the number of patients in the G8 country blocs and China from 1990 to 2020, further illustrating the global impact of motor neuron diseases. The X-axis represents the time span from 1990 to 2020, with a 10-year interval between each data point. The Y-axis, ranging approximately from 0 to 4.5 (×104), quantifies the number of patients, with the G8 country blocs and China each having fewer than 40,000 patients with motor neurological disorders. Different colors are used in the figure to distinguish regions, with the legend at the bottom indicating the specific color-code correspondence. From the overall trend, except for Russia, the number of patients with motor neuron diseases in the countries shown increased from 1990 to 2020. China had the largest number of patients in 1990 and 2000, while the United States had the largest number in 2010 and 2020. The country with the fastest growth is the United States, which may be related to factors such as the aging population, the level of medical diagnosis, and the rapid development of statistical tools. The trends in Germany, France, and Japan were similar, showing a steady upward trajectory. Combining the information in the figure, it is evident that the population affected by motor neuron diseases is increasing year by year, which is of great significance for the study of this disease.

The number of people suffering from motor neuron diseases in the G8 country blocs and China.
Fig. 3  The number of people suffering from motor neuron diseases in the G8 country blocs and China.

This line graph illustrates changes in motor neuron disease data among men and women of different age groups worldwide from 1990 to 2020 (Fig. 4a). The age groups are categorized as follows: individuals under 20 years form one group; those aged 21 to 69 are divided into subgroups at five-year intervals; and people over 70 constitute a separate group. The horizontal axis depicts age, partitioning the data across all age groups, while the vertical axis denotes the number of deaths, spanning from 0 to 20,000. Multiple lines of distinct colors in the graph correspond to data from the 1990s, 2000s, 2010s, and 2020s, with specific labeling provided in the table beneath the chart. Specifically, the red line represents data on “global common other neurological diseases in both men and women” from 1990, while the yellow, blue, and green lines illustrate variations across different age groups in 2000, 2010, and 2020, respectively.

The changing trend of mortality rates among different age groups over the years.
Fig. 4  The changing trend of mortality rates among different age groups over the years.

(a) The number of deaths among patients with motor neuron diseases by age group globally. (b) The mortality rate of patients with motor neuron diseases by age group in China.

It is evident that from 2000 to 2020, the data across all age groups generally exhibited an upward trend. In 1990, the number of deaths in the 65–69 age group decreased, whereas the number of deaths among individuals over 70 increased, resulting in an overall upward trend. This suggests that motor neuron diseases primarily affect the elderly population, particularly those over 50 years of age. Additionally, from a temporal perspective, the incidence of motor neuron diseases has increased year by year.

ALS, also known as “Frozen Limbs Syndrome”, is a heterogeneous neurodegenerative disease. Along with cancer, AIDS, leukemia, and rheumatoid arthritis, it is listed by the World Health Organization as one of the “top five global difficulties and complex diseases”. The incidence of ALS is approximately one to 2.6 cases per 100,000 people per year, and the prevalence is about six cases per 100,000 people. Ninety percent of ALS patients are sporadic, while a small portion are familial. The average age of onset is 58–60 years, and the average survival period after diagnosis is about three to four years. The core pathological manifestation of ALS is the progressive death of upper and lower motor neurons, which involves complex pathological mechanisms. Currently, treatment options for ALS are extremely limited, and no effective means exist to directly cure ALS at the source of neuronal damage.

Figure 4b illustrates changes in motor neuron disease data among men and women of different age groups in China from 1990 to 2020. The age groups are categorized consistently with the previous figure. In the chart, lines of distinct colors correspond to data from 1990, 2000, 2010, and 2020, respectively, with specific data labels detailed in the table beneath the chart. Specifically, the red line denotes the 1990 data for “other neurological diseases common to both men and women in China”, while the yellow, blue, and green lines represent the variations of this data across different age groups in 2020, 2010, and 2000, respectively.

It is evident that from 1990 to 2020, the overall trend across all age groups first declined and then increased. Among individuals under 20 years of age, the mortality rate due to motor neurological diseases was relatively high. Subsequently, the trend shifted upward. The number of deaths in 2020 was higher, whereas the data from 2010 and 2000 were comparable, and the number of deaths in 1990 was relatively lower. This suggests that in China, in addition to the elderly population, there is a significant incidence of motor neurological diseases among adolescents and children under 20, which may be attributed to factors such as genetics and heredity. Furthermore, the upward trend over the years highlights the importance of research on motor neurological diseases in China.

Figure 5a summarizes the mortality rates of motor neuron diseases for both men and women worldwide in different years. Figure 5b shows the same summary for China. It is clear that, both globally and in China, mortality rates of motor neuron diseases for men and women have been continuously increasing over the years. For example, globally, the rate rose from 29% in 1990 to 49% in 2020.

Comparative analysis of mortality rates of motor neuron diseases in different genders.
Fig. 5  Comparative analysis of mortality rates of motor neuron diseases in different genders.

(a) The mortality rates of motor neuron diseases among men and women globally in different years. (b)The mortality rates of motor neuron diseases among men and women in China in different years.

The reasons for the increase in mortality rates are as follows. Firstly, population aging plays a role. Motor neuron diseases are more common in the elderly. As the global aging population grows, the proportion of elderly individuals increases, and the absolute number of people with motor neuron diseases also rises, leading to higher mortality rates. Secondly, environmental factors are closely related to this disease. In modern society, people are exposed to more environmental toxins. Long-term exposure to heavy metals (such as lead and mercury), organic solvents (such as benzene and formaldehyde), or pesticides may accelerate motor neuron death through oxidative stress. Thirdly, genetic factors also have an influence. Although most cases of motor neuron diseases are sporadic, 5–10% are related to genetic defects and inheritance. With the development of genetic testing, more people with genetic susceptibility have been identified. This group has a higher risk of developing the disease and may impact overall mortality rates. An important factor is the improvement in diagnostic capabilities. With the advancement of medical technology, diagnostic standards have become clearer, and diagnostic methods have improved, enabling more patients to be accurately diagnosed, which may increase statistical mortality rates. At the same time, the accuracy of death certificate collection has improved, reducing underreporting and misreporting, which also affects mortality statistics.

Both in China and globally, the mortality rate of motor neuron diseases is higher in men than in women. Firstly, hormonal differences influence risk. Androgen levels in men are relatively higher, and androgens may adversely affect neurons, increasing the risk of motor neuron disease. Secondly, environmental exposure differs. In certain occupations, men may have greater exposure opportunities. For example, in metal processing and mechanical manufacturing, men are more likely to be exposed to toxic substances, heavy metals, and chemical solvents, which may damage nerve cells. Thirdly, unhealthy lifestyles affect health. Men may be more prone to smoking, excessive drinking, high-calorie diets, and lack of exercise, leading to metabolic disorders, increased oxidative stress, and nervous system impairment, thereby increasing disease risk. Fourthly, high-intensity physical activities may contribute. Some men engage in strenuous labor or vigorous exercise, which may cause chronic nerve cell damage and disrupt repair processes, making motor neurons more vulnerable and increasing disease risk.

In traditional Chinese medicine theory, men belong to the “yang gang body”, and yang qi is inherently more abundant. If they are chronically exhausted, have emotional disorders, or similar conditions, it can easily lead to excessive yang qi and fire, burning the yin fluid, and causing the tendons and meridians to lose nourishment. Moreover, men often face greater social role pressure, making them prone to liver stagnation, qi stagnation, and kidney essence depletion. Due to a higher proportion of physical labor, the risk of muscle and bone damage is also high. Multiple factors together lead to a higher incidence of motor neuron disease in men.

Figure 6 shows the ratios of DALYs, YLLs, and YLDs for the G8 country blocs and the Chinese population across different years.

The rates of disability-adjusted life years (DALYs), years of life lost (YLLs), and years lived with disability (YLDs) in the G8 country blocs and Chinese populations over different years.
Fig. 6  The rates of disability-adjusted life years (DALYs), years of life lost (YLLs), and years lived with disability (YLDs) in the G8 country blocs and Chinese populations over different years.

DALY is a comprehensive indicator for measuring the loss of healthy life due to diseases, injuries, or risk factors. It combines the loss of life caused by premature death and the loss of healthy life due to disability (or incapacity) resulting from diseases, reflecting the overall disease burden. The higher the DALY value, the greater the harm of the disease to the population’s health, and it can be used to compare the burden of different diseases and evaluate the effectiveness of intervention measures. YLLs refer to the potential years of life lost due to premature death caused by a certain disease or injury, calculated as the sum of differences between the actual age at death and the expected lifespan (usually based on the average life expectancy of the region). YLDs refer to the lost healthy life years due to non-fatal health problems (such as disability or incapacity) caused by diseases or injuries, and must be calculated in combination with the duration of the disease and the severity of disability. They mainly reflect the “long-term disability” burden caused by diseases and are applicable for the assessment of chronic diseases (such as diabetes or mental disorders) or disabling diseases (such as spinal cord injury). The relationship among the three is as follows: DALYs = YLLs + YLDs. DALYs sum both YLLs and YLDs, covering the loss due to “early death” and the impact of “disability”, and thus more comprehensively reflect the overall harm of diseases to the population’s health. YLLs focus on life lost due to “death” and are suitable for measuring high-fatality diseases (such as AIDS or stroke), while YLDs focus on health loss “not related to death” and are suitable for measuring highly disabling diseases (such as Alzheimer’s disease or cerebral palsy). DALYs can also be used to compare disease burdens across diseases and regions (for example, comparing the overall health harm of depression and coronary heart disease).

From Figure 6, it can be seen that the values of DALYs, YLLs, and YLDs are all increasing in the G8 country blocs, globally, and in China, indicating that motor neuron diseases are increasing the overall burden. Population aging is an important factor in the changes of DALYs, YLLs, and YLDs values in China. As the degree of population aging deepens, the burden of motor neuron diseases has significantly increased, mainly because the elderly are the high-risk group for these diseases. Additionally, lifestyle and environmental changes also play a role. Economic development leads to lifestyle changes, such as increased sedentary time and higher intake of high-calorie diets, which alter the risk of some chronic diseases and cancers. Globally, unhealthy lifestyles, such as high-sugar and high-fat diets and lack of exercise, are becoming increasingly common, leading to higher incidences of obesity, diabetes, and related diseases, and thereby increasing DALYs, YLLs, and YLDs. At the same time, factors such as environmental pollution and occupational exposure may also contribute to an increased disease burden.

Burden of SDI and neurological diseases

Figure 7 presents the mortality rates and DALYs of motor neuron diseases across different SDI levels in 2021 in the form of a map. Figure 8 summarizes the number of deaths and DALYs of motor neuron diseases across different SDI levels in 2021, making it easier to visually observe the changes in the data. In the figure, regions with a high SDI have the highest values for the number of deaths and DALYs. In the GBD study, SDI is a comprehensive indicator for measuring the development level of a region, covering dimensions such as per capita income, education level, and fertility rate. Regions with a high SDI typically refer to economically developed, resource-rich areas with longer life expectancy (such as North America, Western Europe, Australia, etc.). Although the overall health level in these regions is generally high, the number of deaths and DALYs for some diseases in these regions is actually high. This phenomenon is closely related to population structure, disease spectrum transformation, and risk factor changes in high SDI regions.

Different social development index (SDI) mortality rates and disability-adjusted life years (DALYs) in 2021.
Fig. 7  Different social development index (SDI) mortality rates and disability-adjusted life years (DALYs) in 2021.
Different social development index (SDI) numbers of deaths and disability-adjusted life years (DALYs).
Fig. 8  Different social development index (SDI) numbers of deaths and disability-adjusted life years (DALYs).

Population aging is the core driving factor in high SDI regions. The elderly population is a high-risk group for motor neuron diseases. For instance, the incidence rates of diseases such as Alzheimer’s disease and ischemic heart disease increase exponentially with age. In high SDI regions, the elderly live longer and are exposed to these diseases for a longer period, resulting in an accumulation of deaths and DALYs. Meanwhile, regions with medium and low SDI are still affected by infectious diseases, which more often lead to premature death. Secondly, there are significant differences in risk factors between high SDI regions and medium- to low-SDI regions. The “affluence hazard” in high SDI regions, caused by adverse lifestyles associated with economic development, is an important contributor to disease burden. Thirdly, the death registration system and disease monitoring network in high SDI regions are more complete, making diagnosis and statistics more accurate. This, to some extent, “emphasizes” the high values of their death numbers and DALYs. In contrast, regions with medium and low SDI may experience a large number of unrecorded deaths due to a lack of medical resources, especially in remote areas where deaths are not registered or are undiagnosed, leading to an underestimation of the data. Complete statistics in high SDI regions better reflect the true burden, with higher diagnosis rates and more comprehensive inclusion of DALYs in the statistics. In contrast, regions with medium and low SDI may underestimate such burdens due to insufficient diagnosis.

Although in regions with high SDI, economic and medical progress have significantly reduced the probability of preventable premature death and extended life expectancy, aging, chronic disease dominance, and affluent risk factors have shifted the disease burden toward “long-term, complex, and highly disabling” conditions, ultimately resulting in an accumulation of deaths (especially among the elderly) and DALYs. This phenomenon also suggests that regions with high SDI need to specifically strengthen chronic disease prevention (such as smoking control and sugar reduction), elderly health management (such as disability care), and mental health intervention to reduce the disease burden.

Analysis of the correlation between mortality rates and different pathogenic bacteria in different years

Figures 9 show the death tolls caused by different pathogenic bacteria in different years globally and in China, respectively. From Figure 9a, it can be seen that the death tolls due to these bacterial infections have been decreasing in recent years. At the same time, we can also observe from Figure 9b that this pattern exists simultaneously at the national level and within China. We have collected four typical pathogenic bacteria, namely: Shiga's bacillus, Enteropathogenic Escherichia coli, Enterobacter spp., and Escherichia coli.

Comparative analysis of the mortality rates of motor neuron diseases caused by different bacterial communities. (a) The global death tolls for different years and different bacterial strains. (b) The Chinese death tolls for different years and different bacterial strains.
Fig. 9  Comparative analysis of the mortality rates of motor neuron diseases caused by different bacterial communities. (a) The global death tolls for different years and different bacterial strains. (b) The Chinese death tolls for different years and different bacterial strains.

Shiga’s bacillus, belonging to the Enterobacteriaceae family, is the main pathogen causing bacillary dysentery in humans. It is mainly transmitted through the fecal-oral route, with contaminated food, water, or hand contact being common transmission methods. It adheres to the colonic mucosal epithelial cells through fimbriae, invades the cells to reproduce and release Shiga toxin, causing colonic mucosal inflammation and ulcers, and resulting in bloody diarrhea.

Enteropathogenic Escherichia coli is a pathogenic subtype of Escherichia coli and belongs to diarrheagenic Escherichia coli. It adheres to the epithelial cells of the small intestine through fimbriae (such as tufted fimbriae), damages the microvillus structure, causes dysfunction of mucosal absorption, and leads to secretory diarrhea.

Enterobacter spp. (the Enterobacter genus) belongs to the Enterobacteriaceae family and is an opportunistic pathogen. It is widely present in nature (in soil, water, and decomposed organic matter) and can also colonize human intestines and respiratory tracts. Usually, it is opportunistic, and when the body’s immunity is low (such as during long-term antibiotic use, hospitalization, or intensive care unit admission), it is prone to cause infections.

Escherichia coli belongs to the Enterobacteriaceae family and is normal flora in the intestines of humans and warm-blooded animals. It usually does not cause disease and can even synthesize vitamins B and K for the host.

In the GBD database, most diseases caused by bacteria are acute, such as cholera and dysentery. The analysis of intestinal microbiota has gradually deepened in recent years, and mechanisms such as the “intestinal-muscle axis” and “brain-intestinal axis” have been proposed. The metabolic products of intestinal microbiota are crucial for maintaining skeletal muscle function and metabolism. These metabolites can effectively target mitochondria and delay skeletal muscle aging. At the same time, the energy produced by mitochondria and moderate levels of reactive oxygen species can effectively promote this process. Mitochondria also promote immune responses, maintain the biodiversity of intestinal microbiota, and support intestinal barrier function.19 Additionally, different types of exercise can induce specific adaptive responses in mitochondria, which can be regulated by the intestinal microbiota or other systems crucial for maintaining internal balance and delaying skeletal muscle aging. For example, muscle atrophy occurs due to nutritional disorders in skeletal muscles, resulting in thinner muscle fibers and reduced muscle volume. The concept of “intestinal-muscle axis regulation” suggests that the state of the intestinal microbiota in patients with muscle atrophy can be modulated to improve muscle quality, providing new treatment ideas for clinical management of muscle atrophy-related diseases like ALS.

The direct links between Shigella bacteria, pathogenic Escherichia coli, and motor neuron diseases have not yet been confirmed. However, they may contribute by inducing intestinal inflammation, disrupting microbiota balance, and releasing pro-inflammatory substances. Our subsequent experiments have verified that some intestinal bacteria are directly associated with ALS onset. There is potential for exploration in this field. In the future, more high-quality clinical studies and mechanistic research are needed to clarify the relationship between microbiota and motor neuron diseases. For patients with motor neuron diseases, maintaining intestinal microbiota balance (through a reasonable diet and avoiding drug abuse) is a potential therapeutic direction.

Analysis of microbiota composition in ALS patients

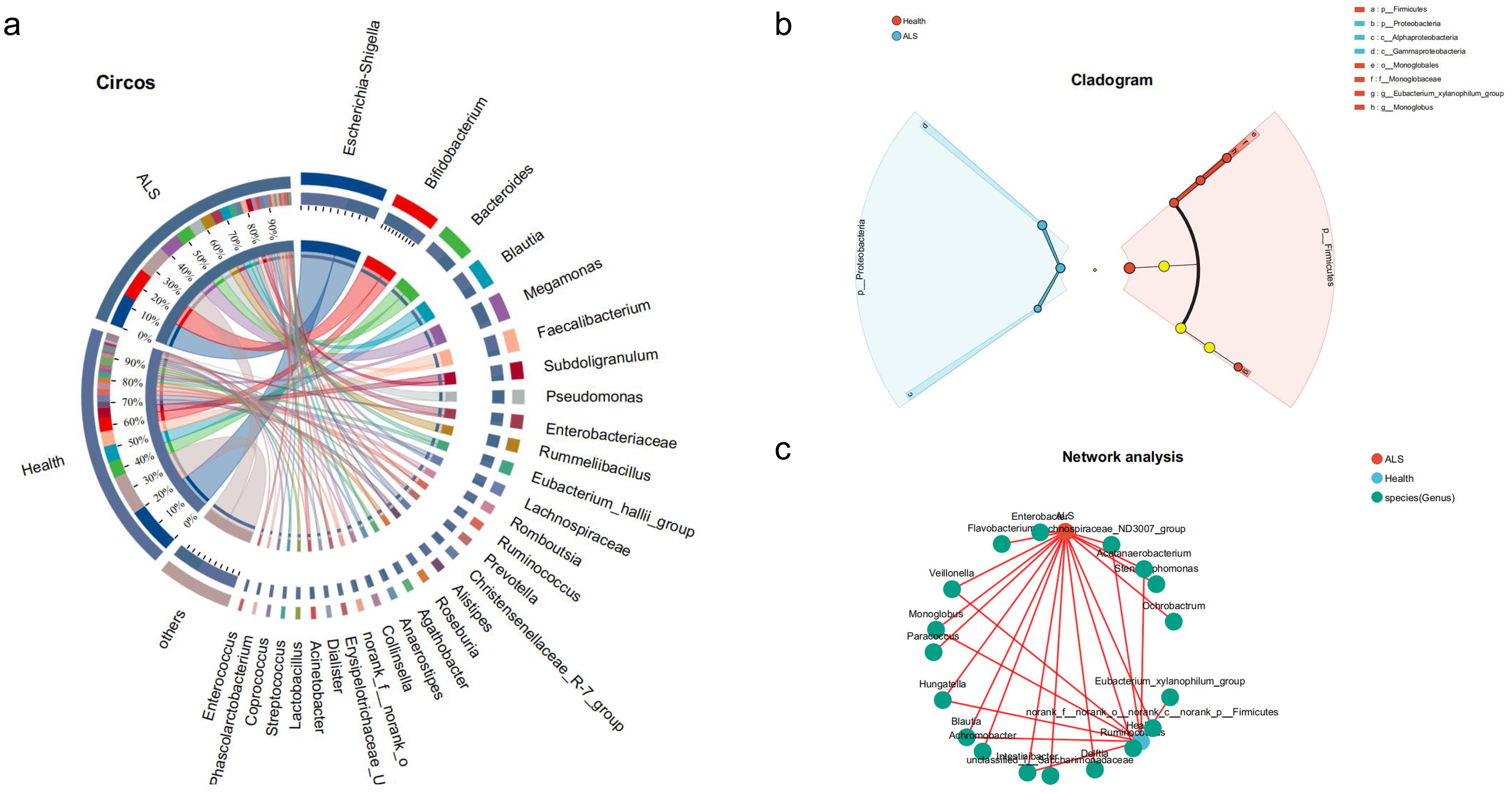
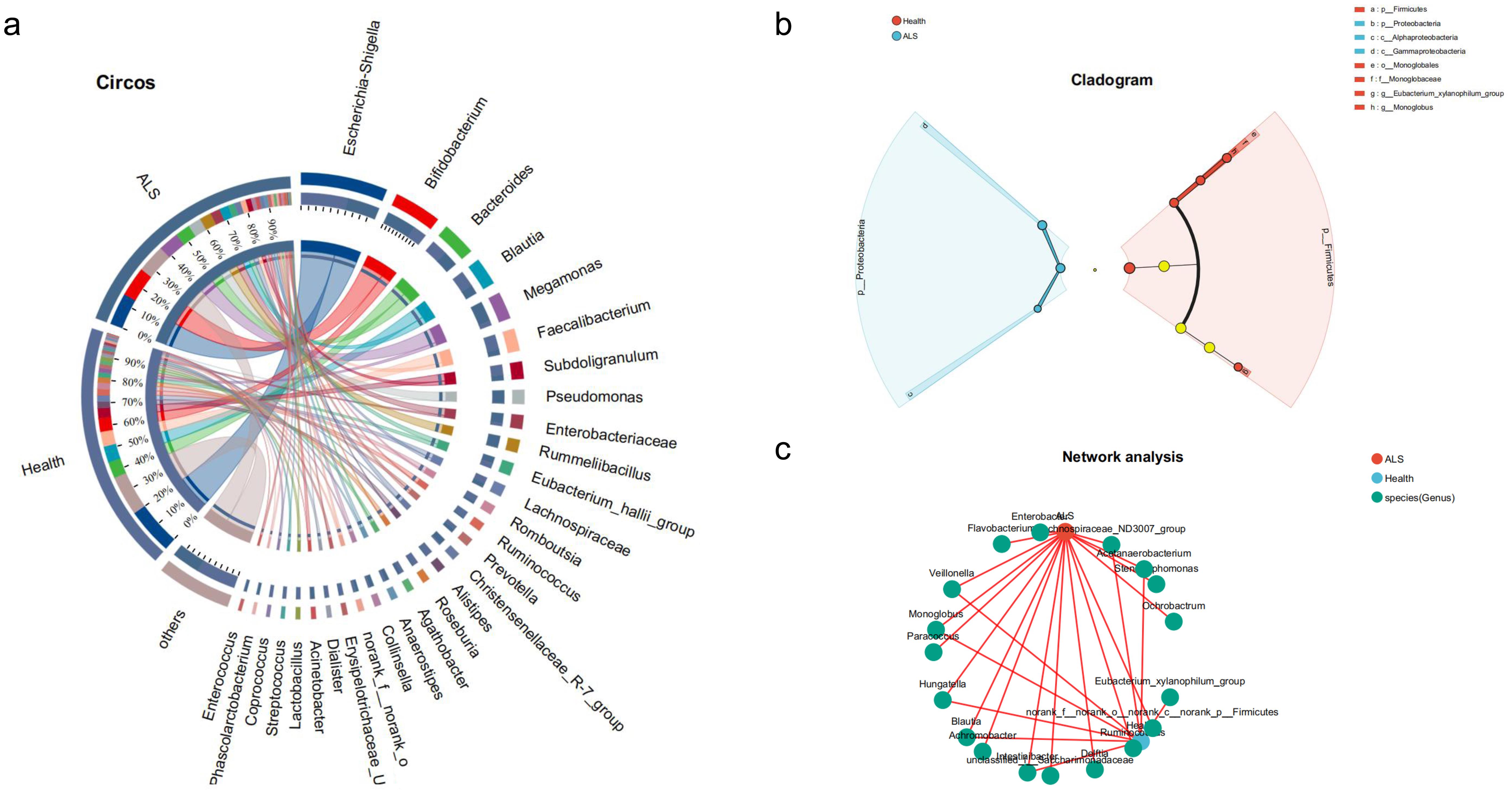
According to our latest research on “Effects of Electroacupuncture Combined with Chinese Herbal Medicine on Gut Microbiota and Metabolomics in ALS: A Prospective Study”, Circos sample-species diagrams are often used to show the distribution of microbial species present in different samples in Figure 10a. On one side of the graph are 10 recruited ALS patients and 10 healthy controls, and on the other side are the main dominant species at the genus level. The abundance distribution of different species in the samples is displayed through the connection of the inner colored bands. The top five bacteria are Escherichia-Shigella (14%), Bifidobacterium (13%), Megamonas (9%), Bacteroides, and Pseudomonas (6%).

Differences in Circos sample-species diagrams between amyotrophic lateral sclerosis (ALS) patients and healthy controls.
Fig. 10  Differences in Circos sample-species diagrams between amyotrophic lateral sclerosis (ALS) patients and healthy controls.

(a) Generic level difference; (b) Phylum, class, order, family, genus level difference; (c) Collinearity analysis of differential microbiota.

In Figure 10b, species differences at different taxonomic levels are displayed using developmental tree charts in Cladogram analysis, which directly reflect the species hierarchy from phylum to genus levels between ALS patients and healthy controls. In the ALS patient group, colony-rich bacteria include Proteobacteria, Alphaproteobacteria, and Gammaproteobacteria, while in healthy controls, they include Eubacterium_xylanophilum_group, Monoglobus, Firmicutes, Monoglobales, and Monoglobaceae.

The collinear network in Figure 10c shows the coexistence relationships between species and samples, providing insight into the distribution of dominant species in different groups. In the ALS patient group, the dominant species mainly include Ruminococcus, Monoglobus, and Blautia, while in healthy controls, they mainly include Eubacterium_xylanophilum_group, Veillonella, and Acetanaerobacterium.

The main environmental factors in ALS patients

This is a redundancy analysis (RDA) diagram titled “RDA on genus level”, which shows the data distribution of two groups (healthy controls and ALS patients) at the genus level, as well as their relationships with environmental factors such as body mass index (BMI), age, gender, and duration in Figure 11.

Relationship analysis of environmental factors for amyotrophic lateral sclerosis (ALS).
Fig. 11  Relationship analysis of environmental factors for amyotrophic lateral sclerosis (ALS).

BMI, body mass index; RDA, redundancy analysis.

Numerical and data-related information

Axis information: The horizontal axis is RDA1, which explains 14.57% of the variation; the vertical axis is RDA2, which explains 2.48% of the variation.

Sample point distribution: Points of different colors represent different groups. Red represents the control group, and green represents the ALS group. The points of different groups are located at different positions on the horizontal and vertical axes (RDA1 and RDA2), reflecting their scores on the two sorted axes. For example, the points of the control group are mainly distributed in the area of RDA1 ranging from −200 to 200 and RDA2 ranging from −200 to 400.

Environmental factor arrows: Red arrows pointing in different directions represent environmental factors such as BMI, age, gender, and duration. The direction and length of the arrows indicate the correlation and explanatory power of the factor with the sorted axes. For example, the age arrow points in the positive direction of the RDA1 axis and is relatively long, indicating that age has a stronger correlation with the RDA1 axis and greater explanatory power on the sample distribution.

Relationship with environmental factors: From the direction and distribution of the arrows and sample points, age seems to have a greater impact on the control group because the distribution of the control group’s points is relatively consistent with the direction of the age arrow. The influence of BMI on each sample group is roughly from the upper right to the lower left. The arrows for Gender and Duration indicate that they also influence the sample distribution, but their impact may be smaller than that of age and BMI.

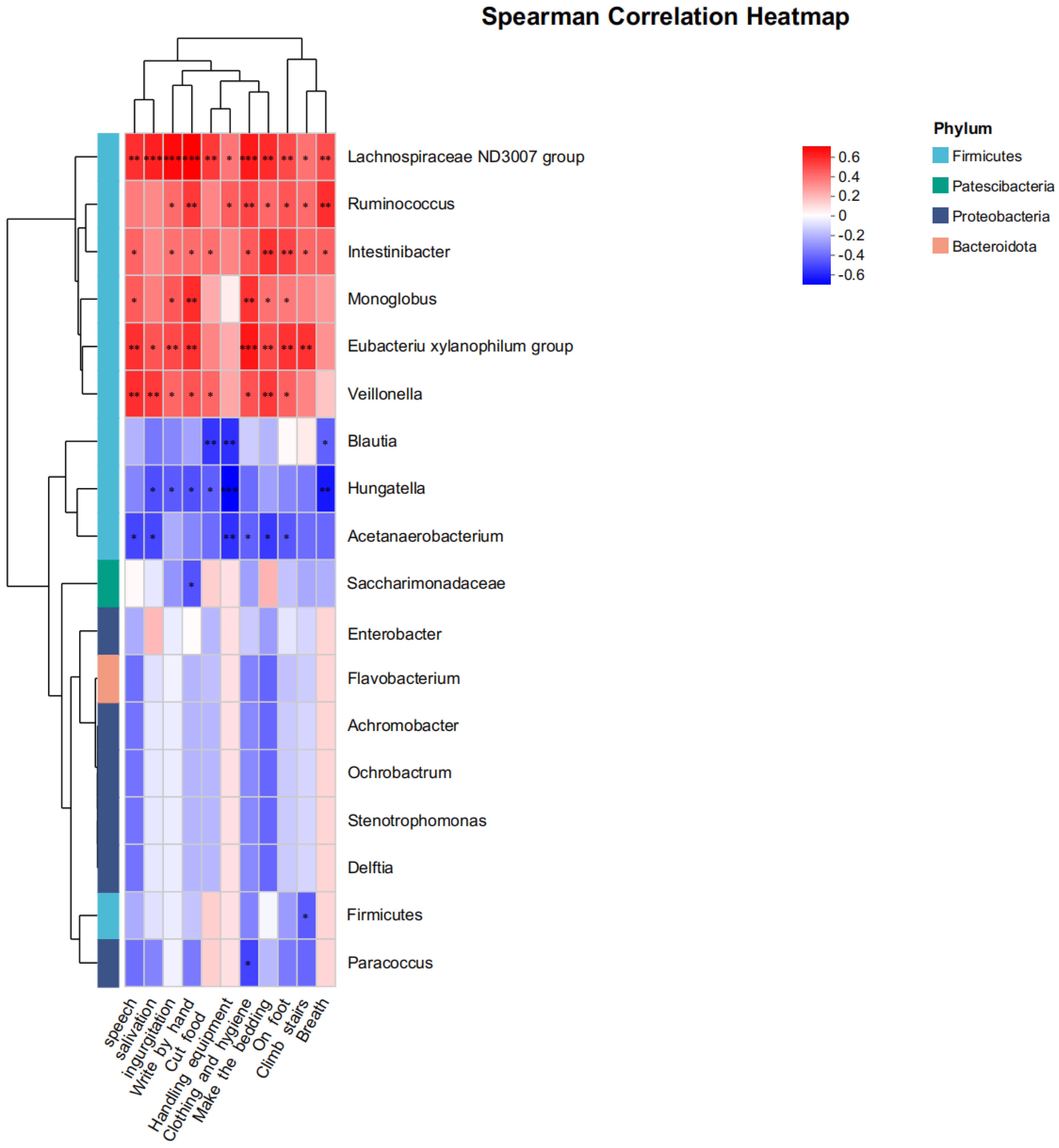
Spearman correlation heatmap of the ALS functional scale and gut microbiota at the genus level in Figure 12. To better study the correlation between clinical efficacy and gut microbiota, the Spearman Correlation Heatmap analysis revealed that the beneficial bacteria closely related to the clinical efficacy of ALS patients—Ruminococcus genus—showed a significant positive correlation with the improvement of respiratory function (Breath) in the main outcome indicators (P < 0.01). The Blautia genus, which contributes to alleviating inflammatory and metabolic diseases, showed significant negative correlations with cut food and hand equipment in grasping ability (both P < 0.01). Figure 12 presents the numerical data of different sample groups (ALS and healthy controls) in various metabolic pathways. A detailed description follows:

Correlation heatmap analysis chart at different levels.
Fig. 12  Correlation heatmap analysis chart at different levels.

Colors in the heatmap represent the magnitude of the numerical values, transitioning from blue to red, corresponding to values ranging from −2 to 2. Blue indicates lower values, red indicates higher values, and white indicates values close to 0. Group differences: The numerical values of different sample groups show significant differences in various metabolic pathways.

By integrating the GBD database and our previous research, it can be observed that the pathogenic factors causing neurological diseases in the GBD database have a high degree of overlap with the pathogenic factors of ALS and other neurological diseases that we have statistically analyzed.

Discussion

The number of deaths caused by motor neuron diseases is increasing year by year, mainly due to the following reasons: population aging, which significantly increases the risk of neurological diseases in the elderly; modern unhealthy lifestyles, such as high-fat and high-salt diets, excessive alcohol consumption, lack of exercise, and smoking; environmental factors, including pollution, chemical substances, and radiation exposure that damage the nervous system; and the uneven distribution of global medical resources, which makes it difficult for patients in low- and middle-income countries to receive timely and effective treatment.8,20,21

Based on the analysis of the GBD database, the global mortality rate of motor neuron diseases increased steadily from 1990 to 2020, while in China, it showed a fluctuating upward trend. The mortality rate in China rose from 0.13 in 1990 to 0.49 in 2020, affected by factors such as unhealthy lifestyles and environmental pollution. The number of global patients increased from 16.1 to 27.0, and in China, it rose from 2.5 to 3.3. The number of deaths in all age groups worldwide generally increased, with particularly obvious growth in middle-aged and elderly groups, especially those over 70 years old. In China, the data across different age groups first decreased and then increased. The early mortality rate of patients under 20 years old was relatively high, and the number of deaths in middle-aged and elderly groups, especially those over 70 years old, increased significantly.

The mortality rates among both men and women have continued to rise globally and in China. Globally, the rate increased from 29% in 1990 to 49% in 2020. The values of DALYs, YLLs, and YLDs in the GBD database have all increased, indicating that the overall burden of the disease has worsened.22 This is related to factors such as the intensification of population aging, the advancement of medical technology leading to more patients being diagnosed, higher risk of occupational exposure among men, and more unhealthy lifestyles in men.

There is a correlation between SDI and disease burden. Regions with high and high-middle SDI have higher DALYs and mortality rates for neurological diseases than regions with low SDI, reflecting the impact of factors such as the level of social and economic development. In high SDI regions, population aging is the core factor driving changes in disease burden. In addition, “affluence-related harms” and improved registration and monitoring systems make the data more prominent. In low- and middle-SDI regions, affected by infectious diseases and insufficient medical resources, the data are often underestimated.

From 2019 to 2021, the prevalence data related to Shigella, enteropathogenic Escherichia coli, Enterobacter spp., and Escherichia coli showed that the number of deaths caused by diseases induced by these pathogenic bacteria has generally decreased steadily globally and in China. This is due to the improvement of the public health system and the advancement of medical technology, but vigilance is still needed against the challenge of bacterial resistance.

ALS is a complex neurodegenerative disease. There are 10 differences in Kyoto Encyclopedia of Genes and Genomes metabolic functions between ALS patients and healthy individuals, and the structure of the intestinal flora also differs. Beneficial bacteria are related to the functions of patients, providing new directions for research.

The Cladogram analysis in Figure 10b provided a clear view of species differences at different taxonomic levels between ALS patients and healthy controls. The distinct bacteria in each group, such as Proteobacteria, Alphaproteobacteria, and Gammaproteobacteria in ALS patients, and Eubacterium_xylanophilum_group, Monoglobus, and Firmicutes in healthy controls, suggested that the gut microbiota structure was significantly altered in ALS patients. This structural change may be associated with the pathogenesis of ALS.

The collinear network in Figure 10c demonstrated the co-existence relationships between species and samples, which was beneficial for understanding the distribution of dominant species in different groups. The different dominant species in ALS patients and healthy controls further emphasized the specific gut microbiota patterns in each group.23

The RDA plot revealed the relationships between gut microbiota composition at the genus level and environmental factors in healthy controls and ALS patients. Age showed a relatively strong correlation with sample distribution, particularly in the control group, suggesting that age-related factors may affect gut microbiota composition differently in healthy individuals compared to ALS patients. BMI also had a certain impact on sample distribution, while the influences of gender and disease duration were relatively minor. These findings indicate that environmental factors should be considered comprehensively when studying gut microbiota in ALS.

The Spearman correlation heatmap analysis showed significant correlations between certain beneficial gut bacteria and the clinical efficacy of ALS patients. The positive correlation between the genus Ruminococcus and improved respiratory function, as well as the negative correlation between the genus Blautia and grip strength-related indicators, suggested that specific gut microbiota could potentially serve as biomarkers for evaluating clinical progression and treatment effects in ALS.

Heatmap analysis at the genus level (Pathway ID level) revealed significant differences in the values of various metabolic pathways among different sample groups. Combined with the high overlap between pathogenic factors in the GBD database and those of ALS and other neurological diseases identified in our previous research, it can be inferred that gut microbiota-related metabolic pathways may be closely associated with the pathogenesis of ALS. In summary, gut microbiota could be a potential target for the prevention and treatment of ALS, and further research is needed to explore the underlying mechanisms and develop more effective therapeutic strategies.

Public health strategic recommendations for neurological diseases

Firstly, strengthen the source control of environmental pollution

Air pollution control: Implement strict industrial emission standards, require enterprises to install efficient waste gas treatment equipment, and increase penalties for companies that violate emission regulations. Vigorously develop clean energy, such as solar, wind, and hydropower, and gradually replace traditional highly polluting energy sources like coal and oil. In urban planning, increase green spaces to allow vegetation to absorb particulate matter and harmful gases, while optimizing transportation layouts, promoting public transportation and electric vehicles, and reducing vehicle exhaust emissions.

For water pollution prevention and control, a sound sewage monitoring system should be established to monitor industrial wastewater and domestic sewage discharge in real time to ensure compliance with standards. Investment in sewage treatment plants should be increased, and technologies upgraded to enhance the treatment capacity for neurotoxic pollutants such as heavy metals and pesticides. Protection of drinking water sources should be strengthened by demarcating protected areas, prohibiting polluting activities in surrounding zones, and conducting regular testing and assessment of water quality. For soil pollution remediation, a soil pollution census should be conducted to identify contaminated areas and pollutant types. Physical, chemical, and biological remediation technologies should be adopted to treat heavy metal-contaminated soil. Strict regulations on pollution prevention and control should be established to standardize the use of pesticides and chemical fertilizers in agriculture, thereby reducing the accumulation of organic pollutants in soil. Additionally, management and restoration of abandoned mines and industrial sites should be strengthened to prevent the spread of pollution.

Secondly, improve the safety management of chemical and radiation exposure

Strengthening radiation supervision requires formulating strict protection standards, conducting regular inspections and maintenance of nuclear facilities and medical radiation equipment to ensure radiation doses remain within safe ranges, establishing a radiation monitoring network to monitor environmental radiation in real time and promptly issue early warnings, and providing professional training for personnel working with radiation. Personnel should be equipped with the necessary protective gear and undergo regular health checks. Regarding chemical safety, supervision of chemical enterprises should be strengthened, requiring strict registration and management of chemicals produced, stored, or used to prevent leaks and spread. Promote green chemical technologies and develop low-toxicity alternatives to replace highly neurotoxic substances. Strengthen the detection and monitoring of chemical components in consumer products, such as pesticides and cosmetics, to safeguard public health.

Thirdly, establish a monitoring and early warning system for neurological diseases

To build a monitoring network, monitoring points for neurological diseases should be established in medical institutions at all levels to collect data on disease onset, diagnosis, and treatment, and to establish a unified national database. Using technologies such as big data and artificial intelligence to analyze monitoring data can help identify epidemic trends and abnormal aggregation phenomena promptly. For early screening, high-risk groups, such as individuals with long-term exposure to polluted environments or those working in radiation-related fields, should undergo regular neurological assessments. Methods like neurological function tests and biomarker detection should be used to achieve early detection. Neurological disease screening should also be included in routine physical examinations to increase public awareness of early diagnosis.

When discussing the burden of neurological diseases, the high mortality rate in high SDI areas has complex causes and should not be simply equated with an increased actual disease burden. High SDI areas, with advanced medical technology, sound diagnostic criteria, and sufficient medical resources, can identify diseases more accurately. For example, PET imaging and cerebrospinal fluid biomarker detection can diagnose neurodegenerative diseases.24 In contrast, low SDI areas, constrained by limited medical resources and diagnostic capabilities, often experience missed diagnoses or misclassification of causes of death. This discrepancy in diagnostic capabilities significantly affects mortality data accuracy. To address these issues, multi-dimensional strategies should be adopted. In addition to introducing advanced medical equipment, more attention should be given to developing human resources. Strengthen professional training of neurologists in low- and middle-income countries, covering disease diagnosis technologies, clinical management standards, and the latest guidelines, to improve primary care personnel’s ability to identify and manage neurological diseases. Establish an international telemedicine cooperation mechanism to promote the sharing of high-quality medical resources.

During the COVID-19 pandemic, the focus of global medical resources and research shifted to COVID-19 prevention and treatment, which inevitably limited resources for diagnosing, treating, researching, and controlling other diseases such as neurological disorders. This led to delays in routine diagnosis and treatment, biased epidemiological surveillance data, and hindered new drug development and clinical trials. A more resilient global public health system should be built to ensure that prevention and control of other diseases continue stably during major outbreaks, allowing for balanced consideration of disease prevention and avoiding long-term burdens caused by short-term crises.

Fourthly, strengthen public health education and intervention

Popularize health knowledge: Through media such as television, radio, and the Internet, conduct health education campaigns to inform the public about the harmful effects of environmental pollution and chemical radiation on the nervous system, as well as preventive measures. Hold health lectures and training sessions in communities, schools, enterprises, and other venues to enhance health literacy and self-protection awareness.

Advocate a healthy lifestyle: Encourage the public to develop good living habits, such as maintaining a balanced diet, engaging in moderate exercise, and getting sufficient sleep to enhance immunity. Guide the public to reduce exposure to pollution sources, such as avoiding untreated water and limiting the use of products containing chemical additives.

Future directions

This study currently has certain limitations. The article utilized a large amount of relevant data from the GBD database. Currently, the GBD database is in a stage of stable development. The data volume related to motor neuron disease may be relatively small, which could cause certain deviations in the research results. At the same time, different algorithms may lead to different outcomes. The algorithms and influencing factors included in this article are relatively few, and the analysis may not be comprehensive enough. In the future, research in the field of motor neuron diseases should aim to address these limitations.25

Future research should focus on multi-dimensional exploration of the pathogenesis and intervention strategies of ALS/MNDs. From the perspective of environmental risk factors, based on GBD data, the occurrence and development patterns of motor neuron diseases should be revealed. In treatment, a combination of traditional Chinese and Western medicine should be emphasized not only focusing on Western medical treatment plans but also integrating electroacupuncture and traditional Chinese medicine to regulate the intestinal flora. Expanding clinical trials to verify their neuroprotective effects and optimizing the collaborative application of modern drugs and traditional therapies is also recommended. In terms of early warning, artificial intelligence can be combined with GBD big data to fill diagnostic gaps, particularly focusing on the screening needs in high-burden areas. At the policy level, environmental supervision should be strengthened, and medical resources should be distributed fairly through multi-center cooperation.

Conclusions

This burden exhibits significant variations across different regions and at different stages of social and demographic development, with numerous and diverse factors contributing to these diseases. Through in-depth and comprehensive analysis of the GBD database and related studies, it has been found that there is a high degree of overlap in ALS/MNDs. This discovery lays an important foundation for further research into neurological diseases, particularly the pathogenesis of ALS. In the coming period, research efforts on neurological diseases need to be strengthened further, medical resources optimized, and the increasingly heavy burden of neurological diseases effectively addressed.

Declarations

Acknowledgement

None.

Ethical statement

Ethical approval was not required because this study used publicly available, de-identified, aggregated data from the Global Burden of Disease Study.

Funding

This study was supported by 2023 Research and Cultivation Fund of Capital Medical University—Study on the correlation between intestinal flora and neurofilament light chain in mice with ALS induced by acupuncture (PYZ23032); R&D Program of Beijing Municipal Education Commission 2024: Study on the improvement of clinical symptoms and mechanism of acupuncture in amyotrophic lateral sclerosis (KM202410025018); China National Natural Science Foundation Youth Project (82405557); and 2024–2026 Chinese Association of Chinese Medicine Young Talent Lifting Project (2024-QNRC2-B08). The “Innovation Program” Youth Talent Support Project of Beijing in 2025.

Conflict of interest

The authors declare no potential conflicts of interest with respect to the research, authorship, or publication of this article.

Authors’ contributions

Conceptualization (TQW), formal analysis (TYL, XYH), supervision (SSW, XZB), writing (YWZ, JS), review, and editing (SN). All authors read and approved the final manuscript for publication.

References

  1. Arthur KC, Calvo A, Price TR, Geiger JT, Chiò A, Traynor BJ. Projected increase in amyotrophic lateral sclerosis from 2015 to 2040. Nat Commun 2016;7:12408 View Article PubMed/NCBI
  2. Feldman EL, Goutman SA, Petri S, Mazzini L, Savelieff MG, Shaw PJ, et al. Amyotrophic lateral sclerosis. Lancet 2022;400(10360):1363-1380 View Article PubMed/NCBI
  3. Goutman SA, Hardiman O, Al-Chalabi A, Chió A, Savelieff MG, Kiernan MC, et al. Recent advances in the diagnosis and prognosis of amyotrophic lateral sclerosis. Lancet Neurol 2022;21(5):480-493 View Article PubMed/NCBI
  4. Peng B, Tu Y, Zhou C, Xie G, Xiong J, Huang K, et al. Comparative analysis of trends in the burden of motor neuron disease in China, the United States, and globally from 1990 to 2021: projections for 2022-2041. Front Neurol 2025;16:1539889 View Article PubMed/NCBI
  5. Tondo G, Iaccarino L, Cerami C, Vanoli GE, Presotto L, Masiello V, et al. 11C-PK11195 PET-based molecular study of microglia activation in SOD1 amyotrophic lateral sclerosis. Ann Clin Transl Neurol 2020;7(9):1513-1523 View Article PubMed/NCBI
  6. Park J, Kim JE, Song TJ. The Global Burden of Motor Neuron Disease: An Analysis of the 2019 Global Burden of Disease Study. Front Neurol 2022;13:864339 View Article PubMed/NCBI
  7. Wang Y, Liang J, Fang Y, Yao D, Zhang L, Zhou Y, et al. Burden of Common Neurologic Diseases in Asian Countries, 1990-2019: An Analysis for the Global Burden of Disease Study 2019. Neurology 2023;100(21):e2141-e2154 View Article PubMed/NCBI
  8. Feigin VL, Vos T, Nichols E, Owolabi MO, Carroll WM, Dichgans M, et al. The global burden of neurological disorders: translating evidence into policy. Lancet Neurol 2020;19(3):255-265 View Article PubMed/NCBI
  9. Pan H, Liu T, Zhang Z, Lyu X, Liu Y, Wang M, et al. Intervention effect and mechanism of Jianpi Bushen Formula on amyotrophic lateral sclerosis mouse. Shanghai J Tradit Chin Med 2025;59(1):66-71 View Article
  10. Bedlack RS, Traynor BJ, Cudkowicz ME. Emerging disease-modifying therapies for the treatment of motor neuron disease/amyotropic lateral sclerosis. Expert Opin Emerg Drugs 2007;12(2):229-252 View Article PubMed/NCBI
  11. Glass JD, Hertzberg VS, Boulis NM, Riley J, Federici T, Polak M, et al. Transplantation of spinal cord-derived neural stem cells for ALS: Analysis of phase 1 and 2 trials. Neurology 2016;87(4):392-400 View Article PubMed/NCBI
  12. Cui H, Liang T, Yang X, Zhang Y, Zhou R, Wang T. Effects of Electroacupuncture Combined with Chinese Herbal Medicine on Gut Microbiota and Metabolomics in Amyotrophic Lateral Sclerosis: A Prospective Study. Future Integr Med 2025;4(1):11-22 View Article
  13. Wang T, Yang X, Du R, Zheng S, Cui H. Acupuncture in the Treatment of Amyotrophic Lateral Sclerosis: A Research Progress in Clinical Trials. Altern Ther Health Med 2023;29(7):114-118 PubMed/NCBI
  14. Wang TQ, Li LR, Tan CX, Yang JW, Shi GX, Wang LQ, et al. Effect of Electroacupuncture on Gut Microbiota in Participants With Knee Osteoarthritis. Front Cell Infect Microbiol 2021;11:597431 View Article PubMed/NCBI
  15. GBD 2017 Disease and Injury Incidence and Prevalence Collaborators. Global, regional, and national incidence, prevalence, and years lived with disability for 354 diseases and injuries for 195 countries and territories, 1990-2017: a systematic analysis for the Global Burden of Disease Study 2017. Lancet 2018;392(10159):1789-1858 View Article PubMed/NCBI
  16. Global Burden of Disease Study 2013 Collaborators. Global, regional, and national incidence, prevalence, and years lived with disability for 301 acute and chronic diseases and injuries in 188 countries, 1990-2013: a systematic analysis for the Global Burden of Disease Study 2013. Lancet 2015;386(9995):743-800 View Article PubMed/NCBI
  17. GBD 2019 Diseases and Injuries Collaborators. Global burden of 369 diseases and injuries in 204 countries and territories, 1990-2019: a systematic analysis for the Global Burden of Disease Study 2019. Lancet 2020;396(10258):1204-1222 View Article PubMed/NCBI
  18. Roy R, D’Angiulli A. Air pollution and neurological diseases, current state highlights. Front Neurosci 2024;18:1351721 View Article PubMed/NCBI
  19. Xie X, Huang C. Role of the gut-muscle axis in mitochondrial function of ageing muscle under different exercise modes. Ageing Res Rev 2024;98:102316 View Article PubMed/NCBI
  20. GBD 2016 Neurology Collaborators. Global, regional, and national burden of neurological disorders, 1990-2016: a systematic analysis for the Global Burden of Disease Study 2016. Lancet Neurol 2019;18(5):459-480 View Article PubMed/NCBI
  21. Pandya VA, Patani R. Decoding the relationship between ageing and amyotrophic lateral sclerosis: a cellular perspective. Brain 2020;143(4):1057-1072 View Article PubMed/NCBI
  22. Wang JT, Xu G, Ren RJ, Wang Y, Tang R, Huang Q, et al. The impacts of health insurance and resource on the burden of Alzheimer’s disease and related dementias in the world population. Alzheimers Dement 2023;19(3):967-979 View Article PubMed/NCBI
  23. Martin S, Battistini C, Sun J. A Gut Feeling in Amyotrophic Lateral Sclerosis: Microbiome of Mice and Men. Front Cell Infect Microbiol 2022;12:839526 View Article PubMed/NCBI
  24. Lancini E, Haag L, Bartl F, Rühling M, Ashton NJ, Zetterberg H, et al. Cerebrospinal fluid and positron-emission tomography biomarkers for noradrenergic dysfunction in neurodegenerative diseases: a systematic review and meta-analysis. Brain Commun 2023;5(3):fcad085 View Article PubMed/NCBI
  25. Yang X, Wang T. Visual Analysis of Research Hotspots in Amyotrophic Lateral Sclerosis based on Bibliometrics. Future Integr Med 2023;2(3):168-178 View Article

About this Article

Cite this article
Liang T, Zhang Y, Wang S, Niu S, Hu X, Shi J, et al. Global Burden and Mortality of Amyotrophic Lateral Sclerosis and Other Motor Neuron Diseases in 204 Countries and Territories, 1990–2021: A Systematic Analysis for the Global Burden of Disease Study 2021. Explor Res Hypothesis Med. 2025;10(4):e00024. doi: 10.14218/ERHM.2025.00024.
Copy        Export to RIS        Export to EndNote
Article History
Received Revised Accepted Published
April 2, 2025 June 8, 2025 July 24, 2025 September 12, 2025
DOI http://dx.doi.org/10.14218/ERHM.2025.00024
  • Exploratory Research and Hypothesis in Medicine
  • pISSN 2993-5113
  • eISSN 2472-0712
Back to Top

Global Burden and Mortality of Amyotrophic Lateral Sclerosis and Other Motor Neuron Diseases in 204 Countries and Territories, 1990–2021: A Systematic Analysis for the Global Burden of Disease Study 2021

Tianyi Liang, Yiwen Zhang, Shaosong Wang, Shuai Niu, Xinyue Hu, Jing Shi, Xize Bo, Tianqi Wang
  • Reset Zoom
  • Download TIFF