v
Search
Advanced

Publications > Journals > Journal of Exploratory Research in Pharmacology> Article Full Text

  • OPEN ACCESS

Re-purposing 5-Nonyloxytryptamine and Epirubicin as Polysialic Acid Mimetics for Protection from MPP+-induced Cytotoxicity in Human Neuronal Cells

  • Shikha Kalotra and
  • Gurcharan Kaur* 
 Author information 

Abstract

Background and objectives

Despite significant advances in Parkinson’s disease (PD) treatment, it remains incurable, with limited therapeutic options. Currently, repurposing already tested, safe drugs has emerged as an effective therapeutic strategy against various neurodegenerative diseases, including PD. Using a drug-repurposing approach, the current study investigated the neuroregenerative potential of polysialic acid mimicking compounds, 5-nonyloxytryptamine oxalate (5-NOT) and Epirubicin (Epi), an anti-cancer drug, in 1-methyl-4-phenylpyridinium (MPP+)-treated human neuroblastoma SH-SY5Y cells as a PD model.

Methods

The excitotoxic model was established by exposing SH-SY5Y cells to 500 µM of MPP+ and subsequently treating them with the test compounds. The effect of MPP+-induced toxicity on cellular and nuclear morphology, as well as on the expression of neuroplasticity and cell survival proteins, were studied by immunostaining, gelatin zymogram, and Western blot assays.

Results

Treatment with 5-NOT and Epi significantly promoted the survival of MPP+-challenged SH-SY5Y cells and prevented changes in their cellular and nuclear morphology by regulating the expression of microtubule-associated protein (MAP-2) and polysialylated-neural cell adhesion molecule (PSA-NCAM) and NCAM synaptic plasticity proteins. Further, 5-NOT and Epi treatment also protected SH-SY5Y cells by restoring levels of nitric oxide, matrix metalloproteinase, and stress response proteins. Interstingly, 5-NOT attenuated MPP+-induced toxicity in SH-SY5Y cells by regulating the intrinsic protein kinase AKT/BAD apoptotic pathway and the P-38 MAP kinase synaptic plasticity pathway.

Conclusions

These preliminary findings suggest that 5-NOT, as a potential polysialic acid glycomimetic, may serve as a promising drug candidate for targeting neurodegeneration of dopaminergic neurons, a hallmark feature of PD.

Keywords

Repurposing, PSA-mimicking, Parkinson’s disease, 5-nonyloxytryptamine, SH-SY5Y cells, MPP+

Introduction

Parkinson’s disease (PD) is the second most prevalent neurodegenerative disorder after Alzheimer’s disease. It affects approximately 5%–6% of the elderly population and is expected to increase by more than 30% worldwide by 2030.1 PD is characterized by the presence of Lewy body formation, microgliosis, and degeneration of dopaminergic (DA) neurons in the substantia nigra pars compacta, which results in motor dysfunction such as resting tremor, postural instability, and rigidity.1,2 PD also presents with a number of non-motor symptoms, including cognitive decline, anxiety, depression, anosmia, sleep disorders, bladder abnormalities, and dysautonomia.3–5 However, the pathogenesis of PD is very complex, involving genetic predisposition, environmental factors, apoptosis, mitochondrial dysfunction, inflammation, oxidative stress, and others. Despite significant advancements in PD treatment, currently available therapies are still limited and face major challenges in clinical application. Thus, novel treatment strategies are warranted for the management of this disease.

Repurposing/re-tasking of existing drugs is considered an effective treatment strategy because it saves time and reduces the high costs of the primary drug discovery process, while guaranteeing quicker clinical trials due to the established pharmacokinetics and safety/toxicity profiles of the drugs.6 Antiviral agent amantadine and ondansetron, a 5-HT3 receptor antagonist, have been repurposed to exert anti-dyskinetic effects in the PD model related to levodopa-associated motor complications.7,8 Similarly, insulin, an antidiabetic agent, has been re-tasked to treat PD patients in order to enhance their motor function and performance.9

PSA-NCAM is considered an important neuroplasticity marker in various neuropathological conditions, as it plays an important role in synaptic plasticity, axonal regrowth, remyelination, and neurogenesis.10–12 However, the purification of polysialic acid (PSA) is a tedious, multi-step process, and purified bacterial PSA is prone to cleavage by sialidases present in the adult nervous system.13 Several studies have reported that glycomimetics may provide an alternative therapeutic approach for neuroregeneration. To develop efficient PSA-based therapies, our lab has identified 5-nonyloxytryptamine oxalate (5-NOT) and Epirubicin (Epi) as PSA-mimicking compounds and tested them for spinal cord injury repair.14,15In vitro, 5-NOT and Epi were reported to promote migration, myelination, and neurite outgrowth of cerebellar cells.14,15In vivo studies showed that a single intraoperative application of 5-NOT alone repaired 80% of impaired hindlimb motor function after eight weeks in mice,16 while 5-NOT in combination with hydrogel accelerated motor recovery by approximately 75% within two weeks.17 5-NOT has also been reported to exhibit antiviral activity by inhibiting infections caused by reovirus, alphavirus, chikungunya virus, and coronavirus mouse hepatitis virus.18 Further, we have also repurposed 5-NOT in a model of glutamate-induced excitotoxicity and observed its neuroprotective activity by regulating NMDA/Erk synaptic plasticity and Akt/BAD cell survival pathways.19 The present study was designed to test these novel compounds using a drug repurposing approach for the neuroregenerative activity of PSA-mimicking compounds, 5-NOT and Epi, using SH-SY5Y cells as an in vitro model of PD.

MPP+, the oxidized form of 1-methyl-4-phenyl-1,2,3,6-tetrahydropyridine, is widely used as a PD inducer in neuroblastoma SH-SY5Y cells.20,21In vivo, MPP+ causes selective degeneration of DA neurons by inhibiting mitochondrial complex I, leading to a series of consequences, including ATP depletion and ROS production.22 In a recent review article, McFarthing et al.23 presented a summary of the latest outcomes of drugs under clinical trial for PD and reported that several experimental therapeutics are being assessed for symptomatic as well as disease-modifying treatments of PD. The authors further reported that although several disease-modifying therapeutic interventions are progressing through clinical testing, their transition from Phase 2 to the critical Phase 3 remains limited, which they attribute to a poor understanding of PD biology. The present study was designed to explore the neuroregenerative potential of PSA-mimicking compounds, 5-NOT and Epi, against MPP+-treated SH-SY5Y cells as a model of PD. 5-NOT, a selective 5-HT1B agonist, and Epi, an anti-cancer drug, were selected from an FDA-approved small molecules library, which showed binding to PSA-specific monoclonal antibody as reported in our previous study.15 To achieve this objective, 5-NOT and Epi were tested for their effects on cellular and nuclear morphology, as well as the expression of the intrinsic AKT/BAD apoptotic and P-38 MAP kinase synaptic plasticity pathways, along with nitric oxide (NO), matrix metalloproteinases (MMPs), and stress response proteins in MPP+-treated SH-SY5Y cells.

Material and methods

Cell culture and maintenance

The human neuroblastoma SH-SY5Y cell line was procured from the National Center for Cell Science (Pune, India) and cultured in complete medium containing Dulbecco’s modified Eagle’s medium (Sigma-Aldrich, USA) with 1x Penicillin-Streptomycin-Neomycin (Invitrogen, USA) and 10% Fetal Bovine Serum (Biological Industries, USA) in a sterile atmosphere of 5% CO2 at 37°C. The cell culture medium was changed every other day, and undifferentiated cells were sub-cultured once they reached 70–80% confluency using 0.01% Trypsin (Sigma-Aldrich, USA) prepared in 1x Phosphate-Buffered Saline (PBS) (Sigma-Aldrich, USA) at a 1:4 split ratio.

Treatment of SH-SY5Y cells with MPP+ and test compounds

SH-SY5Y cells were plated at a density of 15,000 cells/mL on Poly-L-Lysine (Sigma-Aldrich, USA)-coated coverslips in 24-well plates and incubated at 37°C with 5% CO2. After 6 h of seeding, cells were challenged with 500 µM of MPP+ (Sigma-Aldrich, USA) and then treated for 24 h with test compounds: 5-NOT (300 nM) (Tocris Biosciences, USA), Epi (300 nM), and Colominic acid (CA, 300 µg/mL) (Sigma-Aldrich, USA). Cells were divided into eight groups: i) Control, ii) MPP alone, iii) MPP++5-NOT, iv) MPP++Epi, v) MPP++CA, vi) 5-NOT, vii) Epi, and viii) CA alone. Stock solutions of 5-NOT and Epi were prepared in Dimethyl Sulfoxide (DMSO) (Sigma-Aldrich, USA), while Colominic acid and MPP were diluted in autoclaved Milli-Q water. The final DMSO concentration in the culture medium never exceeded 0.1%. The following experiments were performed in triplicates per treatment group.

Cell viability and cytotoxicity assay

MPP+ and test compound-induced cytotoxicity was measured using the MTT [3-(4,5-dimethylthiazol-2-yl)-2,5-diphenyltetrazolium bromide] assay, as described by Loers et al., 2014.15 Briefly, cells were seeded onto Poly-L-Lysine-coated 96-well plates at a density of 15,000 cells/mL. After 24 h of test compound treatment, the culture medium was replaced with 0.05 mg/mL tetrazolium salt (Sigma-Aldrich, USA) in serum-free media and incubated for 2 h at 37°C with 5% CO2. The media was then replaced with 100 µL of sterile DMSO, followed by incubation at room temperature (RT) for 10 m to solubilize the formazan crystals. The optical absorbance of each sample in triplicates was measured at 595 nm using a Labsystem Multiskan PLUS Plate Reader. The viability of cells was shown in a histogram after normalizing each sample to the control.

Cell morphology studies

Cells treated with PSA mimetic compounds and MPP+ were stained with 1% toluidine and methylene blue solution after fixation with 2.5% glutaraldehyde for 60 m. Stained cells were then washed three times with distilled water for 5 m on a rocker platform to remove excessive stain, followed by air drying in aseptic conditions. Images of stained cells were captured using a Phase Contrast Inverted Microscope (EVOS FL). Neurite length (n = 100 cells/group) was measured using ImageJ software (version 3.3.1), and the results were expressed in a histogram as the average neurite length in µm.

Apoptotic nuclear staining

After 24 h of test compound treatment, cells were fixed with chilled acetone and methanol (1:1 ratio). The cell membrane was then permeabilized for 15 m with 0.3% Triton containing Phosphate-Buffered Saline (PBST), followed by staining with the DNA-binding fluorescent dye DAPI (1:1,000, Sigma-Aldrich, USA) for 10 m at room temperature. Cells were then washed with 0.1% PBST three times for 5 m and once with 1× PBS. The coverslips containing cells were mounted using Fluoromount (Sigma-Aldrich), and images were captured using a Nikon A1R Confocal Microscope. Apoptotic cells were identified by the presence of nuclear condensation and cell shrinkage and were presented as the average percentage of apoptotic cells, manually counted (n = 100 cells/group) using the formula:

Immunocytofluorescence staining

Cells treated with PSA mimicking compounds were fixed with an acetone and methanol solution (1:1) for 15 m after washing with ice-cold 1x PBS three times for 5 m at RT. Fixed cells were then permeabilized for 15 m at RT with 0.3% PBST, followed by blocking with 2% Bovine Serum Albumin (Hi-media) prepared in 1x PBS for 30 m at RT. After blocking, cells were incubated with primary antibodies prepared in 2% Bovine Serum Albumin: anti-MAP-2 (1:250) and dual staining with anti-polysialylated-NCAM (1:250) and anti-NCAM (1:250) (Sigma-Aldrich, USA) for 24 h at 4°C in a humid chamber. Alexa Fluor 488 or Alexa Fluor 546 secondary antibodies (Cell Signaling Technology, USA) were applied for 2 h at RT, followed by washing with 0.1% PBST three times for 5 m. Nuclei were stained for 10 m with DAPI (1:5,000) and mounted on glass slides with an anti-fading agent. Images were captured, and relative immunofluorescence intensity was measured using Nikon NIS Elements AR analysis software (version 4.11.00).

Nitrite detection

To determine the level of nitric oxide in the culture medium, a known standard concentration (1–50 µM) of NaNO3 was added to a microplate. 100 µL of conditioned media from control and treated cell cultures was collected and added to a 96-well plate, followed by 100 µL of 40 mg/mL Griess reagent (Sigma-Aldrich, USA), and incubated for 30 m at RT in the dark. The concentration of nitric oxide was measured at a wavelength of 570 nm using the Labsystem Multiskan PLUS Plate Reader. Three replicate wells were used for each sample, and the concentration was determined from the standard curve.

Gelatin gel zymography

To investigate MMP expression in culture media, 30 µL of cell culture medium was mixed with 5x gel zymogram loading buffer. These samples were resolved on a 0.1% gelatin-containing SDS-PAGE gel, followed by incubation with 1x renaturing buffer (Invitrogen, USA) for 2 h. After three washes with distilled water, the gel was incubated with 1x developing buffer (Invitrogen, USA) for 72 h. Coomassie Brilliant Blue staining was performed for 2 h and then destained with 50% methanol and 10% acetic acid (v/v). Bands were analyzed using densitometric methods from three independent experiments.

Western blotting

For Western blot analysis, SH-SY5Y cells were cultured at a density of 100,000 cells and harvested using ice-cold RIPA buffer (Sigma-Aldrich) containing a protease inhibitor. The cell lysate was then centrifuged at 2,000 rpm for 2 m at 4°C to collect the supernatant. The protein content in the homogenate was quantified using the Bradford method, and 50 µg of homogenate was resolved on 8–10% SDS-PAGE, followed by transfer onto a PVDF membrane (Hybond-P). Subsequently, membranes were blocked with 5% skimmed milk at RT, followed by probing with anti-nNOS (1:1,000) (Cell Signaling Technology), anti-CREB (1:2,000), anti-AP1 (1:2,000), anti-NCAM (1:3,000), anti-cytochrome C (1:2,500), anti-phospho-p38 (1:1,000), anti-BAD (1:1,500), anti-HSP-70 (1:1,500), anti-Bcl-xl (1:1,000), or mouse anti-α-tubulin (1:5,000) (Sigma-Aldrich), and the respective secondary antibody (1:2,000) conjugated with horseradish peroxidase. Immunoreactive bands were visualized using the ECL Plus Western blot detection system (Amersham Biosciences) and analyzed using the ImageQuant LAS 4000 (GE Healthcare).

Statistical analysis

Values in our study are expressed as the mean ± SEM of at least three independent experiments. The data were analyzed by one-way ANOVA with the Holm-Sidak post hoc method using SigmaStat for Windows (version 3.5). Values with a p-value < 0.05 were considered statistically significant.

Results

5-NOT and Epi enhances the viability of SH-SY5Y cells challenged with MPP+

To determine the optimal concentration of both MPP+ and the test compounds, dose ranges from 500 µM to 2 mM for MPP+ and 0.5 nM to 1 µM for test compounds were first tested. Cells treated with 5-NOT and Epi alone showed no toxic effect at nanomolar concentrations (Fig. 1a). The positive control (CA) treatment also showed no toxic effect on SH-SY5Y cells (Fig. 1a). MPP+ at 500 µM and 1 mM elicited approximately a 30% and 45% reduction in SH-SY5Y cell numbers after 24 h of continuous exposure, while the 2 mM dose induced about 70% cell death, which was a statistically significant change (Fig. 1b). Due to the higher cell death rate at 1 mM and 2 mM concentrations of MPP+, we selected 500 µM as the concentration to induce neurotoxicity in SH-SY5Y cells without extreme cell killing for further experiments. SH-SY5Y cell viability after treatment with 5-NOT, Epi, and CA alone (Fig. 1a) was not affected at doses of 5-NOT (100 nM), Epi (1 µM), and CA (1 mg), which were then tested in combination with 500 µM MPP+ (Fig. 1b). Cell viability was effectively reduced in cultures challenged with MPP+, but this was restored after treatment with 5-NOT and Epi. However, a lower dose (10 nM) of 5-NOT, Epi, and CA (20 µg/mL) had minimal effect on cell viability of SH-SY5Y cells when challenged with different concentrations of MPP+ (Fig. 1b) for the next 24 h. In contrast, higher concentrations (300 nM of 5-NOT and Epi and 300 µg/mL of CA) enhanced the viability of SH-SY5Y cells challenged with 500 µM MPP+ (Fig. 1c). Based on these preliminary observations, 500 µM MPP+, 300 nM of 5-NOT and Epi, and 300 µg/mL of CA were used for further detailed studies.

5-nonyloxytryptamine oxalate (5-NOT) and Epirubicin (Epi) was not toxic to SHSY-5Y cells at nanomolar concentrations.
Fig. 1  5-nonyloxytryptamine oxalate (5-NOT) and Epirubicin (Epi) was not toxic to SHSY-5Y cells at nanomolar concentrations.

(a) Histograms represent the cell viability of control and test compounds after 48 h of treatment (with control as 100%). Values are represented as Mean ± SEM. (b) Histograms represent the cell viability of SH-SY5Y cells after MPP challenge (500 µM, 1 µM, 2 µM) and subsequent treatment with 10 nM concentrations of test compounds: 5-NOT, Epi, and Colominic acid (CA) (20 µg/mL). (c) Histograms represent the percentage of cell viability of SH-SY5Y cells after MPP challenge (500 µM) and subsequent treatment with higher concentrations of test compounds: 5-NOT, Epi, and CA (100 nM-1 µM). (*) represents statistically significant differences between control and treated cells (MPP, MPP++5-NOT, MPP++Epi, MPP++CA, 5-NOT, Epi, CA). (#) represents statistically significant differences between MPP alone and test compound-treated cells (MPP++5-NOT, MPP++Epi, MPP++CA, 5-NOT, Epi, CA). MPP+, 1-methyl-4-phenylpyridinium; SEM, standard error of the mean.

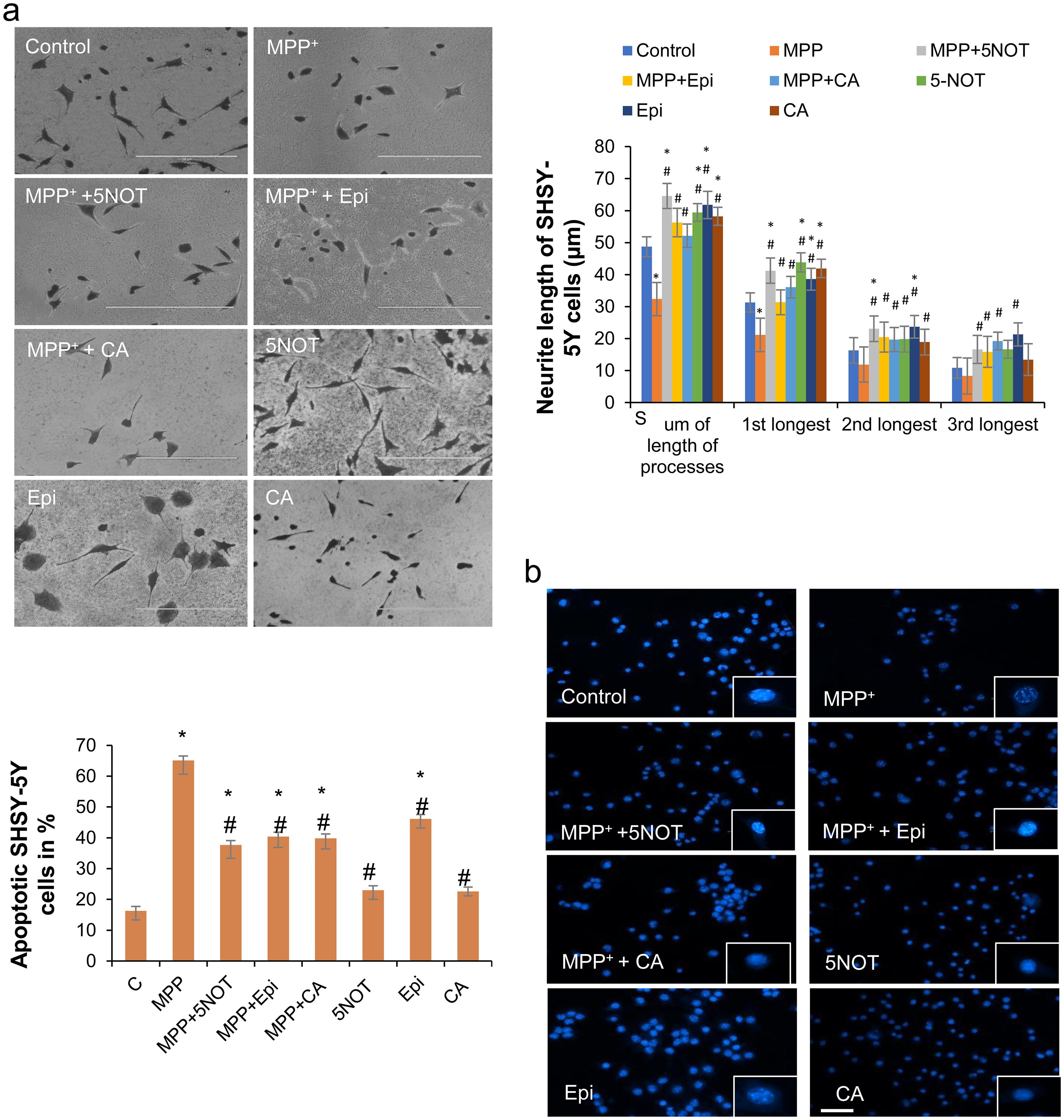
5-NOT and Epi treatment restored MPP+ induced changes in cellular and nuclear morphology

To investigate the effect of 5-NOT and Epi treatment on the neurite length of MPP+-challenged SH-SY5Y cells, Toluidine Blue staining was carried out. Untreated cells showed fine and elongated neurites and normal cell bodies (Fig. 2a). However, cells challenged with 500 µM MPP+ for 24 h showed a significant decrease (p ≤ 0.05) in total neurite length and shrinkage of cell bodies (Fig. 2a). Interestingly, treatment with 5-NOT, Epi, and CA significantly prevented (p ≤ 0.05) the reduction in total neurite length in MPP+-challenged SH-SY5Y cells. 5-NOT, Epi, and CA alone treatments also significantly increased (p ≤ 0.05) the total neurite length compared to control and MPP+-treated cultures (Fig. 2a).

5-nonyloxytryptamine oxalate (5-NOT) and Epirubicin (Epi) treatment restored the morphological changes induced by MPP challenge at the cellular and nuclear levels.
Fig. 2  5-nonyloxytryptamine oxalate (5-NOT) and Epirubicin (Epi) treatment restored the morphological changes induced by MPP challenge at the cellular and nuclear levels.

(a). Representative micrographs and histograms depict the neurite length of treated SHSY-5Y cells (5-NOT, Epi 300 nM, and Colominic acid (CA) 300 µg/mL) after 48 h of exposure to 500 µM concentration of MPP. Scale Bar: 200 µm. (b) Representative DAPI-stained nucleus micrograph and histogram depict the average percentage of apoptotic treated SHSY-5Y cells after 48 h of exposure to 500 µM concentration of MPP (control as 100%; Scale Bar: 50 µm). Values are represented as Mean ± SEM. (*) represents statistically significant differences between control and treated cells. (#) represents statistically significant differences between MPP alone and test compound-treated cells. MPP+, 1-methyl-4-phenylpyridinium; SEM, standard error of the mean.

Changes in nuclear morphology were assessed by DAPI staining. Cells in the untreated group showed regular and oval-shaped nuclei (Fig. 2b). MPP+ was observed to cause both chromatin condensation and fragmentation of nuclei, which was significantly reduced (p ≤ 0.05) by treatment with 5-NOT, Epi, and CA after 24 h (Fig. 2b). However, Epi alone treatment increased the number of apoptotic cells, likely due to the known anti-cancer activity of this drug.

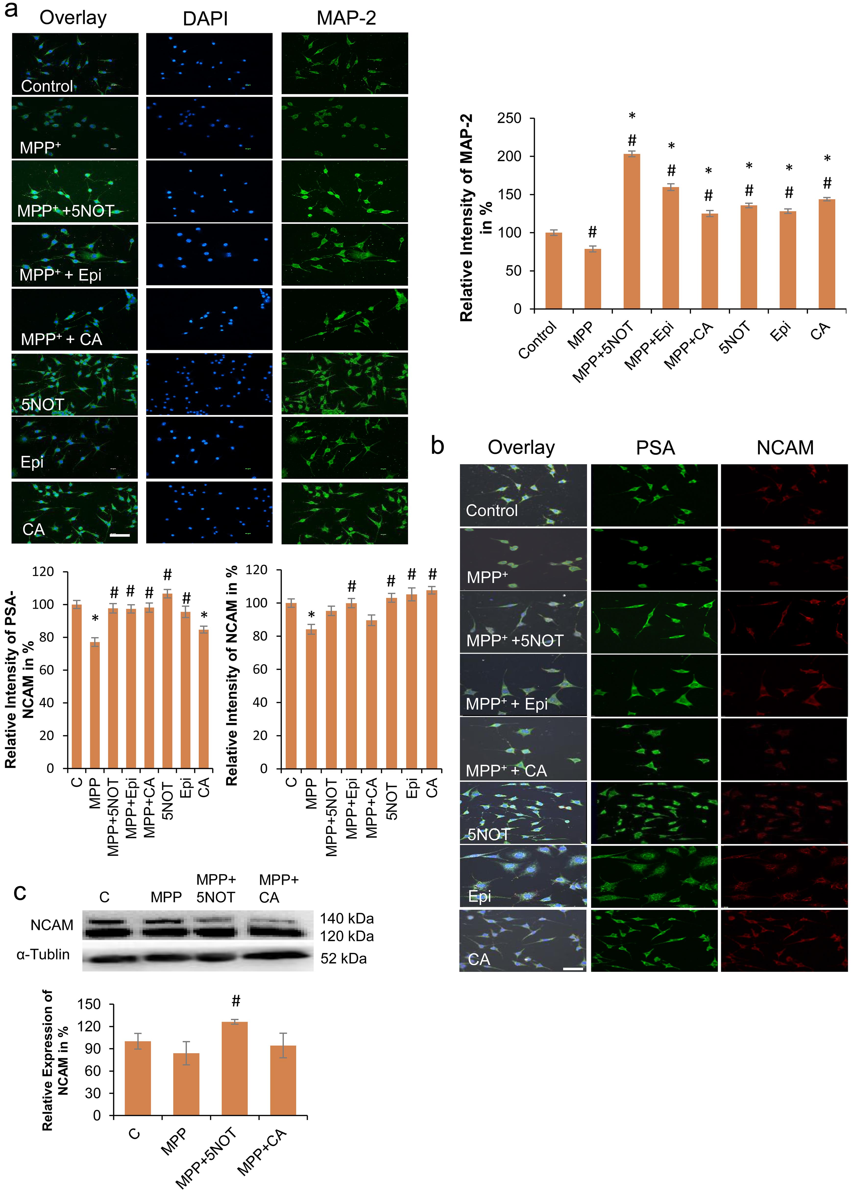
5-NOT and Epi treatment promoted the expression of structural and synaptic proteins after MPP+ challenge

To study whether 5-NOT and Epi have the potential to rescue the degeneration of MPP+-challenged SH-SY5Y cells, the expression of neuronal cytoskeletal proteins and synaptic proteins (MAP-2, a neuronal marker, and polysialylated-NCAM, a synaptic plasticity marker) was investigated using immunocytochemistry. MPP+-challenged cells showed a significant decrease (p ≤ 0.01) in the expression of MAP-2 compared to the control (Fig. 3a). Interestingly, treatment with 5-NOT and Epi significantly rescued (p ≤ 0.05) the expression of MAP-2 compared to MPP+ alone. CA treatment also significantly increased (p ≤ 0.05) MAP-2 expression compared to MPP+ alone and untreated cells. 5-NOT, Epi, and CA alone treatments also showed a significant increase (p ≤ 0.01) in the expression of MAP-2 compared to control and MPP+-treated cultures (Fig. 3a).

5-nonyloxytryptamine oxalate (5-NOT) and Epirubicin (Epi) treatment promoted the structural and synaptic protein expression after MPP challenge.
Fig. 3  5-nonyloxytryptamine oxalate (5-NOT) and Epirubicin (Epi) treatment promoted the structural and synaptic protein expression after MPP challenge.

(a and b). Representative micrographs and histograms depict the expression of MAP-2, polysialylated-NCAM (green), and NCAM (red) in SHSY-5Y cells treated with 5-NOT, Epi 300 nM, and Colominic acid (CA) 300 µg/mL after 48 h of exposure to MPP (control as 100%). Scale Bar: 50 µm. Nuclei were stained with DAPI. (c) Representative immunoblots and histograms show the expression of NCAM in SHSY-5Y cells after 48 h of exposure to MPP (control as 100%). Values are represented as Mean ± SEM. (*) represents statistically significant differences between control and treated cells. (#) represents statistically significant differences between MPP alone and test compound-treated cells. MPP, 1-methyl-4-phenylpyridinium; SEM, standard error of the mean.

MPP+-treated SH-SY5Y cells showed significant downregulation (p ≤ 0.05) in the expression of synaptic plasticity proteins polysialylated-NCAM and NCAM, which was prevented by treatment with 5-NOT, Epi, and CA (Fig. 3b). 5-NOT, Epi, and CA alone treatments also showed a significant increase (p ≤ 0.01) in the expression of polysialylated-NCAM and NCAM compared to MPP+-treated cultures (Fig. 3b). This immunostaining data was further validated by Western blotting, which showed a significant increase (p ≤ 0.05) in the expression of NCAM in 5-NOT-treated SH-SY5Y cells compared to the MPP+ group (Fig. 3c).

5-NOT and Epi treatment protected SHSY5Y cells against MPP+ induced cytotoxicity

To study the effect of 5-NOT treatment on MPP+-induced cytotoxicity in SH-SY5Y cells, the levels of NO and MMPs were examined. Although the change was not statistically significant, cells challenged with MPP+ showed a 15% increase in the levels of NO, MMP2, and MMP9 compared to untreated cells (Fig. 4a, b). Surprisingly, treatment with 5-NOT and Epi inhibited the increase in NO and MMP levels, bringing them closer to control levels after MPP+ exposure. CA treatment also attenuated the levels of NO and MMPs in cells challenged with MPP+ for 24 h. Treatment with 5-NOT, Epi, and CA alone showed only a marginal effect on NO and MMP levels (Fig. 4a, b). Further, the stress response induced by MPP+ in SH-SY5Y cells was assessed by measuring the expression of the stress response protein HSP-70. A significant decrease (p ≤ 0.05) in HSP-70 expression was observed in MPP+-challenged cultures compared to untreated cells. Interestingly, 5-NOT and CA treatment significantly restored (p ≤ 0.05) HSP-70 expression to levels closer to the control group (Fig. 4c).

5-nonyloxytryptamine oxalate (5-NOT) treatment attenuated the cellular toxicity induced by MPP challenge.
Fig. 4  5-nonyloxytryptamine oxalate (5-NOT) treatment attenuated the cellular toxicity induced by MPP challenge.

(a). Histogram represents the level of nitric oxide in SHSY-5Y cells after 48 h of MPP challenge. (b and c) Immunoblots and histograms show the expression of matrix metalloproteinases (MMPs) and stress protein (HSP-70) in SHSY-5Y cells after 48 h of exposure to MPP (control as 100%). Values are represented as Mean ± SEM. (*) represents statistically significant differences between control and treated cells. (#) represents statistically significant differences between MPP alone and test compound-treated cells. MPP, 1-methyl-4-phenylpyridinium; SEM, standard error of the mean.

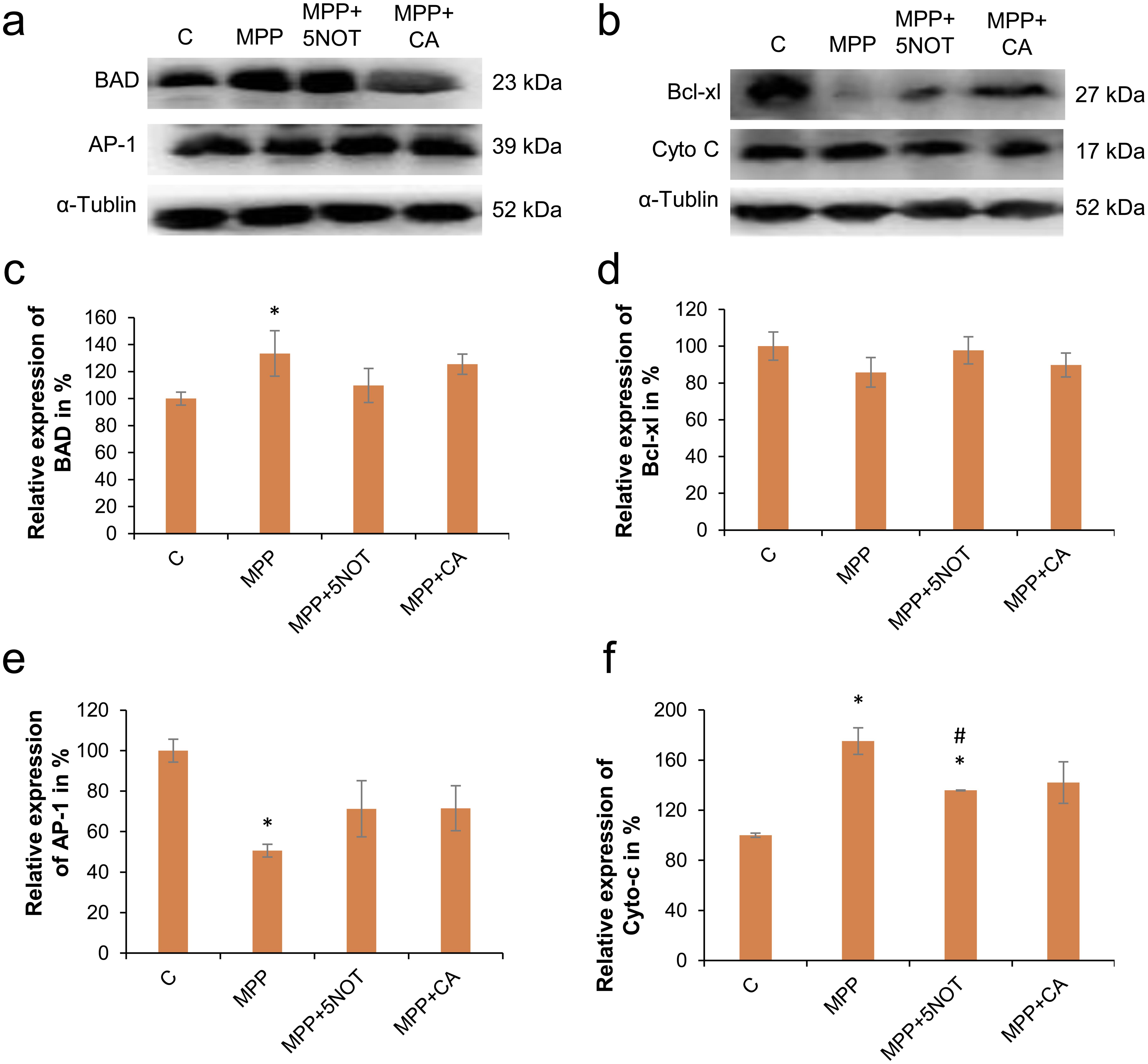
5-NOT treatment regulates the expression of apoptosis and plasticity related proteins

Since 5-NOT treatment showed more promising results in the initial experiments, we further investigated the neuroprotective effects of 5-NOT on cell survival and apoptosis pathway proteins. MPP+ treatment significantly increased (p ≤ 0.05) the expression of pro-apoptotic proteins BAD and cytochrome C compared to control cells, but this increase was prevented by 5-NOT and CA treatment (Fig. 5). Similarly, the expression of BAD and cytochrome C was reduced in the CA-treated group. MPP+-challenged SH-SY5Y cells showed downregulation of the anti-apoptotic protein Bcl-xl, although the change was not statistically significant compared to untreated cells (taking control as 100%). Treatment with 5-NOT and CA restored Bcl-xl expression to levels close to the control group. MPP+ treatment also significantly downregulated (p ≤ 0.05) the expression of the transcription factor AP-1, whereas 5-NOT and CA treatment restored AP-1 expression compared to both MPP+ alone and control groups (Fig. 5).

5-nonyloxytryptamine oxalate (5-NOT) treatment modulates the expression of cell survival proteins.
Fig. 5  5-nonyloxytryptamine oxalate (5-NOT) treatment modulates the expression of cell survival proteins.

Representative immunoblots and histograms depict the expression of cell survival proteins associated with the intrinsic apoptotic pathway in SHSY-5Y cells after 48 h of exposure to MPP. Expression of the protein of interest was normalized with the endogenous protein, α-tubulin. (*) represents statistically significant differences between control and treated cells. (#) represents statistically significant differences between MPP alone and test compound-treated cells. MPP, 1-methyl-4-phenylpyridinium; SEM, standard error of the mean.

To determine the effect of 5-NOT on the expression of plasticity-related proteins, we examined the expression of nNOS, p38, and CREB proteins. Significant downregulation (p ≤ 0.05) of these proteins was observed in MPP+-treated cells (Fig. 6). However, treatment with 5-NOT significantly upregulated nNOS and p38 expression (p ≤ 0.05) compared to MPP+-challenged cells (Fig. 6).

5-nonyloxytryptamine oxalate (5-NOT) treatment also modulates the expression of synaptic proteins.
Fig. 6  5-nonyloxytryptamine oxalate (5-NOT) treatment also modulates the expression of synaptic proteins.

Representative immunoblots and histograms depict the expression of synaptic proteins associated with the P-38 MAP kinase pathway in SHSY-5Y cells after 48 h of exposure to MPP. Expression of the protein of interest was normalized with the endogenous protein. (*) represents statistically significant differences between control and treated cells. (#) represents statistically significant differences between MPP alone and test compound-treated cells. MPP, 1-methyl-4-phenylpyridinium.

Discussion

The present study aimed to evaluate the neuroregenerative activity of PSA-mimicking compounds 5-NOT, Epi, and CA in the MPP+-challenged SH-SY5Y cell model of PD and to further understand their underlying molecular mechanisms of action. Interestingly, 5-NOT was observed to be more effective in protecting SH-SY5Y cells against the MPP+ challenge compared to Epi. These observations are supported by previous studies from our lab (15, 17, 19), where 5-NOT was found to be highly effective as a PSA mimetic molecule for its neuroprotective potential, counteracting neurotoxicity and promoting spinal cord injury repair in both in vitro and in vivo studies. Restoration of cell and nuclear morphology, expression of structural and plasticity proteins, and inhibition of cytotoxic molecule levels in SH-SY5Y cells are key findings of this study. The underlying mechanism of action of 5-NOT possibly involves the regulation of Akt/Bad cell survival proteins and P-38/CREB synaptic proteins, which is also supported by our previous findings.17,19 MPP+ exposure has been reported to cause cell death in dopaminergic neurons through both apoptotic and non-apoptotic pathways, with NO and superoxide anions playing important roles in neurotoxicity.24–26 The neuroprotective effect of 5-NOT has been previously reported by our lab to be mediated through promoting cell survival pathways and preventing apoptosis.15–17,19 In the present study, microscopic observation of MPP+ exposure revealed a reduction in the neurite length of SH-SY5Y cells, as well as cell rounding, which are indicative of cell degeneration. After 24 h of exposure to 500 µM MPP+, a significant increase in apoptosis (up to 60%) and a 20–30% reduction in total neurite length compared to untreated cells were observed. Further treatment with 300 nM of 5-NOT and Epi restored the normal shape of the cells and increased SH-SY5Y cell viability. Cell viability was also restored with CA treatment after MPP+ exposure, which was used as a positive control for PSA mimetics. These findings suggest a potential neuroprotective effect of 5-NOT and Epi against MPP+-induced cytotoxicity in neurons.

MPP+ is known to inhibit the transport of oxidative respiratory chain proteins, causing mitochondrial dysfunction, ATP depletion, and oxidative stress, which are prominent pathological features of PD.26 Oxidative stress markers such as NO plays a pivotal role in mediating cell death in PD by generating *OH ions.27 In the current study, we observed that MPP+-induced overproduction of NO in SH-SY5Y cells was effectively attenuated by 5-NOT, Epi, and CA treatment. NO causes cell death by reacting with superoxide anions (O(2)(-)) to form ONOO(-), which stimulates the production of pro-apoptotic proteins and inhibits DNA repair by upregulating MMP2 and MMP9 expression.28 These findings support our results, where MPP+ treatment was observed to upregulate the expression of metalloproteinases, MMP-9 and MMP-2, and the stress protein HSP-70 in MPP+-exposed SH-SY5Y cells. HSP-70 serves as a useful marker for assessing the severity of injury and cell death.29 Microinjection of NMDA excitotoxin in the rat entorhinal cortex upregulated HSP-70 protein expression in neurons, which subsequently showed degeneration, as well as in peripheral neuronal cells that were injured but survived.30

In our previous lab study, the PSA-mimicking compound 5-NOT was observed to facilitate neuroprotection, which was associated with the activation of Akt/Bad cell survival and NMDA/ERK synaptic pathways in a glutamate-induced excitotoxicity model.19 Akt signaling plays a pivotal role in maintaining cell viability and growth, which is impaired in PD.31 The current data demonstrate that 5-NOT acts as a PSA mimic, triggering functions known to be mediated by PSA. This may contribute to the existing data on molecules known to recover injuries in the peripheral and central nervous systems. Our lab has extensively explored the role of PSA as a marker of adult brain plasticity using animal and cell culture models of endocrine regulation and interventional regimens for healthy brain aging.32–37

MPP+ exposure significantly upregulated the expression of the pro-apoptotic proteins BAD and cytochrome C in SH-SY5Y cells, suggesting the induction of cell death in these cells. Following NO activation, MPP+ induces mitochondrial dysfunction by promoting the release of cytochrome C into the cytosol, which in turn activates caspase-related proteins, leading to the degeneration of DA neurons.37 Interestingly, treatment with 5-NOT and CA was observed to promote cell survival by downregulating the expression of BAD and cytochrome C, while upregulating the expression of the anti-apoptotic protein Bcl-xl and the transcription factor AP-1 in MPP+-challenged SH-SY5Y cells. These findings suggest that 5-NOT may act through the regulation of mitochondrial function and promote cell survival via the Akt/Bad/AP-1 signaling pathway.

The neuroprotective and neuroregenerative properties of 5-NOT observed in the present study against MPP+-induced toxicity are also supported by our previous studies on PSA-mimicking compounds in both in vitro and in vivo models.14–17,19 5-NOT has previously been reported by our group to enhance neurite outgrowth and the expression of the plasticity marker protein PSA-NCAM, as well as the MAP-2 structural protein in both primary neurons and explant cultures in glutamate-induced neurotoxicity models.19 In our current study, we found that MPP+ significantly downregulated the expression of MAP-2, PSA-NCAM, and NCAM in acute MPP+-treated cells, which is consistent with our previous studies. Downregulation of MAP-2, polysialylated-NCAM, and NCAM has been reported to impair neuroplasticity after glutamate challenge in cerebellar neurons.19 In neuro/glial cultures of the rat ventral mesencephalon, a decrease in the expression of MAP+ neuronal cells was observed upon exposure to MPP+.38 Furthermore, studies on the enzymatic removal of PSA and perturbing NCAM function with specific antibodies interfere with long-term potentiation and reduce rat performance in specific memory tasks, suggesting a significant role of NCAM-mediated adhesion in adult neuronal plasticity.39 Interestingly, 5-NOT treatment restored the reduced expression of MAP-2, PSA-NCAM, and NCAM in MPP+-treated SH-SY5Y cells, suggesting a significant role for 5-NOT as a glycomimetic in restoring neuronal plasticity.

5-NOT has also been shown to restore locomotor function by regulating the ERK-MAPK pathway after spinal cord injury in mice.16,17,19 Other significant observations in this study include the MPP+-induced downregulation of the expression of phospho P-38, nNOS, and CREB proteins in SH-SY5Y cells. P-38 serves as a central mediator for signal transduction and plays a crucial role in cellular activities such as proliferation, differentiation, cell survival, apoptosis, and maintaining synaptic plasticity.40 Phosphorylation of P-38 is known to activate downstream expression of nuclear CREB, leading to cell differentiation.41 Downregulation of nNOS expression has been reported to impair neuroplasticity after glutamate challenge in cerebellar neurons.41 Interestingly, 5-NOT treatment of MPP+-challenged cells showed upregulation of phospho P-38, nNOS, and CREB proteins, suggesting that 5-NOT may target dopamine neuron degeneration to prevent PD progression by modulating the P-38/CREB pathway. Overall, these results imply that 5-NOT protects SH-SY5Y cells against MPP+-induced neurotoxicity by enhancing cell viability and mitochondrial function via the Akt/Bad/AP-1 cell survival pathway and the P-38/CREB signaling pathway.

This preliminary study was limited to a cell line-based in vitro model system to elucidate the neuroprotective activity of these test compounds against MPP+-induced apoptotic cell death, neuroplasticity, and oxidative stress. Moreover, several other mechanisms known to cause cell death in PD through non-apoptotic pathways, such as ferroptosis, lipid peroxidation, necroptosis, and ATP depletion, need to be explored in future studies with these novel compounds.

Future Directions

Based on the preliminary observations of repurposing 5-NOT as a neuroprotective molecule in an in vitro model of PD, future studies may be designed using in vivo models as well as primary neuronal cultures to further explore the translational potential of this molecule. These compounds may be tested either as standalone treatments or in combination to develop novel PSA mimetic-based neurotherapeutics for treating PD and other neurological insults.

Conclusions

The present data provides compelling evidence for the potential beneficial role of 5-NOT as a glycomimetic drug candidate targeting the neurodegeneration of dopamine neurons, a hallmark feature of patients suffering from PD. The study’s outcome is also supported by our previous findings in spinal cord injury (in vivo study) and neurodegenerative disease in vitro models of glutamate-induced excitotoxicity. Identification of novel compounds from small molecule libraries mimicking the functions of PSA may offer new therapeutic avenues for PD and other neurodegenerative diseases.

Declarations

Acknowledgement

We highly acknowledge the infrastructure provided by the University Grants Commission, India, under the University with Potential for Excellence and Centre with Potential for Excellence in Particular Area schemes, as well as the Department of Biotechnology, India, under the DISC facility.

Funding

The authors are thankful to DST-SERB, GOI (grant no. EMR/2016/002416) for funding. SK is also thankful to ICMR for the fellowship grant (No. 3/1/3/126/Neuro/2020-NCD1).

Conflict of interest

The authors have no conflict of interest to declare.

Authors’ contributions

Conceptualization (GK, SK), data integrity (SK, GK), writing–original draft (SK), writing–review & editing (GK, SK), and supervision (GK). All the authors consented to the final submission.

References

  1. Elbaz A, Carcaillon L, Kab S, Moisan F. Epidemiology of Parkinson’s disease. Rev Neurol (Paris) 2016;172(1):14-26 View Article PubMed/NCBI
  2. Fahn S. The spectrum of levodopa-induced dyskinesias. Ann Neurol 2000;47(4 Suppl 1):S2-9 PubMed/NCBI
  3. Haehner A, Boesveldt S, Berendse HW, Mackay-Sim A, Fleischmann J, Silburn PA, et al. Prevalence of smell loss in Parkinson’s disease—a multicenter study. Parkinsonism Relat Disord 2009;15(7):490-494 View Article PubMed/NCBI
  4. Zucker ME, Zweizig J, KAGRA Collaboration, LIGO Scientific Collaboration and Virgo Collaboration. Prospects for observing and localizing gravitational-wave transients with Advanced LIGO, Advanced Virgo and KAGRA. Living Rev Relativ 2020;23(1):3 View Article PubMed/NCBI
  5. Wang R, Lian T, He M, Guo P, Yu S, Zuo L, et al. Clinical features and neurobiochemical mechanisms of olfactory dysfunction in patients with Parkinson disease. J Neurol 2024;271(4):1959-1972 View Article PubMed/NCBI
  6. Chong CR, Sullivan DJ. New uses for old drugs. Nature 2007;448(7154):645-646 View Article PubMed/NCBI
  7. Aboulghasemi N, Hadipour Jahromy M, Ghasemi A. Anti-dyskinetic efficacy of 5-HT3 receptor antagonist in the hemi-parkinsonian rat model. IBRO Rep 2019;6:40-44 View Article PubMed/NCBI
  8. Zheng C, Xu Y, Chen G, Tan Y, Zeng W, Wang J, et al. Distinct anti-dyskinetic effects of amantadine and group II metabotropic glutamate receptor agonist LY354740 in a rodent model: An electrophysiological perspective. Neurobiol Dis 2020;139:104807 View Article PubMed/NCBI
  9. Novak P, Pimentel Maldonado DA, Novak V. Safety and preliminary efficacy of intranasal insulin for cognitive impairment in Parkinson disease and multiple system atrophy: A double-blinded placebo-controlled pilot study. PLoS One 2019;14(4):e0214364 View Article PubMed/NCBI
  10. Rutishauser U. Polysialic acid in the plasticity of the developing and adult vertebrate nervous system. Nat Rev Neurosci 2008;9(1):26-35 View Article PubMed/NCBI
  11. Saini V, Kaur T, Kalotra S, Kaur G. The neuroplasticity marker PSA-NCAM: Insights into new therapeutic avenues for promoting neuroregeneration. Pharmacol Res 2020;160:105186 View Article PubMed/NCBI
  12. Highet B, Wiseman JA, Mein H, Parker R, Ryan B, Turner CP, et al. PSA-NCAM Regulatory Gene Expression Changes in the Alzheimer’s Disease Entorhinal Cortex Revealed with Multiplexed in situ Hybridization. J Alzheimers Dis 2023;92(1):371-390 View Article PubMed/NCBI
  13. Bächle D, Loers G, Guthöhrlein EW, Schachner M, Sewald N. Glycomimetic cyclic peptides stimulate neurite outgrowth. Angew Chem Int Ed Engl 2006;45(39):6582-6585 View Article PubMed/NCBI
  14. Loers G, Saini V, Mishra B, Gul S, Chaudhury S, Wallqvist A, Kaur G, et al. Vinorelbine and epirubicin share common features with polysialic acid and modulate neuronal and glial functions. J Neurochem 2016;136(1):48-62 View Article PubMed/NCBI
  15. Loers G, Saini V, Mishra B, Papastefanaki F, Lutz D, Chaudhury S, et al. Nonyloxytryptamine mimics polysialic acid and modulates neuronal and glial functions in cell culture. J Neurochem 2014;128(1):88-100 View Article PubMed/NCBI
  16. Saini V, Lutz D, Kataria H, Kaur G, Schachner M, Loers G. The polysialic acid mimetics 5-nonyloxytryptamine and vinorelbine facilitate nervous system repair. Sci Rep 2016;6:26927 View Article PubMed/NCBI
  17. Kalotra S, Saini V, Singh H, Sharma A, Kaur G. 5-Nonyloxytryptamine oxalate-embedded collagen-laminin scaffolds augment functional recovery after spinal cord injury in mice. Ann N Y Acad Sci 2020;1465(1):99-116 View Article PubMed/NCBI
  18. Mainou BA, Ashbrook AW, Smith EC, Dorset DC, Denison MR, Dermody TS. Serotonin Receptor Agonist 5-Nonyloxytryptamine Alters the Kinetics of Reovirus Cell Entry. J Virol 2015;89(17):8701-8712 View Article PubMed/NCBI
  19. Kalotra S, Kaur G. PSA mimetic 5-nonyloxytryptamine protects cerebellar neurons against glutamate induced excitotoxicity: An in vitro perspective. Neurotoxicology 2021;82:69-81 View Article PubMed/NCBI
  20. Song Q, Peng S, Zhu X. Baicalein protects against MPP+/MPTP-induced neurotoxicity by ameliorating oxidative stress in SH-SY5Y cells and mouse model of Parkinson’s disease. Neurotoxicology 2021;87:188-194 View Article PubMed/NCBI
  21. Ioghen OC, Ceafalan LC, Popescu BO. SH-SY5Y Cell Line In Vitro Models for Parkinson Disease Research-Old Practice for New Trends. J Integr Neurosci 2023;22(1):20 View Article PubMed/NCBI
  22. Langston JW. The MPTP Story. J Parkinsons Dis 2017;7(s1):S11-S19 View Article PubMed/NCBI
  23. McFarthing K, Buff S, Rafaloff G, Pitzer K, Fiske B, Navangul A, et al. Parkinson’s Disease Drug Therapies in the Clinical Trial Pipeline: 2024 Update. J Parkinsons Dis 2024;14(5):899-912 View Article PubMed/NCBI
  24. Liberatore GT, Jackson-Lewis V, Vukosavic S, Mandir AS, Vila M, McAuliffe WG, et al. Inducible nitric oxide synthase stimulates dopaminergic neurodegeneration in the MPTP model of Parkinson disease. Nat Med 1999;5(12):1403-1409 View Article PubMed/NCBI
  25. Ito K, Eguchi Y, Imagawa Y, Akai S, Mochizuki H, Tsujimoto Y. MPP+ induces necrostatin-1- and ferrostatin-1-sensitive necrotic death of neuronal SH-SY5Y cells. Cell Death Discov 2017;3:17013 View Article PubMed/NCBI
  26. Prasertsuksri P, Kraokaew P, Pranweerapaiboon K, Sobhon P, Chaithirayanon K. Neuroprotection of Andrographolide against Neurotoxin MPP(+)-Induced Apoptosis in SH-SY5Y Cells via Activating Mitophagy, Autophagy, and Antioxidant Activities. Int J Mol Sci 2023;24(10):8528 View Article PubMed/NCBI
  27. Obata T. Nitric oxide and MPP+-induced hydroxyl radical generation. J Neural Transm (Vienna) 2006;113(9):1131-1144 View Article PubMed/NCBI
  28. Lei K, Wei Q, Cheng Y, Wang Z, Wu H, Zhao F, et al. OONO-/MMP2/MMP9 pathway-mediated apoptosis of porcine granulosa cells is associated with DNA damage. Reproduction 2023;165(4):431-443 View Article PubMed/NCBI
  29. Rajdev S, Sharp FR. Stress proteins as molecular markers of neurotoxicity. Toxicol Pathol 2000;28(1):105-112 View Article PubMed/NCBI
  30. Yee WM, Frim DM, Isacson O. Relationships between stress protein induction and NMDA-mediated neuronal death in the entorhinal cortex. Exp Brain Res 1993;94(2):193-202 View Article PubMed/NCBI
  31. Jiang D, Peng Y. The protective effect of decoction of Rehmanniae via PI3K/Akt/mTOR pathway in MPP(+)-induced Parkinson’s disease model cells. J Recept Signal Transduct Res 2021;41(1):74-84 View Article PubMed/NCBI
  32. Kumar S, Parkash J, Kataria H, Kaur G. Enzymatic removal of polysialic acid from neural cell adhesion molecule interrupts gonadotropin releasing hormone (GnRH) neuron-glial remodeling. Mol Cell Endocrinol 2012;348(1):95-103 View Article PubMed/NCBI
  33. Kaur G, Heera PK, Srivastava LK. Neuroendocrine plasticity in GnRH release during rat estrous cycle: correlation with molecular markers of synaptic remodeling. Brain Res 2002;954(1):21-31 View Article PubMed/NCBI
  34. Parkash J, Kaur G. Neuronal-glial plasticity in gonadotropin-releasing hormone release in adult female rats: role of the polysialylated form of the neural cell adhesion molecule. J Endocrinol 2005;186(2):397-409 View Article PubMed/NCBI
  35. Kaur M, Sharma S, Kaur G. Age-related impairments in neuronal plasticity markers and astrocytic GFAP and their reversal by late-onset short term dietary restriction. Biogerontology 2008;9(6):441-454 View Article PubMed/NCBI
  36. Singh J, Kaur G. Transcriptional regulation of PSA-NCAM expression by NMDA receptor activation in RA-differentiated C6 glioma cultures. Brain Res Bull 2009;79(3-4):157-68 View Article PubMed/NCBI
  37. Cassarino DS, Parks JK, Parker WD, Bennett JP. The parkinsonian neurotoxin MPP+ opens the mitochondrial permeability transition pore and releases cytochrome c in isolated mitochondria via an oxidative mechanism. Biochim Biophys Acta 1999;1453(1):49-62 View Article PubMed/NCBI
  38. Henze C, Hartmann A, Lescot T, Hirsch EC, Michel PP. Proliferation of microglial cells induced by 1-methyl-4-phenylpyridinium in mesencephalic cultures results from an astrocyte-dependent mechanism: role of granulocyte macrophage colony-stimulating factor. J Neurochem 2005;95(4):1069-1077 View Article PubMed/NCBI
  39. Fields RD, Itoh K. Neural cell adhesion molecules in activity-dependent development and synaptic plasticity. Trends Neurosci 1996;19(11):473-480 View Article PubMed/NCBI
  40. Corrêa SA, Eales KL. The Role of p38 MAPK and Its Substrates in Neuronal Plasticity and Neurodegenerative Disease. J Signal Transduct 2012;2012:649079 View Article PubMed/NCBI
  41. Ferrer I, Friguls B, Dalfó E, Planas AM. Early modifications in the expression of mitogen-activated protein kinase (MAPK/ERK), stress-activated kinases SAPK/JNK and p38, and their phosphorylated substrates following focal cerebral ischemia. Acta Neuropathol 2003;105(5):425-437 View Article PubMed/NCBI

About this Article

Cite this article
Kalotra S, Kaur G. Re-purposing 5-Nonyloxytryptamine and Epirubicin as Polysialic Acid Mimetics for Protection from MPP+-induced Cytotoxicity in Human Neuronal Cells. J Explor Res Pharmacol. 2025;10(1):9-20. doi: 10.14218/JERP.2024.00038.
Copy        Export to RIS        Export to EndNote
Article History
Received Revised Accepted Published
December 23, 2024 January 23, 2025 February 25, 2025 March 25, 2025
DOI http://dx.doi.org/10.14218/JERP.2024.00038
  • Journal of Exploratory Research in Pharmacology
  • pISSN 2993-5121
  • eISSN 2572-5505
Back to Top

Re-purposing 5-Nonyloxytryptamine and Epirubicin as Polysialic Acid Mimetics for Protection from MPP+-induced Cytotoxicity in Human Neuronal Cells

Shikha Kalotra, Gurcharan Kaur
  • Reset Zoom
  • Download TIFF