v
Search
Advanced

Publications > Journals > Gastroenterology & Hepatology Research> Article Full Text

  • OPEN ACCESS

Protection against Endothelial Injury Mediates the Anti-thrombotic Effect of Danggui Buxue Decoction in a Rat Model of Cirrhotic Portal Vein Thrombosis

  • Yanan Guo1,2,#,
  • Sisi Dong1,3,#,
  • Meng Li1,
  • Yanyan Tao1,
  • Jing Lv1,*  and
  • Chenghai Liu1,4,* 
 Author information 

Abstract

Background and objectives

PVT is a harmful event in cirrhosis, and the prevention and treatment of PVT are important in the management of cirrhosis and portal hypertension. The study aimed to observe the efficacy of Danggui Buxue Decoction (DBD) on portal vein thrombosis (PVT) in cirrhosis and to elucidate the related mechanism using a modified animal model.

Methods

A model of PVT in cirrhosis was established by partial portal vein ligation and intraperitoneal injection of CCl4 in rats, which showed obvious PVT with intra- and extravenous thrombosis as well as liver cirrhosis. Rats were randomly assigned into four groups and received intragastric administration of DBD (12 g/kg/day) or rivaroxaban (20 mg/kg/day) for 6 weeks.

Results

DBD attenuated collagen deposition and reduced thrombus formation in model livers, increased portal vein blood flow, expanded the portal vein diameter, and reduced prothrombin time and international normalized ratio in the model rats. In addition, DBD reduced hepatic von Willebrand factor and plasminogen activator inhibitor-1 expression and increased hepatic fibrin degradation product content in the liver tissues of model rats.

Conclusions

We modified a model of cirrhotic PVT in rats and found that DBD had a good effect on PVT and liver fibrosis, with the mechanisms related to the enhancement of portal vein blood flow and the protection against endothelial cell injury.

Graphical Abstract

Keywords

Portal vein thrombosis, Cirrhosis, Danggui Buxue Decoction, Endothelial cell, Coagulation, Fibrinolytic system

Introduction

Portal vein thrombosis (PVT) is a well-known complication of liver cirrhosis, characterized by the formation of a thrombus within the portal vein system, capable of extending into intrahepatic or extrahepatic venous branches.1 There is a close relationship between PVT and cirrhosis.2 In the context of liver cirrhosis, the deceleration of physiological blood flow within the portal venous system due to increased intrahepatic resistance, along with pro-coagulation resulting from deteriorated liver function, could predispose to the formation of PVT.2 According to the 2025 AGA (American Gastroenterological Association) Update, it is controversial whether PVT worsens the prognosis of cirrhosis. Despite its association with poorer outcomes, it is unclear if PVT is a cause or an effect of disease progression.3 However, thrombosis within the hepatic and portal veins can lead to ischemia and infarction within the liver by diminishing portal perfusion, ultimately resulting in hepatocyte death and parenchymal extinction, replaced by fibrotic tissue.4 These pathological changes contribute to the development of liver fibrogenesis and the formation of cirrhosis. Of greater significance, the presence of thrombi in the portal venous veins can lead to vascular occlusion and an increase in portal hypertension. Consequently, PVT poses a high risk for acute variceal bleeding, recurrence of bleeding, and refractory ascites, significantly affecting the well-being and health of patients.5 Therefore, PVT is a harmful event in cirrhosis, and the prevention and treatment of PVT are important in the management of cirrhosis and portal hypertension.

Currently, treatment options for PVT in cirrhosis include anticoagulants (such as low molecular weight heparin, vitamin K antagonists (or warfarin), and direct oral anticoagulants), thrombolysis (local or systemic administration with streptokinase, urokinase, or tissue plasminogen activator with concomitant administration of low molecular weight heparin), and transjugular intrahepatic portosystemic shunt (TIPS).6 These therapeutic approaches can aid certain cirrhotic PVT patients in recanalizing their portal veins. However, due to the lack of consensus or guidelines for therapy indications, methods (including dosage and duration), and the limited evidence primarily derived from small retrospective studies, treatment decisions are often made on a case-by-case basis. Furthermore, many patients do not attain the desired efficacy with these options, and they often come with adverse effects such as bleeding, kidney injury, and intolerance. Consequently, safer and more effective therapies for PVT in cirrhosis remain an unmet need.

In our previous work, we found that patients with cirrhotic PVT mainly exhibited the pattern of qi deficiency and xue stasis according to traditional Chinese medicine (TCM) differentiation.7 Applying Chinese herbal medicine with the functional property of benefiting qi to activate blood circulation demonstrated potential for improving partial recanalization or resolution of occlusive PVT and enhancing liver function in patients.8 Among the above-mentioned herbs, Huangqi (Astragalus mongholicus Bunge [Fabaceae]), Shuizhi (Hirudo nipponica Whitman), and Danggui (Angelica sinensis (Oliv.) Diels [Apiaceae]) are frequently utilized. Danggui Buxue Decoction (DBD), a traditional Chinese herbal formulation consisting of Huangqi and Danggui in a 5:1 ratio, exhibits properties conducive to benefiting qi and activating blood circulation. Our prior findings indicated that DBD could ameliorate liver fibrosis induced by carbon tetrachloride (CCl4) in rats while inhibiting hepatic angiogenesis through decreased von Willebrand factor (vWF) expression and SEC protection.9,10 These observations suggest that DBD could potentially exert a favorable effect on PVT in cirrhosis.

This study utilized our established rat model of liver cirrhosis combined with PVT, which involves partial portal vein ligation (PPVL) and CCl4 intoxication. This model has been demonstrated to exhibit characteristics of both intra- and extravenous thrombosis.11 In the current study, we aimed to evaluate the efficacy of DBD on PVT and cirrhosis in comparison to rivaroxaban (RIVA), an inhibitor of factor Xa used as the control drug, and to elucidate the underlying mechanism of DBD on PVT within cirrhosis.

Materials and methods

Reagents

CCl4 and olive oil were purchased from Shanghai National Chemicals Co., Ltd. (Shanghai, China). RIVA, a new oral anticoagulant drug, is safer than traditional anticoagulants and may have anti-fibrosis effects12; it was used as a positive control drug in this experiment and was purchased from ChemBest Research Laboratories Ltd. (CAS No. 366789-02-8). Hydroxyproline Standard (trans-4-Hydroxy-L-proline, Cat. No. H54409) was purchased from Sigma. The streptavidin-biotin complex Immunohistochemical Staining Kit (Cat. No. SA1028-Rabbit immunoglobulin G), the bicinchoninic acid (BCA) assay Protein Assay Kit, and the SuperSignal West Pico Chemiluminescent Substrate (ECL) were obtained from Pierce Chemical Company (Rockford, USA). The First-Strand complementary DNA Synthesis Kit (K1622) was purchased from Fermentas (St. Leon-Roth, Germany). The SYBR Green Real-Time polymerase chain reaction (PCR) Kit (DRR041A) was from Takara Biotechnology Co., Ltd. (Dalian, China). The primary antibodies used in this study are listed in Table 1.

Table 1

Antibodies used in the study

AntibodyIsotypeSuppliersCat. No.Dilution
PAI-1Rabbit polyclonal IgGAbcamab66705IHC: 1/200; WB: 1/1,000
FibrinogenRabbit monoclonal [EPR18145-84] to Fibrinogen beta chainAbcamab189490IHC: 1/1,500
FibrinogenRabbit monoclonal [EPR2919] to Fibrinogen alpha chainAbcamab92572WB: 1/1,000
vWFRabbit polyclonal IgGAbcamab6994IF: 1/200
Cy3Goat Anti-Rabbit IgG (H+L)BeyotimeA0516IF: 1/1,000
GAPDHMouse monoclonal IgG2bProteintech60004-1-IgWB: 1/10,000

Quality control of DBD

The extraction was performed at the Pharmaceutical Department of Shuguang Hospital, affiliated with the Shanghai University of Traditional Chinese Medicine. A total of 4.8 kg of DBD, comprising 4 kg of Huangqi and 0.8 kg of Danggui, was subjected to a two-step extraction process. Initially, the mixture was boiled in 48× volume of water for 1 h. The residue was then filtered out, and the process was repeated with the remaining material. The final extract powder yield from 4.8 kg of DBD was 1.699 kg, with a yield of 35.4%. The animal dose was 4.248 g/kg/d (equivalent to 12 g/kg/d of raw herbs), according to our previous work, which proved that this dose had a good effect on hepatic fibrosis and microvasculature.10

To ensure compliance with pharmacopoeial standards and to minimize batch-to-batch variations, we utilized the ultra-high performance liquid chromatography - quadrupole (UHPLC-Q)/Exactive technique for component analysis of the DBD extract. The following protocol was applied for the UHPLC-Q/Exactive analysis:

The DBD extract solution was thawed on ice and then vortexed for 30 s. Subsequently, it was centrifuged at 4°C and 12,000 rpm for 15 m to separate the supernatant. A 300 µL aliquot of this supernatant was mixed with 1,000 µL of an extraction solution (methanol:water at a 4:1 ratio). This mixture was then vortexed for another 30 s and ultrasonicated in an ice-water bath for 5 m. The sample was left to stand at −40°C for 1 h before being centrifuged again at 12,000 rpm and 4°C for 15 m. The clear supernatant was then carefully transferred and filtered through a 0.22 µm microporous filter membrane (Vanquish, Thermo Fisher Scientific, United States). The analysis was carried out using an ultra performance liquid chromatography bridged ethyl hybrid C18 column (1.7 µm × 2.1 mm × 100 mm, Waters) with an injection volume of 3 µL.

Animal model of PVT with cirrhosis and drug treatment

Forty-one male Sprague-Dawley rats weighing 160–180 g were obtained from Beijing Vital River Laboratory Animal Technology Co., Ltd. We performed PPVL and intraperitoneal injection of CCl4 to establish a rat model of cirrhotic PVT.13 The normal control group underwent a sham surgical procedure.

The surviving rats (n = 33) were divided into four groups: the normal control group (n = 7), the model group (n = 8), the RIVA-treated group (n = 10), and the DBD-treated group (n = 8). In addition to the normal group, the other rats received the PPVL operation, and after one week of recovery, they were injected subcutaneously with 25–40% CCl4 dissolved in olive oil twice a week. From the fifth week, the rats in the DBD group received intragastric administration of 10 mL/kg of solution containing DBD at 12 g/kg/d. Rats in the RIVA group received intragastric administration of RIVA at 20 mg/kg/d.12 Both drug treatment durations lasted for six weeks. Rats in the normal and model groups received the same volume (10 mL/kg) of normal saline. All rats were deeply anesthetized by inhalation of an overdose of isoflurane and then euthanized by cervical dislocation.

Biochemical tests

Serum samples were collected from rats and assayed for alanine aminotransferase and aspartate aminotransferase activities using kits. In addition, 4 mL of plasma was collected from each rat with anticoagulation agents, aliquoted into two tubes, and used for assaying platelet, prothrombin time, international normalized ratio, prothrombin activity, activated partial thromboplastin time, fibrin, D-dimer, and antithrombin III, conducted by the Laboratory Center of Shuguang Hospital affiliated with Shanghai University of Traditional Chinese Medicine.

Hepatic hydroxyproline content assay

Hydroxyproline content in tissue was measured using Jamall’s method.14 Briefly, 100 mg of liver samples were homogenized and hydrolyzed in 12 M HCl at 110°C for 18 h. After filtration of the hydrolysate, chloramine T was added to a final concentration of 2.5 mM for 10 m at room temperature. The mixture was then treated with 25% (w/v) p-dimethylaminobenzaldehyde and 27.3% (v/v) perchloric acid in isopropanol and incubated at 50°C for 90 m. The samples were examined at 558 nm against a reagent blank containing the solutions without tissue. The concentration of hydroxyproline in each sample was determined from a standard curve generated from a series of known quantities of hydroxyproline from 0.2 to 1.6 µg (Peptide Co., Japan). Hydroxyproline content is expressed as µg/g of liver weight.

Histological examinations

The liver tissues were fixed in 10% buffered formalin for 48 h and embedded in paraffin. Sections (4 µm) were stained with hematoxylin and eosin (HE) and Sirius red staining. The procedures were carried out in strict accordance with the instructions. The degree of inflammation was graded according to the Scheuer grading system, and the proportion of collagen deposition in liver tissue was analyzed with ImageJ.

Fibrin stain kit (modified Martius, Scarlet & Blue (stain) (MSB) method)

Paraffin-embedded slices (4 µm) were used for MSB staining (G2040, Solarbio, Beijing) of thrombus. This kit uses Mathew Yellow Solution, Acid Red Solution, and Aniline Blue Solution as the core components. According to the manufacturer’s protocol, after staining, the color of cellulose appeared red.

Immunohistochemistry

Paraffin-embedded slices (4 µm) were used for immunohistochemical staining. Endogenous peroxidase activity was blocked by methanol with 3% H2O2 and bovine serum albumin (BSA). After washing with phosphate-buffered saline (PBS), slices were incubated with primary antibodies: Anti-Fibrinogen antibody (ab189490, 1/1,500) and Anti-plasminogen activator inhibitor-1 (PAI-1) antibody (ab66705, 1/200) at 4°C overnight. On the second day, slices were incubated with horseradish peroxidase-conjugated secondary antibody for 1 h at 37°C. Diaminobenzidine was used as a chromogen, followed by hematoxylin counterstaining.

Immunofluorescence

Collected liver tissues were placed in Tissue-Tek OCT embedding medium and snap-frozen in liquid nitrogen. The tissues were fixed with acetone for 10 m, washed with PBS, and blocked with 0.5% BSA for 1 h at 37°C. Tissues were incubated with primary antibodies, Anti-vWF antibody (ab6994, 1/200), at 4°C overnight. The next day, Cy3-labeled secondary antibodies were added to the samples for 1 h at 37°C. Subsequently, DAPI (ab228549, 1/1,000) was used to stain the nuclei. The tissues were observed under confocal microscopy for imaging.

Western blot

Liver lysates were separated on 10% sodium dodecyl sulfate-polyacrylamide gel electrophoresis gels and transferred onto nitrocellulose membranes. The membranes were blocked with 5% BSA and incubated with different primary antibodies: Anti-Fibrinogen antibody (ab92572, 1/1,000) and Anti-PAI-1 antibody (ab66705, 1/1,000) at 4°C overnight. After three washes with PBST, membranes were incubated with secondary antibodies at room temperature for 1 h. After an additional three washes, membranes were scanned and imaged with a Li-Cor Odyssey.

Enzyme-linked immunosorbent assay (ELISA) assays

ELISA was performed according to the manufacturer’s protocol to measure the levels of fibrin degradation product (FDP) (CB10938-Ra, Coibo Bio, Shanghai) in the supernatant collected from tissue sample homogenates.

RNA extraction and quantitative real-time PCR

As per the manufacturer’s guidelines, Trizol reagent (Sangon Biotech, Shanghai, China) was used for the isolation of total RNA from tissues and cells. Subsequently, 500 ng of RNA was reverse transcribed with a Reverse Transcription Kit (RR047A, Takara, China). For quantitative reverse transcription PCR, SYBR qPCR Mix (RR420A, Takara, China) was used with one-step reverse transcription PCR. The β-actin gene served as the internal control. The 2−ΔΔCT method was utilized to determine the relative gene quantities compared to β-actin. The sequences of the real-time quantitative PCR primers used in this study are listed in Table 2.

Table 2

Real-time quantitative PCR primers used in the study

GeneForward primerReverse primer
PAI-1GGG AGA AGA AGC ACT ATT AAG GCTG ACA TAC AGG GAT ACA GAC C
vWFCGC TGA AGA TGA CTT TAG GACGTT TAC ACC GCT GGT TCT C
β-ActinTGACGAGGCCCAGAGCAAGAATGGGCACAGTGTGGGTGAC

Portal vein ultrasonic detection

An experienced B-ultrasound doctor used color Doppler flow imaging to observe PVT, portal vein blood flow velocity, and portal vein diameter. The vascular ultrasound instrument used was the Philips IU22. The probe model was L12-5, and the ultrasound frequency was set to 11 MHz, with a blood flow angle of <60°.

Statistical analysis

All data were analyzed using SPSS software version 26.0. Differences between groups were assessed by nonparametric one-way analysis of variance followed by the least significant difference post hoc tests. Multiple sets of single orderly classification data were compared using Ridit analysis. Quantitative data were expressed as mean ± standard deviation. A P-value < 0.05 was considered significant.

Results

Chemical characterization of DBD

In our study, a total of six representative bioactive ingredients were identified in the prepared DBD, and these bioactive compounds were preliminarily characterized by UHPLC combined with quadrupole-Orbitrap high-resolution mass spectrometry. The total ion current chromatograms of positive and negative ionization modes are depicted in Figure 1a and b. The amounts of the six compounds in DBD are listed in Table 3.

Chemical characterization of DBD.
Fig. 1  Chemical characterization of DBD.

(a) TIC peaks of DBD analyzed by UHPLC-QE-MS. (b) Danggui Buxue Tang original liquid sample 1 SIM chart. (1 Ferulic Acid 3.86 m, 2 Astragaloside IV 5.28 m, 3 Calycosin 4.61 m, 4 Calycosin-7-O-β-D-glucoside 3.65 m, 5 Formononetin 5.38 m, 6 Formononetin-7-O-β-D-glucoside 4.37 m.) DBD, Danggui Buxue Decoction; ESI, electrospray ionization; FTMS, Fourier transform mass spectrometry; m/z, mass-to-charge ratio; MS, mass spectrometry; NL, normalized level; RT, retention time; SIM, selected ion monitoring; SM, secondary metabolite; TIC, total ion chromatogram; UHPLC-QE-MS, ultra-high-performance liquid chromatography–Q Exactive–mass spectrometry.

Table 3

The amounts of six compounds in DBD (n = 3, Mean ± SD, µg/g)

CompoundDBD (Astragalus membranaceus Bunge: Angelica sinensis(Oliv.) Diels = 5:1)
Astragaloside IV7.70 ± 0.71
Calycosin10.65 ± 1.04
Calycosin-7-O-β-D-glucoside27.13 ± 3.23
Formononetin9.26 ± 1.22
Formononetin-7-O-β-D-glucoside10.45 ± 1.11
Ferulic acid11.72 ± 0.81

The characteristics of the cirrhotic PVT model in rats

After the PPVL procedure and ten weeks of CCl4 intoxication, a total of 33 rats survived, while eight died due to postoperative complications. HE staining revealed that the portal vein was filled with a mixed thrombus composed of platelets and red blood cells, accompanied by significant infiltration of inflammatory cells. The vascular wall exhibited thickening, roughening of the intima, severe damage, and even exfoliation, with noticeable swelling of the endothelial cells (Fig. 2-a1 and a2). Both HE staining and Sirius red staining indicated the presence of hepatic inflammation and necrosis in the model rats (Fig. 2-b1 and b2).

The characteristics of the cirrhotic portal vein thrombosis model in rats.
Fig. 2  The characteristics of the cirrhotic portal vein thrombosis model in rats.

(a) Microscopic appearance of portal vein thrombosis. Portal vein HE staining (a1, magnification ×30; a2, magnification ×200). (b) Representative pictures from HE-stained liver sections (b1, magnification ×200) and Sirius red staining (b2, magnification ×100) of rat liver tissues in the model. Fibrin immunohistochemical staining (b3, magnification ×40; b4, magnification ×100). CCl4, carbon tetrachloride; HE, hematoxylin–eosin staining; PPVL, partial portal vein ligation.

Additionally, immunohistochemical staining confirmed abundant expression of fibrin, a microthrombus marker, within the liver, as depicted in Figure 2 (b3 and b4). These observations collectively signify that the rat model exhibited advanced cirrhotic lesions, encompassing both macro PVT outside the liver and microthrombi within the liver.

DBD attenuated liver fibrosis in model rats

DBD and RIVA were administered to animal models for six weeks from the 5th week to the 10th week during the model establishment procedure. Compared to the model control, both DBD and RIVA reduced serum alanine aminotransferase and aspartate aminotransferase activities (Fig. 3d and e), attenuated liver inflammation as evidenced by HE staining (Table 4), and reduced liver fibrosis, as demonstrated by hepatic hydroxyproline content and collagen deposition, which were evaluated through Sirius red staining and image analysis (Fig. 3a-c). DBD was more effective than RIVA in reducing collagen deposition. These findings strongly suggest the potential function of DBD against liver cirrhosis.

DBD attenuated liver fibrosis in model rats.
Fig. 3  DBD attenuated liver fibrosis in model rats.

(a) HE staining (upper panels, magnification ×200) and Sirius red staining (lower panels, magnification ×100) of rat liver tissues. (b) The positive area of Sirius red was quantified by ImageJ. (c–e) Hepatic hydroxyproline content and serum activities of ALT and AST were tested. Data are expressed as mean ± SD; N (n = 7); M (n = 8); RIVA (n = 10); DBD (n = 8). **P < 0.01 vs. N, &P < 0.05 vs. M, &&P < 0.01 vs. M. ALT, alanine aminotransferase; AST, aspartate aminotransferase; DBD, Danggui Buxue Decoction; HE, hematoxylin–eosin staining; M, model group; N, normal control group; RIVA, rivaroxaban; SD, standard deviation.

Table 4

Comparison of liver tissue inflammation grade in each group of rats

GroupnInflammation grade
Ridit analysis
G0G1G2G3G4R value
N7700000.11
10WM8001160.77**
DBD8012410.49&&
RIVA10001810.57&

DBD reduced PVT and microthrombus deposition

Subsequently, we conducted MSB staining, which offers enhanced differentiation of thrombus components compared to HE staining. As illustrated in Figure 4a, thrombus components within the model group predominantly comprised red blood cells and fibrin, both of which exhibited a significant reduction in the DBD and RIVA groups. Furthermore, both DBD and RIVA treatment significantly reduced the expression of fibrinogen, a microthrombosis marker, and the effect of DBD was superior (Fig. 4b and c). This shows that DBD can significantly reduce the formation of blood clots.

DBD reduced portal vein thrombosis and microthrombus deposition.
Fig. 4  DBD reduced portal vein thrombosis and microthrombus deposition.

(a) MSB staining of thrombus (magnification ×10). As indicated by the arrows, RBCs stained yellow; WBCs stained blue; fibrin stained red; platelets stained gray. (b, e) Liver immunohistochemical staining of fibrin (magnification ×100) and semi-quantitative analysis by ImageJ. (c, d) Western blot showing fibrin protein levels and semi-quantitative analysis by ImageJ. Data are expressed as mean ± SD; n = 3. **P < 0.01 vs. N, &P < 0.05 vs. M, &&P < 0.01 vs. M. The sample size for each group in MSB staining, Fibrin immunohistochemistry, and Western blot analysis was n = 3. DBD, Danggui Buxue Decoction; GAPDH, glyceraldehyde-3-phosphate dehydrogenase; M, model group; MSB, Martius, Scarlet & Blue (stain); N, normal control group; RBC, red blood cell; RIVA, rivaroxaban; SD, standard deviation; WBC, white blood cell.

DBD significantly widened the diameter of the portal vein and accelerated blood flow velocity in model rats

Color Doppler flow imaging is a commonly used method to detect thrombus in the clinic and can measure blood flow velocity and vascular lumen diameter. In the model group, the diameter of the portal vein trunk in rats noticeably reduced due to PPVL, resulting in slower portal blood velocity compared to the normal group (P < 0.05). In comparison to the model rats, the DBD- and RIVA-treated rats demonstrated a significantly broader portal vein diameter (P < 0.01), while the blood flow velocity exhibited a tendency to increase, although the difference was not statistically significant (Fig. 5a and b). While these hemodynamic findings are encouraging, the observed trend of increased blood flow velocity requires further validation in future studies with larger sample sizes.

DBD widened the diameter of the portal vein and accelerated blood flow velocity in model rats.
Fig. 5  DBD widened the diameter of the portal vein and accelerated blood flow velocity in model rats.

(a) Portal vein ultrasonography in the rat. (b, c) Comparison of blood flow velocity and diameter of the portal vein in each group. Data are expressed as mean ± SD. N (n = 7); M (n = 8); RIVA (n = 10); DBD (n = 8). *P < 0.05 vs. N, **P < 0.01 vs. N, &&P < 0.01 vs. M. DBD, Danggui Buxue Decoction; M, model group; N, normal control group; RIVA, rivaroxaban; SD, standard deviation.

DBD improves coagulation in model rats

Next, coagulation function was examined in the rats. As shown in Table 5, after 10 weeks of modeling, prothrombin time, international normalized ratio, and D-dimer were significantly increased, and prothrombin activity was significantly decreased. However, these disorders improved significantly after DBD or RIVA treatment, except for D-dimer. Additionally, platelets did not change significantly in each group. These results collectively indicated that DBD and RIVA can improve coagulation function and reduce the formation of thrombosis.

Table 5

Comparison of coagulation function in each group (mean ± SD)

GroupnPT(s)INRPTA(%)D-Dimer (ug/mL)PLT(×109/L)
N716.10 ± 1.091.31 ± 0.1166.86 ± 8.550.21 ± 0.07941.14 ± 190.91
10WM827.59 ± 4.31**2.59 ± 0.50**30.13 ± 5.94**0.48 ± 0.29**806.13 ± 262.55
RIVA1019.17 ± 1.15&&1.63 ± 0.12&&50.40 ± 4.48&&0.32 ± 0.34899.90 ± 237.85
DBD821.90 ± 3.34&&1.93 ± 0.37&&41.88 ± 7.83&&0.40 ± 0.40817.10 ± 395.12

DBD attenuated vascular injury and promoted microthrombus lysis by improving the imbalance of the fibrinolytic system

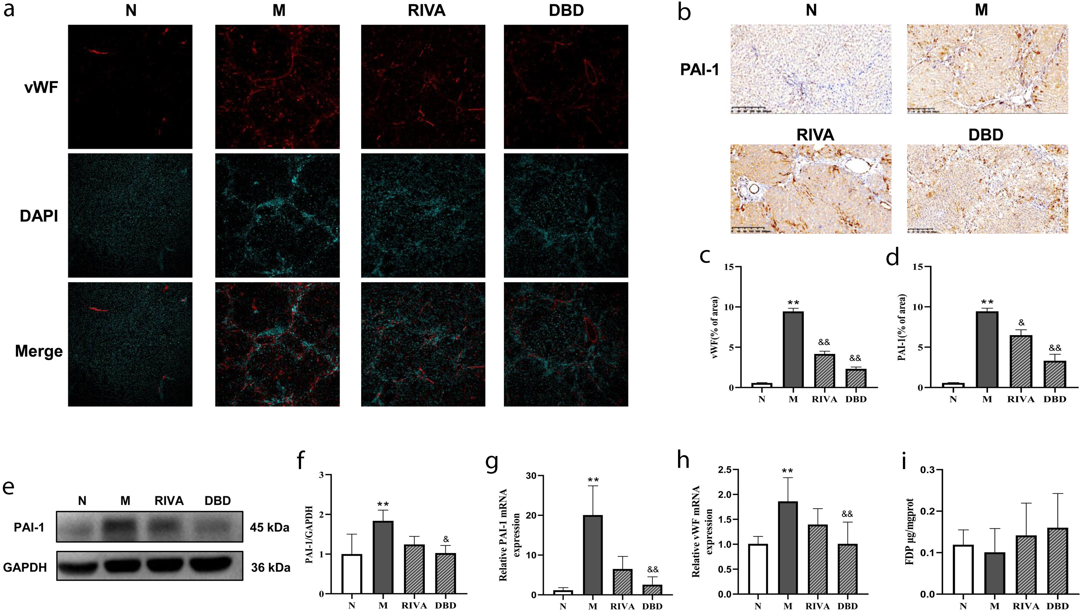
Literature studies have indicated that endothelial damage plays a pivotal role in the progression of PVT by contributing to the formation of microthrombi.15 Vascular endothelial injury exhibited progressive aggravation in the model group, as evidenced by elevated expression of vWF, a marker of vascular endothelial injury (P < 0.01). However, DBD and RIVA markedly inhibited the expression of vWF (Fig. 6a and h). After endothelial cell injury, the imbalance of the fibrinolytic system further accelerates disease progression.15 Subsequently, we examined the influence on fibrinolytic function in the model rats. As illustrated in Figure 6 (b, e, and g), the expression of PAI-1 increased in the model rats. This increase hindered the activation of plasminogen to plasmin, consequently reducing plasmin activity and impeding fibrin degradation. Remarkably, DBD and RIVA significantly suppressed the expression of PAI-1 and facilitated the augmentation of FDP, thereby promoting thrombus dissolution (Fig. 6i).

DBD attenuated vascular injury and inhibited PAI-1 expression in model rats.
Fig. 6  DBD attenuated vascular injury and inhibited PAI-1 expression in model rats.

(a) Immunofluorescence staining of vWF in rat liver tissue (magnification ×100). (b) Immunohistochemical staining of PAI-1 (magnification ×100). (c, d) vWF and PAI-1 semi-quantitative analysis by ImageJ. (e, f) Western blot showing PAI-1 protein levels and semi-quantitative analysis by ImageJ. (g, h) PAI-1 and vWF mRNA expression were analyzed by quantitative RT-PCR and normalized with β-actin mRNA. (i) Levels of FDP were determined by ELISA. Data are expressed as mean ± SD; n = 3. **P < 0.01 vs. N, &P < 0.05 vs. M, &&P < 0.01 vs. M. DBD, Danggui Buxue Decoction; ELISA, enzyme-linked immunosorbent assay; FDP, fibrinogen degradation products; M, model group; N, normal control group; PAI-1, plasminogen activator inhibitor-1; RIVA, rivaroxaban; RT-PCR, reverse transcription–polymerase chain reaction; vWF, von Willebrand factor; mRNA, messenger RNA.

Discussion

PVT is a frequent and serious complication in patients with liver cirrhosis.16 It remains unclear whether PVT is the cause or the effect of worsening portal hypertension. A systematic review indicates that PVT raises the risk of variceal bleeding and rebleeding in cirrhotic patients and is associated with high risks of intractable ascites and hepatorenal syndrome,5 thereby impacting patient prognosis. Currently, treatment options such as anticoagulants and TIPS are available, albeit with limitations. A consensus on drug choice has not been established. TCM has accumulated substantial experience in treating “blood stasis” diseases, including thromboembolic conditions in Western medicine. TCM clinical practices often employ drugs that promote blood circulation and eliminate blood stasis to achieve positive curative effects. TCM preparations such as Danshen Injection, Xueshuantong Injection, and compound preparations such as Danhong Injection can safeguard vascular endothelial cells and hepatocytes, enhance blood circulation, prevent hemorrhage, and exhibit antioxidant, anti-inflammatory, and anti-liver fibrosis effects. They demonstrate a multitarget effect in inhibiting thrombosis.17

A suitable animal model is pivotal for studying pathological mechanisms and evaluating the pharmacodynamics of medicinal agents.13 While PPVL induces intra- and extra-PVT in rats,13 this acute PVT model tends to recover spontaneously and lacks chronic liver damage, including liver fibrosis. In our study, we first partially ligated the portal vein trunk and then induced liver inflammation and fibrosis through subcutaneous injection of varying doses of CCl4 for 10 weeks.

As a result, the rats exhibited evident PVT and cirrhosis features, manifested by visible thrombi in portal veins and hepatic fibrosis through staining. Subsequent CCl4 exposure gradually induced liver inflammation, fibrosis, and portal hypertension. This not only induced cirrhotic changes but also contributed to PVT development by reducing portal vein blood flow, promoting pro-coagulation, and compensating for the temporal action of PPVL. To the best of our knowledge, this is the first time the PVT model was modified through PPVL plus CCl4 intoxication.

Our study found that DBD attenuated liver fibrosis in the animal model, reducing collagen deposition and hydroxyproline content in cirrhotic liver tissue. It confirmed our previous work18; the mechanism underlying DBD’s action against liver fibrosis was associated with protection against liver lipid peroxidation and HSC activation.10,18 RIVA demonstrated a similar, albeit weaker, effect, consistent with reports suggesting that anticoagulants could exert anti-fibrotic activity by improving microcirculation and inhibiting HSC activation.12

Regarding PVT, both DBD and RIVA reduced macro-thrombi in portal veins and micro-thrombi in liver tissue stained by fibrin. DBD showed a more pronounced effect in decreasing fibrin expression in liver tissue, suggesting that DBD had better action on microcirculation/thrombi. Consequently, we believe that DBD holds more potential than RIVA in treating liver cirrhosis with PVT.

Our study revealed significantly reduced portal flow velocity in the animal model compared with normal rats. DBD increased portal flow velocity and tended to widen the portal vein inner diameter in model rats, while RIVA displayed a comparable yet slightly weaker effect. This suggests that DBD may attenuate intrahepatic fibrosis, including sinusoid capillarization, decrease portal flow resistance, and promote blood flow in portal veins, thereby reducing PVT formation.

The vascular endothelium, including liver sinusoidal endothelial cells, is one of the cellular bases of PVT. vWF serves as a marker for endothelial dysfunction. Our study found increased vWF expression on vascular endothelial cells in model rats. Vascular endothelial cell injury raises vWF expression, serving not only as a component of thrombi but also stimulating platelet activation and inducing thrombosis. The endothelium plays a role not only in PVT formation but also in degradation. Thrombolysis, a therapeutic option for PVT, relies on the fibrinolytic system. Vascular endothelial cells generate tissue-type plasminogen activator, which converts plasminogen into plasmin, breaking down fibrin into soluble FDP and promoting thrombus resolution. However, endothelial cells also produce PAI-1, which inactivates tissue-type plasminogen activator, inhibiting plasmin activity and impeding PVT degradation. Our study noted increased fibrin and PAI-1 levels in model rats, indicating inhibited thrombolysis.

The third element in Virchow’s triad is a hypercoagulable state of the blood. Recent literature suggests that, in the context of liver cirrhosis, the liver’s weakly rebalanced state between coagulation and anticoagulation tends to shift toward a hypercoagulable state.19 RIVA, a potent and selective direct factor Xa inhibitor, exerts anticoagulant activity by inhibiting factor Xa, thus suppressing prothrombinase complex activity. Experimental results demonstrate that RIVA significantly modulates the weak rebalancing state of coagulation, with superior anticoagulant effects compared with DBD.

Of course, there were several limitations in our current study. The current model is still not able to fully mimic the pathogenesis of PVT in cirrhotic patients. PVT and cirrhosis were induced by two distinct methods (PPVL and CCl4 intoxication) in our model and therefore do not represent a naturally occurring causal relationship as seen in human disease progression. Furthermore, we did not conduct in vitro experiments with analytical designs to determine the key pharmacological target of DBD against PVT with cirrhosis. We will subsequently employ endothelial-specific models and pathway-blocking experiments in future in vitro studies to validate the relevant mechanisms and identify specific molecular targets within liver sinusoidal endothelial cells. However, these data warrant further animal studies and clinical investigation of DBD application in cirrhotic patients with PVT, particularly in those who are non-responsive or intolerant to anticoagulants or TIPS. It should be noted that the animal doses were converted from human clinical equivalent doses based on body surface area. Although DBD has a history of clinical use, its specific safety profile and risk of interactions, particularly with anticoagulants in a cirrhotic population, must be evaluated through preclinical toxicology and herb-drug interaction studies prior to clinical translation.

Conclusions

With our modified model of cirrhotic PVT in rats by PPVL and CCl4 intoxication, we found that DBD holds potential for improving PVT in liver cirrhosis. The underlying mechanisms are associated with increasing portal blood flow and promoting thrombus resolution through protection against endothelial cell injury. The current results warrant further investigation into DBD’s potential application in cirrhotic patients with PVT and its mechanisms of action.

Declarations

Acknowledgement

None.

Ethical statement

All animal experiments were approved by the institutional animal ethics committee of the Laboratory Animal Center at Shanghai University of Traditional Chinese Medicine, Shanghai, China (Ethics Number: SZY201804011). All protocols and experimental procedures were conducted in accordance with the relevant institutional guidelines and regulations. All surgery was performed under sodium pentobarbital anesthesia, and all efforts were made to minimize suffering.

Data sharing statement

The data used in support of the findings of this study are included within the article.

Funding

This study was supported by a grant from the National Natural Science Foundation of China (No. 82274305; No. 81603467); Shanghai Key Specialty of Traditional Chinese Clinical Medicine (shslczdzk01201); and the “Three-Year Action Plan” for the Development of TCM in Shanghai (16CR1026B).

Conflict of interest

CL is the Editor-in-Chief of Gastroenterology & Hepatology Research. The authors declare that they have no other known competing financial interests or personal relationships that could have appeared to influence the work reported in this paper.

Authors’ contributions

Writing - original draft (YG), data curation (YG, SD), methodology (SD, ML), formal analysis (ML), supervision (YT), conceptualization (JL, CL), writing - review & editing (JL), resources (CL), and funding acquisition (CL). All authors have approved the final version and publication of the manuscript.

References

  1. Senzolo M, Garcia-Tsao G, García-Pagán JC. Current knowledge and management of portal vein thrombosis in cirrhosis. J Hepatol 2021;75(2):442-453 View Article PubMed/NCBI
  2. Faccia M, Ainora ME, Ponziani FR, Riccardi L, Garcovich M, Gasbarrini A, et al. Portal vein thrombosis in cirrhosis: Why a well-known complication is still matter of debate. World J Gastroenterol 2019;25(31):4437-4451 View Article PubMed/NCBI
  3. Davis JPE, Lim JK, Francis FF, Ahn J. AGA Clinical Practice Update on Management of Portal Vein Thrombosis in Patients With Cirrhosis: Expert Review. Gastroenterology 2025;168(2):396-404.e1 View Article PubMed/NCBI
  4. Wanless IR. The Role of Vascular Injury and Congestion in the Pathogenesis of Cirrhosis: the Congestive Escalator and the Parenchymal Extinction Sequence. Curr Hepatology Rep 2020;19(1):40-53 View Article
  5. Qi X, Su C, Ren W, Yang M, Jia J, Dai J, et al. Association between portal vein thrombosis and risk of bleeding in liver cirrhosis: A systematic review of the literature. Clin Res Hepatol Gastroenterol 2015;39(6):683-691 View Article PubMed/NCBI
  6. Northup PG, Garcia-Pagan JC, Garcia-Tsao G, Intagliata NM, Superina RA, Roberts LN, et al. Vascular Liver Disorders, Portal Vein Thrombosis, and Procedural Bleeding in Patients With Liver Disease: 2020 Practice Guidance by the American Association for the Study of Liver Diseases. Hepatology 2021;73(1):366-413 View Article PubMed/NCBI
  7. Lv J, Dong S, Gu H, Zhao C, Liu C. TCM syndrome characteristics of portal vein thrombosis in patients with liver cirrhosis and related risk factors. J Clin Hepatol 2019;35(10):2210-2213 View Article
  8. Guo Y, Gu H, Zhao C, Mu Y, Yuan J, Xing F, et al. Effect of traditional Chinese medicine on portal vein thrombosis in patients with liver cirrhosis and its medication characteristics. J Clin Hepatol 2023;39(2):345-351 View Article
  9. Tao Y, Chen Y, Chen G, Zhou T, Li F, Liu C. Anti- hepatic Fibrosis Effect of “Danggui Buxue Decoction” with Differ ent Proportions of Radix Astr aga and Angelica Sinensis in Rats (in Chinese). Acta Univ Tradit Med Second Pharmacol Shanghai 2008;22(1):40-44 View Article
  10. Lv J, Zhao Z, Chen Y, Wang Q, Tao Y, Yang L, et al. The chinese herbal decoction danggui buxue tang inhibits angiogenesis in a rat model of liver fibrosis. Evid Based Complement Alternat Med 2012;2012:284963 View Article PubMed/NCBI
  11. Guo Y, Dong S, Li M, Tao Y, Lv J, Liu C. A new model of portal vein thrombosis in rats with cirrhosis induced by partial portal vein ligation plus carbon tetrachloride and intervened with rivaroxaban. BMC Gastroenterol 2024;24(1):161 View Article PubMed/NCBI
  12. Vilaseca M, García-Calderó H, Lafoz E, García-Irigoyen O, Avila MA, Reverter JC, et al. The anticoagulant rivaroxaban lowers portal hypertension in cirrhotic rats mainly by deactivating hepatic stellate cells. Hepatology 2017;65(6):2031-2044 View Article PubMed/NCBI
  13. Klein S, Schierwagen R, Uschner FE, Trebicka J. Mouse and Rat Models of Induction of Hepatic Fibrosis and Assessment of Portal Hypertension. Methods Mol Biol 2017;1627:91-116 View Article PubMed/NCBI
  14. Jamall IS, Finelli VN, Que Hee SS. A simple method to determine nanogram levels of 4-hydroxyproline in biological tissues. Anal Biochem 1981;112(1):70-75 View Article PubMed/NCBI
  15. McConnell MJ, Kostallari E, Ibrahim SH, Iwakiri Y. The evolving role of liver sinusoidal endothelial cells in liver health and disease. Hepatology 2023;78(2):649-669 View Article PubMed/NCBI
  16. Prakash S, Bies J, Hassan M, Mares A, Didia SC. Portal vein thrombosis in cirrhosis: A literature review. Front Med (Lausanne) 2023;10:1134801 View Article PubMed/NCBI
  17. Zhang DQ, Mu YP, Xu Y, Chen JM, Liu P, Liu W. Research Progress in Chinese Medicine Preparations for Promoting Blood Circulation and Removing Blood Stasis for Cirrhotic Patients with Portal Vein Thrombosis Following Splenectomy. Chin J Integr Med 2022;28(9):855-863 View Article PubMed/NCBI
  18. Chen Y, Chen Q, Lu J, Li FH, Tao YY, Liu CH. Effects of Danggui Buxue Decoction () on lipid peroxidation and MMP-2/9 activities of fibrotic liver in rats. Chin J Integr Med 2009;15(6):435-441 View Article PubMed/NCBI
  19. Wu Z, Xiao Y, Wang Y. Portal vein thrombosis in liver cirrhosis: An updated overview. Portal Hypertension & Cirrhosis 2023;2(2):78-91 View Article

About this Article

Cite this article
Guo Y, Dong S, Li M, Tao Y, Lv J, Liu C. Protection against Endothelial Injury Mediates the Anti-thrombotic Effect of Danggui Buxue Decoction in a Rat Model of Cirrhotic Portal Vein Thrombosis. Gastroenterol & Hepatol Res. 2025;7(2):e00001. doi: 10.14218/GHR.2025.00001.
Copy        Export to RIS        Export to EndNote
Article History
Received Revised Accepted Published
June 16, 2025 September 22, 2025 October 31, 2025 December 5, 2025
DOI http://dx.doi.org/10.14218/GHR.2025.00001
  • Gastroenterology & Hepatology Research
  • eISSN 2703-173X
Back to Top

Protection against Endothelial Injury Mediates the Anti-thrombotic Effect of Danggui Buxue Decoction in a Rat Model of Cirrhotic Portal Vein Thrombosis

Yanan Guo, Sisi Dong, Meng Li, Yanyan Tao, Jing Lv, Chenghai Liu
  • Reset Zoom
  • Download TIFF