v
Search
Advanced

Publications > Journals > Journal of Translational Gastroenterology> Article Full Text

  • OPEN ACCESS

Shared Gene Signatures and Key Mechanisms in the Progression from Liver Cirrhosis to Acute-on-chronic Liver Failure

  • Xiaotong Xu1,2,#,
  • Runhuang Yang3,4,#,
  • Haotian Liu3,4,
  • Wenjuan Kang5,
  • Muchen Wu6,
  • Xiuhua Guo3,4,*  and
  • Qinghua Meng1,* 
 Author information 

Abstract

Background and objectives

Chronic liver cirrhosis (LC) and acute-on-chronic liver failure (ACLF) are interconnected hepatic disorders associated with substantial morbidity and mortality. Despite their distinct clinical characteristics, both conditions share common pathogenic pathways that remain inadequately understood. This study aimed to identify shared gene signatures and elucidate underlying molecular mechanisms.

Methods

In this study, we employed Weighted Gene Co-Expression Network Analysis to explore transcriptomic data from the Gene Expression Omnibus for LC and ACLF.

Results

Key co-expression modules enriched with genes involved in glycolysis and gluconeogenesis pathways were identified, implicating metabolic dysfunction as a central feature in both conditions. Furthermore, microRNA analysis revealed that hsa-miR-122 and hsa-miR-194 play pivotal roles in regulating these metabolic pathways, potentially contributing to immune dysregulation.

Conclusions

Our findings indicate that these shared molecular mechanisms are critical in the progression from LC to ACLF, providing novel insights into potential therapeutic targets for mitigating disease severity and improving clinical outcomes.

Keywords

Liver cirrhosis, Acute-on-chronic liver failure, Genes, Gene Regulatory Networks, Carbohydrate metabolism, microRNAs

Introduction

Liver cirrhosis (LC) is a progressive disease caused by long-term exposure to harmful substances, including viral infections, alcohol, and metabolic disorders, leading to extensive liver damage and approximately two million deaths worldwide each year.1–3 Acute-on-chronic liver failure (ACLF) is a critical clinical syndrome that occurs in patients with underlying chronic liver disease. It is characterized by abrupt and severe liver dysfunction, often triggered by various acute factors such as infections and substance abuse.4–6 Due to its high mortality rate, this syndrome is particularly concerning, with approximately 32.8% of patients dying within 28 days and 51.2% within 90 days.7–9 Differences in the definition of ACLF among various academic organizations have contributed to the complexity of effective clinical management,10–12 highlighting the need for a unified framework.13,14

LC remains a significant risk factor for the onset of ACLF, which can occur at any stage of cirrhosis.15–17 The intersection of LC and ACLF is characterized by shared clinical features and common precipitating factors. Viral infections, inflammatory responses, and metabolic disorders play crucial roles in both diseases.18 The pathophysiological mechanisms of LC primarily involve activation of hepatic stellate cells, deposition of extracellular matrix, inflammatory responses, and oxidative stress. The TGF-β/Smad signaling pathway plays a crucial role in the process of liver fibrosis. Recent research has found that cathepsin S, derived from splenic macrophages, is an important molecule in early liver fibrosis. Studies have demonstrated that cathepsin S degrades collagen 18A1 to produce endostatin,19 which directly activates hepatic stellate cells via integrin α5β1, triggering liver fibrosis and exacerbating the hepatic-splenic axis circulation, thereby promoting liver fibrosis progression. Another study explored the genetic architecture of cirrhosis by integrating analyses of both common and rare genetic variations, revealing significant genetic factors that influence the development of cirrhosis. This study identified 36 risk variants associated with cirr.20

Apoptosis and necrosis of liver cells are critical to the pathogenesis of ACLF. The dysregulation of inflammatory responses, abnormal immune system activation, disruption of cellular metabolism, imbalance in coagulation and fibrinolysis systems, increased oxidative stress, and abnormal epigenetic regulation—such as DNA methylation, histone modification, and dysregulation of non-coding RNAs—also contribute to the progressive deterioration of liver function in ACLF. A prospective cohort study conducted in Latin America examined the relationship between genetic ancestry and ACLF and found that, after adjusting for sociodemographic factors and clinical characteristics, Native American ancestry increased the incidence of ACLF.21 Liang Peng et al. identified that the Ser267Phe mutation in the NTCP gene significantly reduces the susceptibility of chronic HBV-infected individuals to ACLF (OR = 0.48, p = 0.007).22 MicroRNAs (miRNAs), small endogenous non-coding RNA molecules, regulate gene silencing and translation inhibition by binding to specific sequences in target messenger RNAs (mRNAs). These miRNAs influence cell survival, proliferation, apoptosis, and inflammatory responses, participating in the occurrence and development of diseases.23 Numerous studies indicate that miRNAs are involved in the regulation of immunity and inflammation,24 both of which play important roles in the development of ACLF. Therefore, regulating miRNA expression may provide a promising therapeutic strategy for liver failure treatment.25

The molecular mechanisms underlying LC and ACLF are multifaceted, involving inflammation, cell death, metabolic disorders, fibrosis, epigenetic changes, and microcirculatory disturbances. A comprehensive understanding of these mechanisms is vital for developing new treatment strategies and preventive measures. However, the complex molecular processes driving the progression from LC to ACLF are not fully understood. In-depth research into the co-pathogenesis of LC and ACLF is essential, as it could reveal potential therapeutic targets and strategies to slow disease progression. To identify key genes involved in the development of LC and ACLF, we employed Weighted Gene Co-expression Network Analysis (WGCNA) to analyze transcriptome datasets related to ACLF and LC from the Gene Expression Omnibus Database. We examined the enrichment of these genes in key biological pathways, uncovering molecular interactions between these two liver diseases. Additionally, we revealed the regulatory role of miRNAs on these key genes. Our goal was to identify potential intervention targets by elucidating the common genetic characteristics and molecular mechanisms shared by patients with LC and ACLF.

Materials and methods

Dataset preparation and data processing

We used the keywords “cirrhosis” and “acute-on-chronic liver failure” to search the Gene Expression Omnibus Database (http://ncbi.nlm.nih.gov/geo ) for gene expression datasets related to LC and ACLF. We obtained gene expression profiles from the GSE142256 database (GPL17586), which includes 14 LC, 17 ACLF, and seven control samples. Similarly, we retrieved data from GSE139602 (GPL13667), comprising 20 LC, eight ACLF, and six healthy samples. Based on a phylogenetic tree analysis, we identified three samples with abnormal clustering results, exhibiting low similarity to similar data points and appearing to be mixed into other disease categories. This situation could affect the accuracy of subsequent research findings. Therefore, we decided to exclude the abnormal sample GSM4223798 from the ACLF group, while GSM4144550 and GSM4144566 were excluded from the control and LC groups, respectively. The screening process and its results are detailed in Figure S1a–d. The PERL programming language (version 5.32.1) was used to map probes to gene symbols based on the annotation files provided for the respective platforms.

Gene co-expression network analysis

To identify modules specifically associated with ACLF and LC, we employed WGCNA analysis (“WGCNA” package version: 1.70-3). First, about 5,000 genes were selected by picking those with the top 25% of variance values. To minimize outliers, we used robust median absolute deviation to capture genes in the first 75% of median absolute deviation values. Next, to eliminate abnormal samples, we applied the “hclust” function. Soft thresholding powers were determined using the “pickSoftThreshold” function, and values of 9 for ACLF and 8 for LC were chosen to satisfy the scale-free topology criterion. The component-wise minimum of the consensus topological overlap matrices was computed, and the topological overlap matrices were used to generate a hierarchical clustering dendrogram, which allowed for the identification of various modules (parameter settings: merge threshold = 0.25, network type = “unsigned”, min module size = 30, deep split = 2). In the final step, the module eigengene was applied to summarize the expression profiles of each module. Correlation analysis between the module eigengene and ACLF or LC was conducted, and modules with high correlation coefficients (Pearson correlation coefficient > 0.4 and p < 0.05) were selected. The “ggvenn” package was used to visualize overlaps between modules associated with ACLF and LC.

Selection and analysis of shared gene set and unique genes in ACLF and LC

Subsequently, we performed functional enrichment analysis using g: Profiler analysis (https://biit.cs.ut.ee/gprofiler/gost ), a conductor for functional enrichment analysis carrying pathways including KEGG, WikiPathways, and Reactome. The enrichment analysis was performed with the following options: organism as Homo sapiens, statistical domain scope covering all known genes, and a significance threshold based on the Benjamini-Hochberg FDR method with a threshold of 0.05. The “ClueGO” app in Cytoscape software (version 3.8.2) was used to visualize the relationship between functional enrichment pathways above, and the most significantly enriched functional regions were obtained by pie charts. To explore potential biological mechanisms, we constructed a protein-protein interaction (PPI) network using STRING, the functional protein association network (https://www.string-db.org ). To identify unique genes in ACLF and LC, the “MCODE” algorithm in Cytoscape software (node score cutoff = 0.2, haircut = true, fluff = false, K-core = 2, and max depth from seed = 100) was applied. Additionally, we used Gene Set Enrichment Analysis (GSEA, http://www.gsea-msigdb.org/gsea/index.jsp ) to gain further insight into biological pathways.

Verification using differentially expressed genes method for ACLF and LC

To verify the results, we used the “limma” package (version 3.54.2) to identify differentially expressed genes (DEGs) between the ACLF or LC groups and the healthy group in the validation cohort (cutoff values: |log2(fold change)| > 0.5, p < 0.05). To confirm whether the results from the validation group were consistent with those in the training group, functional enrichment analysis was performed for both overlapping DEGs and DEGs specific to ACLF and LC.

Common miRNAs in ACLF and LC

miRNAs are small non-coding RNAs approximately 22 bp in length, which play a critical regulatory role in cells. By binding to mRNA, miRNAs induce mRNA degradation or inhibit its translation. After searching the Human MicroRNA Disease Database (HMDD)(http://www.cuilab.cn/hmdd ), we identified literature-supported associations between miRNAs and ACLF as well as LC. We obtained the intersection of miRNAs related to ACLF and LC, which commonly regulate risk mRNAs in both conditions. Additionally, we performed functional enrichment analysis of the selected miRNAs using TAM 2.0.

Establishing the common miRNAs-target genes network

We obtained miRNA-target mRNAs from several databases: the HMDD database, miRTarbase database (https://mirtarbase.cuhk.edu.cn/ ), and ENCORI database (https://starbase.sysu.edu.cn/ ). We then took the intersection of target mRNAs of shared miRNAs and common genes in ACLF and LC to establish the miRNA-mRNA regulatory network using Cytoscape software.

Statistical analyses

All statistical analyses were performed using R software (version 4.1.1). A p-value < 0.05 was considered statistically significant, and all p-values were two-tailed.

Results

Dataset information

We paired 17 ACLF samples and seven controls from GSE142256 with 20 LC samples and six controls from GSE139602 to create the discovery set for the following WGCNA analysis. Additionally, we paired eight ACLF samples and six controls from GSE139602 with 14 LC samples and seven controls from GSE142256 to form the validation cohort for the subsequent DEG analysis. The flowchart of the data analysis is shown in Figure 1. Specific information about the research samples is presented in Table 1, and clinical data are provided in the supplementary materials.

The flowchart of data analysis.
Fig. 1  The flowchart of data analysis.

DEG, differentially expressed gene; LC, liver cirrhosis; ACLF, acute-on-chronic liver failure; GEO, Gene Expression Omnibus Database; MRNA, messenger RNA

Table 1

Summary of sample information for ACLF and LC

IDGSE numberPlatformSamplesDiseaseGroup
1GSE142256GPL1758617 patients and 7 controlsACLFDiscovery cohort
2GSE139602GPL1366720 patients and 6 controlsLCDiscovery cohort
3GSE139602GPL136678 patients and 6 controlsACLFValidation cohort
4GSE142256GPL1758614 patients and 7 controlsLCValidation cohort

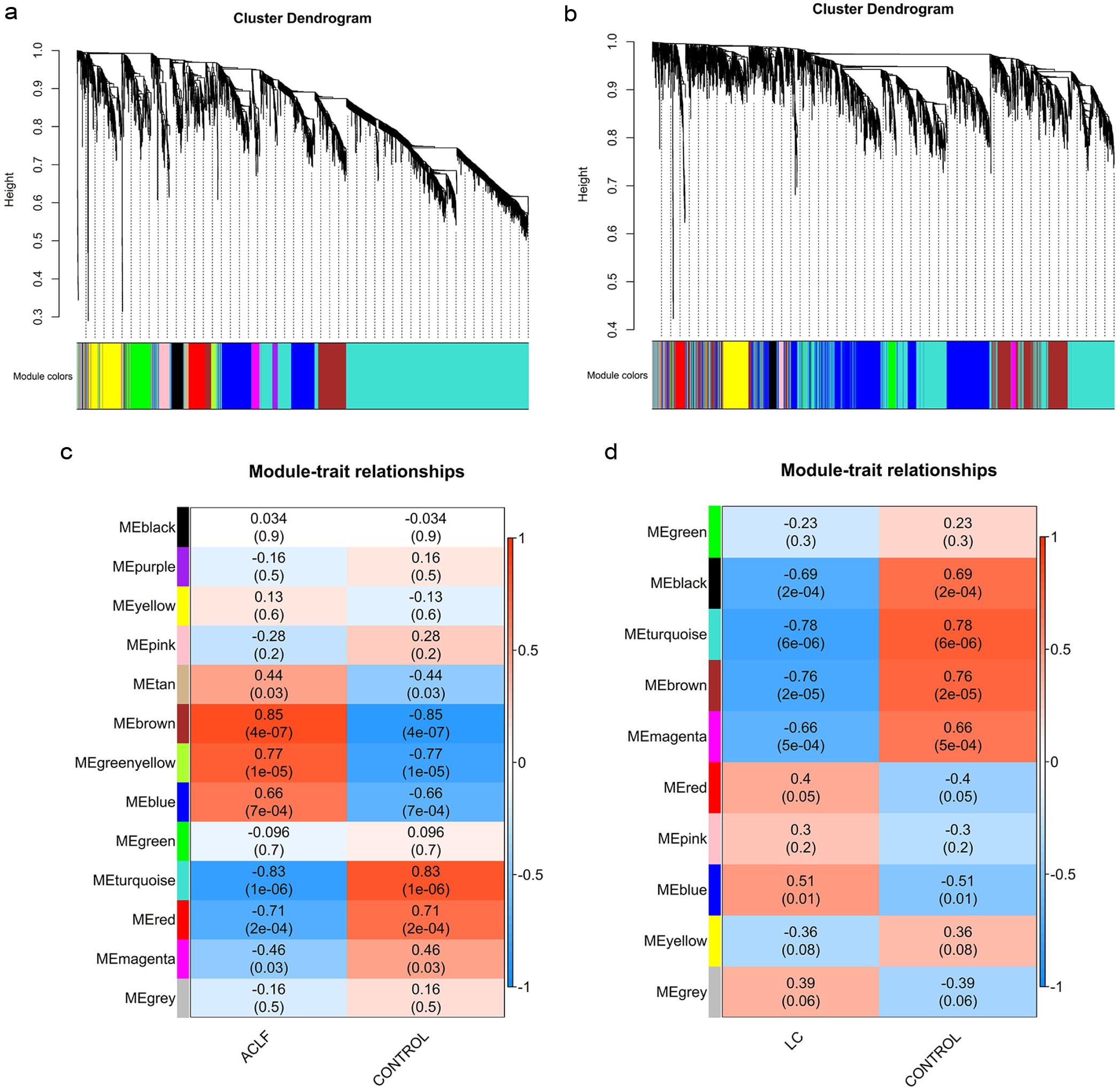
The co-expression modules in ACLF and LC from the training set

In the WGCNA analysis, the soft threshold β was set to 9 for ACLF and 8 for LC. A total of 13 modules were identified in ACLF, each represented by a different color (Fig. 2a). Similarly, consensus WGCNA identified 10 modules in LC (Fig. 2b). The “brown” (r = 0.85, p = 4e-07), “greenyellow” (r = 0.77, p = 1e-05), and “blue” (r = 0.66, p = 7e-04) modules were highly positively correlated with ACLF (Fig. 2c) and were selected as ACLF-related modules, including 274, 49, and 436 genes, respectively (Table S1). The “blue” module (r = 0.51, p = 0.01) (Fig. 2d) was the only module positively correlated with LC, including 1,084 genes (Table S1).

Analysis of co-expression modules.
Fig. 2  Analysis of co-expression modules.

(a) The cluster dendrogram of co-expression mRNAs in ACLF. (b) The cluster dendrogram of co-expression mRNAs in LC. (c) Module-trait correlations in ACLF with correlation coefficient and p-value for each module. (d) Module-trait correlations in LC with correlation coefficient and p-value for each module. ACLF, acute-on-chronic liver failure; LC, liver cirrhosis.

Shared gene signatures in ACLF and LC

We identified the overlapping genes from the modules positively correlated with ACLF and LC, which were termed shared set 1 (SS1) (Fig. 3a). These positively correlated modules are associated with the pathogenesis of both ACLF and LC. By g: Profiler analysis, the main enriched terms of these genes are shown in Table S2. Using the preselected functions of the “ClueGO” app in Cytoscape software, we visualized the enrichment results in Figure 3b. The pie chart in Figure 3c shows that the top enriched functional region was glycolysis/gluconeogenesis, accounting for 31.82% of all functions. This suggests that glycolysis/gluconeogenesis-related pathways are essential in both ACLF and LC. Other enriched terms included the cGMP-PKG signaling pathway, glucagon signaling pathway, selenocompound metabolism, and NOD-like receptor signaling pathway.

Shared gene signatures in ACLF and LC and their functional analysis.
Fig. 3  Shared gene signatures in ACLF and LC and their functional analysis.

(a) Venn diagram displaying the shared genes between the brown, green, yellow, and blue modules of ACLF and the blue module of LC. A represents ACLF; L represents LC. (b) “ClueGO” app visualized the enriched functional terms and the relationships. (c) The pie chart summarizing the enrichment results. ACLF, acute-on-chronic liver failure; LC, liver cirrhosis.

Unique genes in ACLF and LC

The blue module was the only module strongly positively correlated with LC. We constructed a PPI network using STRING and performed “MCODE” analysis. We selected the top three clusters with the highest clustering scores. Cluster 1 included 20 nodes and 202 edges (score = 10.632) (Fig. 4a). GSEA functional enrichment analysis using Molecular Signatures Database v7.4 (hallmark gene sets) indicated that cluster 1 was associated with genes encoding proteins involved in glycolysis and gluconeogenesis (FDR q-value < 0.005), further emphasizing the importance of carbohydrate metabolism in ACLF and LC. Cluster 1 was considered the common gene set for both ACLF and LC. The two other clusters, considered unique to LC, were associated with the following biological processes: genes encoding components of the complement system, genes mediating programmed cell death (apoptosis) through caspase activation, genes involved in epithelial-mesenchymal transition, and genes upregulated in response to hypoxia (FDR q-value < 0.05) (Fig. 4b and Table S3).

Constructing the protein-protein interaction network and performing functional enrichment of clusters by “MCODE” analysis.
Fig. 4  Constructing the protein-protein interaction network and performing functional enrichment of clusters by “MCODE” analysis.

(a) The cluster 1 derived from the blue module in LC. (b) Functional enrichment analysis of the top three clusters by “MCODE” analysis of the LC blue module. (c) The cluster 3 derived from the brown module in ACLF. (d) Functional enrichment analysis of the top three clusters by “MCODE” analysis of the ACLF brown module. GSR, glutathione reductase; ENO1, enolase 1; PKM1, pyruvate kinase M1; LDHA, lactate dehydrogenase A; ACLF, acute-on-chronic liver failure; LC, liver cirrhosis.

For ACLF, the brown module had the most shared genes. GSEA analysis of all brown module genes revealed that it mainly concentrated on genes encoding proteins involved in glycolysis and gluconeogenesis (FDR q-value < 0.001). To explore potential functional genes, we performed PPI network analysis and “MCODE” analysis on the brown module. Cluster 3, with four nodes and 10 edges (score = 3.333), was enriched in genes encoding proteins involved in glycolysis and gluconeogenesis (FDR q-value < 0.001) (Fig. 4c, d and Table S4). Therefore, the cluster 3 of brown module was deemed the common gene set for both ACLF and LC. Additionally, the blue and green-yellow modules were primarily associated with genes upregulated by interleukin (IL)-6 via STAT3, genes involved in the protein secretion pathway, and genes involved in p53 pathways and networks (FDR q-value < 0.05).

Validation by DEG analysis in ACLF and LC

For GSE139602 of ACLF, we identified 2,751 DEGs, including 1,178 upregulated genes and 1,573 downregulated genes. For GSE142256 of LC, we extracted 346 DEGs, consisting of 187 upregulated genes and 159 downregulated genes. By selecting the overlapping DEGs, we found a total of 10 upregulated and 15 downregulated genes present in both GSE139602 and GSE142256, which we termed shared set 2 (SS2) (Fig. 5a, b). Gene Ontology Profiler analysis revealed that SS2 was mainly enriched in glycolysis/gluconeogenesis (55.56%) (Fig. 5c, d and Table S5). In addition, the DEGs unique to ACLF were significantly concentrated in metabolic pathways, carbohydrate metabolism, cytokine signaling in the immune system, and the PI3K-Akt signaling pathway. For the DEGs in LC, the T cell receptor signaling pathway and immunoregulatory interactions between lymphoid and non-lymphoid cells were enriched (Fig. 5e, f). These results demonstrated that the results from the verification group were consistent with those from the training group.

Results of DEG analysis in the validation group.
Fig. 5  Results of DEG analysis in the validation group.

(a) Venn diagram showing upregulated genes in both ACLF and LC based on DEG analysis. (b) Venn diagram displaying downregulated genes in both ACLF and LC. (c) “ClueGO” app in Cytoscape software visualizing the functional enrichment of SS2. (d) Pie chart summarizing the enrichment results. (e, f) The functional enrichment clustering and heatmaps of unique DEGs in ACLF and LC. SS2, shared set 2. ACLF, acute-on-chronic liver failure; LC, liver cirrhosis; DEG, differentially expressed gene.

The joint miRNAs in ACLF and LC

A total of 56 miRNAs were reported to be associated with LC (Table S6), while three miRNAs were linked to ACLF (Table S7) according to the HMDD database. By taking the intersection, we identified three miRNAs (hsa-miR-122, hsa-miR-194-1, and hsa-miR-194-2) as common to both conditions. Functional enrichment analysis using TAM 2.0 indicated that these three miRNAs regulate inflammation, adipogenesis, aging, and circadian rhythm (p < 0.001) (Fig. 6a). Interestingly, unique miRNA analysis showed that hsa-miR-122 is involved in carbohydrate metabolism (p < 0.05), further validating our previous findings and indicating that miRNAs related to the pathogenesis of ACLF and LC can also influence carbohydrate metabolism. Additionally, hsa-miR-122 was enriched in stress response, cholesterol metabolism, and latent virus replication. Meanwhile, miR-194-1 and miR-194-2 were primarily enriched in epithelial-to-mesenchymal transition and cell differentiation (Table S8).

The common microRNAs-shared genes analysis.
Fig. 6  The common microRNAs-shared genes analysis.

(a) The heatmap showed showing the functions of the three microRNAs. The color in the legend represents log2 (p-value). (b)The microRNAs-mRNAs network. The orange triangle represents mRNA, the blue diamond represents co-mRNA, and the red ellipse represents microRNA.

The common miRNAs-share genes network

Through the HMDD, miRTarbase, and ENCORI databases, we predicted a total of 6,236 shared miRNA-targeted mRNAs. Among these, 25 mRNAs from SS1 and SS2 were identified as target mRNAs in the 6,236 miRNA-target interactions. Furthermore, five mRNAs (NFAT5, CAPNS1, ANKRD50, SORT1, RNF125) were found to overlap in SS1 and SS2. Using Cytoscape software, we constructed the miRNA-mRNA network, which included two miRNAs, 25 mRNAs (including five overlapping mRNAs), totaling 27 nodes and 30 edges (Fig. 6b). Since hsa-miR-122 was associated with carbohydrate metabolism, we hypothesized that regulating hsa-miR-122 could alter carbohydrate metabolism in ACLF and LC. The proposed disease association hypothesis is depicted in Figure 7. Carbohydrate metabolism plays a critical role in the pathological transition from liver cirrhosis to ACLF, with specific genes playing key roles in this process. In the context of ACLF, genes encoding components of the complement system are linked to inflammation and liver damage, potentially worsening the disease. Additionally, the imbalance of apoptosis, mediated by caspase-related genes, may accelerate disease progression through programmed cell death. Genes involved in epithelial-mesenchymal transition contribute to liver fibrosis by altering epithelial cell characteristics, while genes upregulated under hypoxic conditions are integral to cellular adaptation and metabolic regulation in response to hypoxia. For liver cirrhosis, genes involved in protein secretion pathways affect liver protein synthesis, and those upregulated by IL-6 via STAT3 are crucial for liver cell proliferation and injury repair. Furthermore, genes in the P53 pathway and network are implicated in liver cell damage, regeneration, and carcinogenesis, highlighting their role in LC development. This intricate network of genetic factors in carbohydrate metabolism underscores the molecular mechanisms underlying the progression of liver diseases and offers potential therapeutic targets.

The disease association hypothesis route.
Fig. 7  The disease association hypothesis route.

Carbohydrate metabolism plays a major role in the hypothesis route between LC and ACLF. Genes mediating programmed cell death (apoptosis) via caspase activation, encoding components of the complement system, defining epithelial-mesenchymal transition, and upregulated in response to hypoxia were critical in ACLF. Genes involved in protein secretion pathway, upregulated by IL-6 through STAT3, and those within p53 pathways and networks, along with genes related to carbohydrate metabolism, form a complex network of interactions. ACLF, acute-on-chronic liver failure; LC, liver cirrhosis.

Discussion

This study elucidated the shared gene signatures and molecular mechanisms between LC and ACLF through an integrative analysis of transcriptomic data. We found that the common gene set in LC and ACLF involves liver cell damage repair, oxidative stress response, and fibrosis processes. The shared expression of these gene sets suggests that, although the clinical courses and outcomes of the two diseases may differ, they share similarities in the fundamental mechanisms of liver injury and repair. The gene set involved in the oxidative stress response may contribute to liver cell damage in both diseases, while the activation of fibrosis-related gene sets may reflect the common pathological basis of liver fibrosis. The unique gene set in cirrhosis is mainly associated with extracellular matrix remodeling and hepatocyte apoptosis. Activation of these gene sets may promote structural changes and functional loss of liver tissue in cirrhosis, leading to liver cirrhosis and functional failure. The abnormal expression of the extracellular matrix remodeling gene set may exacerbate the fibrosis process, while the activation of the hepatocyte apoptosis gene set may accelerate hepatocyte loss. In ACLF, the unique gene set is primarily associated with acute inflammatory response, immune cell activation, and liver cell regeneration failure. The abnormal expression of these gene sets may trigger acute injury events in ACLF, such as severe inflammatory responses and immune-mediated liver cell damage, ultimately leading to a sharp decline in liver function. In particular, the abnormal activation of immune cell gene sets may indicate the immune system’s damaging effect on liver cells in ACLF.

Using WGCNA, we identified key modules significantly associated with both conditions, with a particular focus on metabolic pathways such as glycolysis and gluconeogenesis. Additionally, we identified three miRNAs—hsa-miR-122, hsa-miR-194-1, and hsa-miR-194-2—that regulate genes involved in inflammation and carbohydrate metabolism, suggesting their potential as therapeutic targets.

The identification of hsa-miR-122 and hsa-miR-194 is a crucial aspect of our findings. These miRNAs are central regulators of liver metabolism and inflammation, both of which are significantly disrupted in LC and ACLF. Previous studies have shown that miR-122, one of the most abundant miRNAs in the liver, plays a pivotal role in lipid and amino acid metabolism, and its expression is inversely correlated with liver fibrosis severity.26–28 miR-194 is also a recognized marker for liver diseases, including hepatocellular carcinoma.29 Moreover, the expression levels of miR-122 and miR-194 inversely correlate with age in patients with chronic hepatitis B and HBV-associated ACLF, suggesting their potential involvement in age-related liver dysfunction. These miRNAs emerge as potential therapeutic targets given their central role in regulating both metabolic and inflammatory pathways in the liver.

Metabolic dysregulation is a key driver of disease progression in LC and ACLF,30,31 and our analysis indicates that miR-122 and miR-194 are closely involved in these processes. Glucose metabolism disorders, particularly gluconeogenesis, play a critical role in ACLF disease progression.32 Liver diseases severely impair glucose metabolism, inducing a state similar to accelerated starvation. During fasting, gluconeogenesis accounts for approximately half of hepatic glucose production, while glycolysis converts glucose into pyruvate. This pyruvate then feeds into the tricarboxylic acid cycle for ATP generation. In the early stages of cirrhosis, a compensatory shift from oxidative phosphorylation to glycolysis occurs to meet energy demands, but this adaptive mechanism becomes progressively ineffective as cirrhosis advances.33 Dysregulation of miR-122 and miR-194 likely disrupts these metabolic pathways, exacerbating energy deficits and contributing to disease progression. Furthermore, evidence suggests that shifting from fatty acid oxidation to glycolysis may improve aberrant energy metabolism in patients with ACLF.34 Therefore, these miRNAs play an integral role in regulating the metabolic pathways crucial to the progression from LC to ACLF.

Immune response dysfunction, including excessive activation or inhibition of immune responses, is another critical factor. This imbalance may impair the immune system’s ability to recognize and eliminate pathogens, making it difficult for the body to combat infections, which can lead to disease worsening. It can also cause the immune system to mistakenly attack the body’s normal tissues, resulting in chronic inflammation. In ACLF patients, immune exhaustion and excessive inflammatory responses are prominent, highlighting the importance of immune dysregulation and inflammation in the progression from LC to ACLF.35,36 miR-122 and miR-194 play a significant role in modulating immune function. Consistent with our findings, immune biomarkers such as IL-9, IL-10, and MIP-3α have been shown to predict short-term mortality in ACLF with high accuracy.37–40 Additionally, the involvement of T cells in hepatic necrosis and the altered proportions of regulatory and effector T cells in ACLF, compared to healthy individuals, further emphasize the role of immune dysregulation.41,42 Notably, CXCR5+ CD4+ T cell subsets have been linked to immune dysfunction in chronic hepatitis B-associated LC.41 Continuous and distinct perturbations in innate immune cells also contribute to disease pathogenesis.42

Systemic inflammation is a pivotal factor driving the transition from compensated to decompensated cirrhosis, ultimately culminating in ACLF, which represents the extreme state of systemic inflammation.43,44 In the context of LC and ACLF, a persistent inflammatory state can result in heightened liver cell damage, apoptosis, and fibrosis. miR-122 and miR-194 play roles in inflammatory responses by targeting inflammation-related genes such as tumor necrosis factor alpha and IL-6. Abnormal expression of these miRNAs may lead to the overproduction of inflammatory mediators, which, in turn, activate hepatic stellate cells and immune cells, fueling a vicious cycle of liver inflammation and fibrosis. Inflammation is energetically demanding. Under conditions of persistent severe inflammation, a substantial amount of ATP is required for the synthesis of both pro- and anti-inflammatory mediators as well as acute-phase proteins.45 Activated immune cells predominantly rely on glycolysis to meet these elevated energy demands. Moreover, glycolytic metabolites are crucial for nucleotide and RNA synthesis, which are essential for mounting an effective inflammatory response.46 It is highly likely that dysregulated expression of miR-122 and miR-194 disrupts these processes, leading to impaired immune function and exacerbating systemic inflammation.

Our randomized controlled trial, which investigated the effects of carbohydrate-containing late-evening snacks on patients with ACLF, revealed a significant increase in carbohydrate oxidation and concomitant reductions in fat oxidation.47 Dysregulated lipid metabolism was also apparent during the progression of ACLF.48 Additionally, in a previous bioinformatics analysis study, researchers identified significant alterations in 10 hub genes and two miRNAs in ACLF.49 These clinical findings align with our mechanistic insights, suggesting that altered metabolic and immune pathways, potentially regulated by miR-122 and miR-194, have a substantial impact on patient outcomes. Dysregulation of lipid and carbohydrate metabolism, driven by these miRNAs and other factors, likely contributes to the severity and progression of ACLF.

The key roles of miR-122 and miR-194 in regulating liver metabolism and immune pathways suggest that they may become new targets for treating ACLF. Further exploration of the regulatory mechanisms of these miRNAs in ACLF will contribute to the development of therapeutic strategies aimed at restoring glucose metabolism and reducing inflammatory responses, thereby providing new ideas and methods for improving patient prognosis. Future research should focus on the clinical validation of these miRNAs as potential biomarkers and therapeutic approaches, as well as the development and testing of related drugs.

Despite these valuable insights, our research has certain limitations. Firstly, the small sample size used in this study may have affected the generalizability of our results, meaning the observed associations may not represent a wider population. Secondly, we did not further analyze the clinical data, and clinical variables such as patient age, gender, comorbidities, and treatment history can all affect the gene expression profile. Therefore, we cannot rule out these factors as confounding variables, which may impact the reliability and effectiveness of our gene expression results. To address these limitations, future research should include larger and more diverse patient cohorts to improve the statistical power and external validity of the results. Additionally, thorough analysis of clinical data should be conducted to control for potential confounding factors and better understand the background of gene expression changes. Finally, in vivo and in vitro experiments are crucial for elucidating the exact role of key miRNAs in glucose metabolism and confirming their potential as therapeutic targets or biomarkers.

Conclusions

Our transcriptomic analysis has uncovered a potential pathogenic association between glucose metabolism and both ACLF and LC. This association is mediated by miR-122 and miR-194, along with their corresponding signaling pathways. These findings highlight novel therapeutic targets that warrant further in-depth exploration.

Supporting information

Supplementary material for this article is available at https://doi.org/10.14218/JTG.2024.00047 .

Fig. S1

The screening process and results (a–d).

(JPG)

Table S1

The genes of the chosen Co-Expression Modules in ACLF and LC

(XLSX)

Table S2

Main enrichment pathways obtained through g:Profiler analysis.

(XLSX)

Table S3

Functional enrichment analysis of the top 3 clusters by “MCODE” analysis of LC blue module.

(XLSX)

Table S4

Functional enrichment analysis of the top 3 clusters by “MCODE” analysis of ACLF brown module.

(XLSX)

Table S5

SS2 mainly functional enrichment outcomes.

(XLSX)

Table S6

MicroRNAs associated with LC have been reported.

(XLSX)

Table S7

MicroRNAs associated with ACLF have been reported.

(XLSX)

Table S8

Functional enrichment of the joint microRNAs.

(XLSX)

Declarations

Acknowledgement

We would like to thank the research groups of GSE142256, GSE139602, HMDD database, miRTarbase database and ENCORI database for providing data for this collection.

Ethical statement

The data for this study were obtained and analyzed from public databases. The ethical approval and informed consent were waived. The study was conducted in accordance with the principles of the Declaration of Helsinki (as revised in 2024).

Data sharing statement

The dataset used in this study is publicly available and can be obtained from the corresponding author upon reasonable request.

Funding

No funding was supported.

Conflict of interest

The authors declare that the research was conducted in the absence of any commercial or financial relationships that could be construed as a potential conflict of interest.

Authors’ contributions

Contributed to study concept and design (XX, RY, WK, XG, QM), data analysis (XX, RY, HL, WK, MW), drafting and revision of the manuscript (XX, RY), and critical revision of the manuscript (QM, XG). All authors have approved the final version and publication of the manuscript.

References

  1. GBD 2017 Cirrhosis Collaborators. The global, regional, and national burden of cirrhosis by cause in 195 countries and territories, 1990-2017: a systematic analysis for the Global Burden of Disease Study 2017. Lancet Gastroenterol Hepatol 2020;5(3):245-266 View Article PubMed/NCBI
  2. Moon AM, Singal AG, Tapper EB. Contemporary Epidemiology of Chronic Liver Disease and Cirrhosis. Clin Gastroenterol Hepatol 2020;18(12):2650-2666 View Article PubMed/NCBI
  3. Huang DQ, Terrault NA, Tacke F, Gluud LL, Arrese M, Bugianesi E, et al. Global epidemiology of cirrhosis - aetiology, trends and predictions. Nat Rev Gastroenterol Hepatol 2023;20(6):388-398 View Article PubMed/NCBI
  4. Zaccherini G, Weiss E, Moreau R. Acute-on-chronic liver failure: Definitions, pathophysiology and principles of treatment. JHEP Rep 2021;3(1):100176 View Article PubMed/NCBI
  5. Schulz M, Trebicka J. Acute-on-chronic liver failure: a global disease. Gut 2022;71(1):5-6 View Article PubMed/NCBI
  6. Br VK, Sarin SK. Acute-on-chronic liver failure: Terminology, mechanisms and management. Clin Mol Hepatol 2023;29(3):670-689 View Article PubMed/NCBI
  7. Xiao L, Chen J, Zhao S, Zhoudi W, He K, Qian X, et al. The 90-Day Survival Threshold: A Pivotal Determinant of Long-Term Prognosis in HBV-ACLF Patients - Insights from a Prospective Longitudinal Cohort Study. Adv Sci (Weinh) 2024;11(16):e2304381 View Article PubMed/NCBI
  8. Sarin SK, Choudhury A, Sharma MK, Maiwall R, Al Mahtab M, Rahman S, et al. Acute-on-chronic liver failure: consensus recommendations of the Asian Pacific association for the study of the liver (APASL): an update. Hepatol Int 2019;13(4):353-390 View Article PubMed/NCBI
  9. Arroyo V, Moreau R, Jalan R. Acute-on-Chronic Liver Failure. N Engl J Med 2020;382(22):2137-2145 View Article PubMed/NCBI
  10. Mezzano G, Juanola A, Cardenas A, Mezey E, Hamilton JP, Pose E, et al. Global burden of disease: acute-on-chronic liver failure, a systematic review and meta-analysis. Gut 2022;71(1):148-155 View Article PubMed/NCBI
  11. Bai CZ, Ren J, Zhang X, Hu YY, Wang XP, Tang XW, et al. Global acute-on-chronic liver failure trends during 2012-2022: A bibliometric study. Heliyon 2024;10(3):e25791 View Article PubMed/NCBI
  12. Engelmann C, Berg T. Clinical practice guidelines for acute-on-chronic liver failure: are we ready for reaching global consensus?. Hepatobiliary Surg Nutr 2023;12(2):239-243 View Article PubMed/NCBI
  13. Gülcicegi DE, Goeser T, Kasper P. Prognostic assessment of liver cirrhosis and its complications: current concepts and future perspectives. Front Med (Lausanne) 2023;10:1268102 View Article PubMed/NCBI
  14. Xu M, Chen Y, Artru F. Acute decompensation of cirrhosis versus acute-on-chronic liver failure: What are the clinical implications?. United European Gastroenterol J 2024;12(2):194-202 View Article PubMed/NCBI
  15. Tapper EB, Ufere NN, Huang DQ, Loomba R. Review article: current and emerging therapies for the management of cirrhosis and its complications. Aliment Pharmacol Ther 2022;55(9):1099-1115 View Article PubMed/NCBI
  16. Saeidinejad M, Elshabrawi A, Sriphoosanaphan S, Andreola F, Mehta G, Agarwal B, et al. Novel Therapeutic Approaches in Treatment of Acute-on-Chronic Liver Failure. Semin Liver Dis 2023;43(4):429-445 View Article PubMed/NCBI
  17. Acute-on-chronic liver failure in cirrhosis. Nat Rev Dis Primers 2016;2:16042 View Article PubMed/NCBI
  18. Ngu NLY, Flanagan E, Bell S, Le ST. Acute-on-chronic liver failure: Controversies and consensus. World J Gastroenterol 2023;29(2):232-240 View Article PubMed/NCBI
  19. Zuo T, Xie Q, Liu J, Yang J, Shi J, Kong D, et al. Macrophage-Derived Cathepsin S Remodels the Extracellular Matrix to Promote Liver Fibrogenesis. Gastroenterology 2023;165(3):746-761.e16 View Article PubMed/NCBI
  20. Ghouse J, Sveinbjörnsson G, Vujkovic M, Seidelin AS, Gellert-Kristensen H, Ahlberg G, et al. Integrative common and rare variant analyses provide insights into the genetic architecture of liver cirrhosis. Nat Genet 2024;56(5):827-837 View Article PubMed/NCBI
  21. Farias AQ, Curto Vilalta A, Momoyo Zitelli P, Pereira G, Goncalves LL, Torre A, et al. Genetic Ancestry, Race, and Severity of Acutely Decompensated Cirrhosis in Latin America. Gastroenterology 2023;165(3):696-716 View Article PubMed/NCBI
  22. Peng L, Zhao Q, Li Q, Li M, Li C, Xu T, et al. The p.Ser267Phe variant in SLC10A1 is associated with resistance to chronic hepatitis B. Hepatology 2015;61(4):1251-1260 View Article PubMed/NCBI
  23. Vishnoi A, Rani S. MiRNA Biogenesis and Regulation of Diseases: An Overview. Methods Mol Biol 2017;1509:1-10 View Article PubMed/NCBI
  24. Nejad C, Stunden HJ, Gantier MP. A guide to miRNAs in inflammation and innate immune responses. FEBS J 2018;285(20):3695-3716 View Article PubMed/NCBI
  25. Tao YC, Wang YH, Wang ML, Jiang W, Wu DB, Chen EQ, et al. Upregulation of microRNA-125b-5p alleviates acute liver failure by regulating the Keap1/Nrf2/HO-1 pathway. Front Immunol 2022;13:988668 View Article PubMed/NCBI
  26. Long JK, Dai W, Zheng YW, Zhao SP. miR-122 promotes hepatic lipogenesis via inhibiting the LKB1/AMPK pathway by targeting Sirt1 in non-alcoholic fatty liver disease. Mol Med 2019;25(1):26 View Article PubMed/NCBI
  27. Sengupta D, Cassel T, Teng KY, Aljuhani M, Chowdhary VK, Hu P, et al. Regulation of hepatic glutamine metabolism by miR-122. Mol Metab 2020;34:174-186 View Article PubMed/NCBI
  28. Halász T, Horváth G, Pár G, Werling K, Kiss A, Schaff Z, et al. miR-122 negatively correlates with liver fibrosis as detected by histology and FibroScan. World J Gastroenterol 2015;21(25):7814-7823 View Article PubMed/NCBI
  29. Ran RZ, Chen J, Cui LJ, Lin XL, Fan MM, Cong ZZ, et al. miR-194 inhibits liver cancer stem cell expansion by regulating RAC1 pathway. Exp Cell Res 2019;378(1):66-75 View Article PubMed/NCBI
  30. Liu G, Wang X, Fan X, Luo X. Metabolomics profiles in acute-on-chronic liver failure: Unveiling pathogenesis and predicting progression. Front Pharmacol 2022;13:953297 View Article PubMed/NCBI
  31. Liang X, Li P, Jiang J, Xin J, Luo J, Li J, et al. Transcriptomics unveils immune metabolic disruption and a novel biomarker of mortality in patients with HBV-related acute-on-chronic liver failure. JHEP Rep 2023;5(9):100848 View Article PubMed/NCBI
  32. Wu M, Wu J, Liu K, Jiang M, Xie F, Yin X, et al. LONP1 ameliorates liver injury and improves gluconeogenesis dysfunction in acute-on-chronic liver failure. Chin Med J (Engl) 2024;137(2):190-199 View Article PubMed/NCBI
  33. Nishikawa T, Bellance N, Damm A, Bing H, Zhu Z, Handa K, et al. A switch in the source of ATP production and a loss in capacity to perform glycolysis are hallmarks of hepatocyte failure in advance liver disease. J Hepatol 2014;60(6):1203-1211 View Article PubMed/NCBI
  34. Yu Z, Li J, Ren Z, Sun R, Zhou Y, Zhang Q, et al. Switching from Fatty Acid Oxidation to Glycolysis Improves the Outcome of Acute-On-Chronic Liver Failure. Adv Sci (Weinh) 2020;7(7):1902996 View Article PubMed/NCBI
  35. Qiang R, Liu XZ, Xu JC. The Immune Pathogenesis of Acute-On-Chronic Liver Failure and the Danger Hypothesis. Front Immunol 2022;13:935160 View Article PubMed/NCBI
  36. Dąbrowska A, Wilczyński B, Mastalerz J, Kucharczyk J, Kulbacka J, Szewczyk A, Rembiałkowska N. The Impact of Liver Failure on the Immune System. Int J Mol Sci 2024;25(17):9522 View Article PubMed/NCBI
  37. Zhang L, Hu J, Gou C, Jin H, Zhang C, Liu Y, et al. Serum Interleukins as Potential Prognostic Biomarkers in HBV-Related Acute-on-Chronic Liver Failure. Mediators Inflamm 2022;2022:7794890 View Article PubMed/NCBI
  38. Hassan HM, Cai Q, Liang X, Xin J, Ren K, Jiang J, et al. Transcriptomics reveals immune-metabolism disorder in acute-on-chronic liver failure in rats. Life Sci Alliance 2022;5(3):e202101189 View Article PubMed/NCBI
  39. Xin J, Ding W, Hao S, Chen X, Zhang J, Jiang L, et al. Serum macrophage inflammatory protein 3α levels predict the severity of HBV-related acute-on-chronic liver failure. Gut 2016;65(2):355-357 View Article PubMed/NCBI
  40. Yu X, Zheng Y, Deng Y, Li J, Guo R, Su M, et al. Serum Interleukin (IL)-9 and IL-10, but not T-Helper 9 (Th9) Cells, are Associated With Survival of Patients With Acute-on-Chronic Hepatitis B Liver Failure. Medicine (Baltimore) 2016;95(16):e3405 View Article PubMed/NCBI
  41. Zhao S, Xu W, Xie YX, Chen WW, Zhao M. CXCR5(+) CD4(+) T cell subsets and their relationship to immune dysfunction in chronic hepatitis B-associated liver cirrhosis. J Gastroenterol Hepatol 2020;35(4):689-695 View Article PubMed/NCBI
  42. Bernsmeier C, van der Merwe S, Périanin A. Innate immune cells in cirrhosis. J Hepatol 2020;73(1):186-201 View Article PubMed/NCBI
  43. Sarin SK, Choudhury A. Acute-on-chronic liver failure: terminology, mechanisms and management. Nat Rev Gastroenterol Hepatol 2016;13(3):131-149 View Article PubMed/NCBI
  44. Wang S, Zhu H, Pan L, Zhang M, Wan X, Xu H, et al. Systemic inflammatory regulators and risk of acute-on-chronic liver failure: A bidirectional mendelian-randomization study. Front Cell Dev Biol 2023;11:1125233 View Article PubMed/NCBI
  45. Bresnahan KA, Tanumihardjo SA. Undernutrition, the acute phase response to infection, and its effects on micronutrient status indicators. Adv Nutr 2014;5(6):702-11 View Article PubMed/NCBI
  46. Jalan R, D’Amico G, Trebicka J, Moreau R, Angeli P, Arroyo V. New clinical and pathophysiological perspectives defining the trajectory of cirrhosis. J Hepatol 2021;75(Suppl 1):S14-S26 View Article PubMed/NCBI
  47. Hou W, Li J, Lu J, Wang JH, Zhang FY, Yu HW, et al. Effect of a carbohydrate-containing late-evening snack on energy metabolism and fasting substrate utilization in adults with acute-on-chronic liver failure due to Hepatitis B. Eur J Clin Nutr 2013;67(12):1251-1256 View Article PubMed/NCBI
  48. Li J, Liang X, Jiang J, Yang L, Xin J, Shi D, et al. PBMC transcriptomics identifies immune-metabolism disorder during the development of HBV-ACLF. Gut 2022;71(1):163-175 View Article PubMed/NCBI
  49. Liang J, Wei X, Hou W, Wang H, Zhang Q, Gao Y, et al. Bioinformatics analyses of potential ACLF biological mechanisms and identification of immune-related hub genes and vital miRNAs. Sci Rep 2022;12(1):14052 View Article PubMed/NCBI

About this Article

Cite this article
Xu X, Yang R, Liu H, Kang W, Wu M, Guo X, et al. Shared Gene Signatures and Key Mechanisms in the Progression from Liver Cirrhosis to Acute-on-chronic Liver Failure. J Transl Gastroenterol. 2025;3(3):124-135. doi: 10.14218/JTG.2024.00047.
Copy        Export to RIS        Export to EndNote
Article History
Received Revised Accepted Published
December 13, 2024 March 2, 2025 March 18, 2025 June 9, 2025
DOI http://dx.doi.org/10.14218/JTG.2024.00047
  • Journal of Translational Gastroenterology
  • eISSN 2994-8754
Back to Top

Shared Gene Signatures and Key Mechanisms in the Progression from Liver Cirrhosis to Acute-on-chronic Liver Failure

Xiaotong Xu, Runhuang Yang, Haotian Liu, Wenjuan Kang, Muchen Wu, Xiuhua Guo, Qinghua Meng
  • Reset Zoom
  • Download TIFF