v
Search
Advanced

Publications > Journals > Gene Expression> Article Full Text

  • OPEN ACCESS

Perturbations in Redox Status, Biochemical Indices, and Expression of XBP1s and NOX4 in the Liver of Channa Punctatus Following Exposure to Mancozeb

  • Adeel Ahmad Khan,
  • Shikha Dwivedi,
  • Shefalee Singh,
  • Manoj Kumar and
  • Sunil P. Trivedi* 
 Author information 

Abstract

Background and objectives

Due to the increased demand for food for the growing population, pesticides are widely used to control diseases and boost productivity. This study was designed to evaluate the toxic effects of the fungicide, Mancozeb (MZ), in the liver of the fish strain Channa punctatus.

Methods

Fifty-four healthy C. punctatus fish (24 ± 4.0 g, 11.0 ± 2.0 cm) were divided into three groups (n = 18 per group): control, T1 (20% of 96 h-LC50 – 2.068 mg/L) and T2 (40% of 96 h-LC50 − 4.136 mg/L). Reactive oxygen species, redox imbalance, and liver biomarkers were measured after 20, 40, and 60 d of MZ exposure. Transcriptional profiling of XBP1s and NOX4 genes was performed after 60 d.

Results

There were significant (p < 0.05) increases in reactive oxygen species induction, oxidative stress biomarkers (lactate dehydrogenase enzyme activity, glutathione peroxidase, superoxide dismutase and catalase), and liver biomarkers (alanine transaminase, aspartate transaminase, alkaline phosphatase, and total bilirubin) after 20, 40, and 60 d of MZ exposure. However, there were significant (p < 0.05) decreases in superoxide dismutase and catalase after 40 d. There was a significant (p < 0.05) upregulation in XBP1s (5.1-fold) and NOX4 (3.3-fold) gene expression in the T2 group after 60 d. These results collectively evinces the inflammatory response triggered by MZ. It may serve as early bio-indicators of endoplasmic reticulum stress and in prevention and treatment of liver diseases.

Conclusions

The present study established that MZ is an oxidative stress inducer that may lead to liver diseases like liver steatohepatitis, non-alcoholic fatty liver disease, and non-alcoholic liver steatohepatitis. Further studies are required to elucidate the different mechanisms and signaling pathways that can minimize liver injury.

Keywords

Mancozeb, Liver injury, Oxidative stress, XBP1s, NOX4

Introduction

The fungicide Mancozeb (MZ) has wide applications in agricultural and non-agricultural sectors. MZ is a chelate of manganese and zinc cations along with ethylene bis-dithiocarbamates.1 It is widely used in controlling fungal diseases in crops. The Fungicide Resistance Action Committee has placed this fungicide in category M, a multi-site action fungicide.2 MZ is effective against a wide range of fungal types and is thus used for multiple agricultural purposes.3 The broad acceptance of MZ over other commercially available pesticides is not astonishing due to its low acute toxicity and broad spectrum action. The half-life of MZ is only 1 to 2 days, so it does not remain in the soil for an extended period. MZ is also photolabile and has low solubility in water. In addition to its agricultural activities, MZ has also been used as a vulcanizer and accelerator in the rubber industry, a slimicide in water coolant systems, and a metal scavenger in sewage treatment plants.4 With its common use, it is important to understand if MZ has any toxicity.

The metabolites or breakdown products of MZ, including ethylene thiourea (ETU), ethylene bisisothiocyanate sulfide, and ethylene bisisothiocyanate, are formed when MZ is exposed to sunlight. These metabolites have a high water solubility and are not easily degradable. ETU is the primary metabolite of MZ and with a half-life of 1 to 2 weeks. ETU can harm the soil as well as aquatic flora and fauna. A previous study reported that decomposition of MZ resulted in high concentrations of manganese in the brains of the fish, Cyprinus carpio.5 High amounts of manganese and lower levels of ETU were detected in the soil used for banana production in tropical Mexico; while these ratios of manganese and ETU were reversed in the sub-surface and surface waters.6 Due to its breakdown into ETU, MZ is classified as a probable carcinogen B2 by the United States Environmental Protection Agency.7 MZ is a teratogen, neurotoxin, disruptor of redox equilibrium, developmental and reproductive inhibitor, and carcinogen.8 MZ can enter water bodies through surface run-off and agricultural waste disposal, thus contaminating these water bodies and killing or harming non-target organisms. Moreover, MZ is capable of instigating morphological abnormalities such as body axis distortion, DNA damage, cell death, and changes in behavioral patterns during zebrafish development.9

Interestingly, even though MZ is widely used as a fungicide globally and has known toxic effects on many organisms, it had not been considered a toxic substance either by the United States Environmental Protection Agency or the Agency for Toxic Substances and Disease Registry until recently. Although pesticides have been shown to be effective in controlling food inflation and increasing crop yield, the agents can harm non-target organisms, too. This has drawn the attention of environmentalists and scientists. Certain pesticides have been banned or discontinued due to bioaccumulation in tissues or their lethality to non-target organisms. The exhaustive use of these chemicals exerted ill effects on the environment affecting terrestrial and aquatic life, disrupting the ecological balance, and thus are considered a potential threat to the ecosystem. In this study, we focused on the toxic effects of MZ specifically in the liver of C. punctatus. Since the liver plays a pivotal role in detoxification, biotransformation, and removal of xenobiotics, we chose to investigate MZ-induced liver toxicity. MZ is a known hepatotoxic agent and has the potential to cause liver diseases such as liver steatosis, non-alcoholic fatty liver disease, and non-alcoholic liver steatohepatitis (NALS).8,10–12 It has been reported that MZ can accumulate in human tissues, too, especially among farmers who use MZ in their fields.13 Moreover, there have been reports of MZ accumulation in food sources, such as in vegetable crops.14,15

We chose to study MZ toxicity in C. punctatus because this fish is widely distributed and consumed in the South-Asian region. It is a bottom feeder, air-breathing fish, with yearlong availability, and is sensitive to changes in its environment.16 The government of India also promotes the commercial production of murrel fishes (https://dst.gov.in/sites/default/files/Murrel.PDF ). We assessed the effects of sublethal concentrations of MZ in the liver of C. punctatus by measuring biomarkers of oxidative stress [superoxide dismutase (SOD), catalase (CAT), glutathione peroxidase (GPx), and lactate dehydrogenase (LDH) activity], liver injury [alkaline phosphatase (ALP), aspartate transaminase (AST), alanine transaminase (ALT), and total bilirubin (TB), along with reactive oxygen species (ROS) induction], and transcriptional profiling [spliced X-box binding protein (XBP1s) and NADPH Oxidase 4 (NOX4)].

Materials and methods

Test chemical

The test chemical, Mancozeb- 75% (Wettable powder) with the trade name Lumineb was bought from a local dealer at Daliganj, Lucknow, India. The fungicide Lumineb was manufactured and traded by Monsoon Agrochemicals Pvt. Ltd. at Azad Nagar, New Delhi- 110033 with a batch number (M0152/031). All other chemicals used in the experimental study were of analytical grade.

Animal model and acclimatization

C. punctatus (24 ± 4.0 g, 11.0 ± 2.0 cm) were hand-netted from the outskirts of Lucknow (longitude 26.87° and latitude 80.89°), India, and transported to the lab in wide-mouthed plastic tubs. They were given a prophylactic treatment of 0.05% KMnO4 solution to cure skin fungal disease, if any. After the treatment, they were washed in bulk with running tap water and transferred to 1000 L aquaria prefilled with 15 d aged tap water for acclimatization. The aquaria water was checked for necessary water parameters: total dissolved solids (184.56 ± 3.8 mg/L), hardness (186.8 ± 3.50 CaCO3 mg/L), dissolved oxygen (6.9 ± 0.4 mg/L), temperature (T) (25.5 ± 2.0°C), and pH (7.2 ± 0.2).17 During the acclimatization period, the fish were fed twice a day at 8:00 am and 6:00 pm with food pellets manufactured by Perfect Companion Group Ltd., Thailand, at a rate of 2% of the fish weight.18 Feeding was stopped a day before the start of the toxicological study.19

Experimental setup

Calculation of 96 h-LC50 of Mancozeb

The median lethal concentration until 96 h (96 h-LC50) for MZ was calculated by uniform bioassays. To find the major toxicity range, six fish were placed in each aquarium with six different concentrations of MZ: 40.0, 35.0, 30.0, 25.0, 20.0, and 15.0 mg/L for 96 h. There was 100% mortality in all the aforementioned concentrations, and the toxicity range was predicted to be below 15 mg/L. To determine the definitive concentration, six fish were released in each glass aquarium that had MZ concentrations below 15.0 mg/L (13.5, 12.0, 10.5, 9.0, 7.5, 6.0, 4.5, 3.0, and 1.5 mg/L). Mortality in every aquarium was recorded at a regular interval of 24 h. Based on the mortality, the 96 h-LC50 was determined using the ‘Trimmed Spearman-Karber’ method to be 10.34 mg/L.20

Experimental layout

After acclimatization, 54 healthy fish were assigned to three groups: the first group was designated as the control (C), the other two were designated as the treatment groups: T1 as 20% of 96 h-LC50 (2.068 mg/L) and T2 as 40% of 96 h-LC50 (4.136 mg/L) of MZ. The study was conducted in triplicate (6 fish per group × three experiments; a total of 18 fish per group). The water in the treatment groups was completely replaced twice a week to remove excretory waste. Upon completion of the exposure period, two fish were selected in an unbiased manner from each group and anesthetized with MS222 (0.3 g/L).21 Blood was isolated through heart puncture using a 1 mL sterile hypodermic syringe manufactured by Nipro (lot no. 20L01K88). Blood was collected in ethylene diamine tetra acetic acid coated vials and kept at −20°C for further biochemical examination and ROS estimation. Livers were harvested from the fish to examine fluctuations in oxidative stress parameters such as SOD, CAT, GPx, and LDH activity, as well as transcriptional profiling of two oxidative stress-related genes (XBP1s and NOX4).

Estimation of generated ROS

The collected blood was incubated for 30 min with 20 µM non-fluorescent 2′,7′-dichlorodihydrofluorescein diacetate (H2DCF-DA) dye (Sigma Aldrich, USA). The slides were prepared and dried in the dark. When H2DCF-DA is exposed to the presence of oxygen radicals like H2O2, it is oxidized to a green fluorescent 2′,7′-dichlorofluorescein (DCF) dye. Fluorescence was observed using a fluorescence microscope (Nikon Corporation K 12432). The excitation and emission wavelengths were 485 and 528 nm, respectively. Fluorescent intensities are represented as fold changes with respect to the control for the different groups and were predicted using Image J software.22 The ROS generated was represented as corrected total cell fluorescence (CTCF) by applying the formula:


CTCF = Integrated density – (Area of selected cell × Mean fluorescence of the background)

Analysis of SOD and CAT activity

Estimation of SOD and CAT activity was determined in the liver tissue homogenates using the modified methods of Kakkar et al. and Aebi et al., respectively.23,24 For SOD activity, 200 μL of tissue homogenate was mixed with 1.2 mL of sodium pyrophosphate buffer, 100 µL of PMS, and 300 µL of NBT. The enzymatic reaction was initiated by adding 200 µL of NADH for 5 min. To complete this reaction, glacial acetic acid was added. For CAT activity, 1 mL of sodium phosphate buffer was mixed with 50 µL of the tissue homogenate. The enzymatic reaction was initiated by adding 500 µL of H2O2. The absorbance of SOD and CAT was estimated using a UV-VIS spectrophotometer (Shimadzu, UV-1800 pharma spec) at 560 nm and 240 nm, respectively. The activity of SOD and CAT enzymes was calculated and expressed as µm/min/mg protein. The extinction coefficient (ε) for CAT is 0.041/µm/cm.

Analysis of GPx activity

GPx activity was measured using the modified method of Flohé and Günzler.25 A reaction mixture of 1–0.3 mL of tissue homogenate and phosphate buffer (0.1 m, pH 7.4), 0.2 mL of GSH (2 mm), and 0.1 mL each of sodium azide (10 mm) and H2O2 (1 mm) was prepared and incubated at 37°C for 15 min. After 15 min, 0.5 mL of 10% TCA was added to terminate the reaction, followed by centrifugation at 3,000 rpm for 5 min. Next, 0.1 mL of the supernatant was mixed well with 0.2 mL of phosphate buffer (0.1 m, pH 7.4) and 0.7 mL of DTNB (4 mg/mL). Absorbance at 420 nm was recorded using the Shimadzu UV/Vis 1800 pharma spec spectrophotometer.26

Analysis of LDH enzyme activity

LDH activity (L-lactate nicotinamide adenine dinucleotide1 oxidoreductase; EC – 1.1.1.27) was measured using the methods described by Phukan et al. and Wróblewski and Ladue.27,28 The supernatant (100 µL or 0.1 mL) obtained after centrifugation of the liver tissue homogenate at 9,000 rpm for 30 min at 4°C was mixed with 2.4 mL of 0.1 M phosphate buffer (pH 7.5) and 0.1 mL of DPNH (α-Nicotinamide adenine dinucleotide, reduced disodium salt) or α-nicotinamide adenine dinucleotide (NADH) solution, which was prepared by adding 2 mg NADH in 1 mL of phosphate buffer. After 20 min, 0.1 mL of 0.02 M sodium pyruvate (2.5 mg/mL of distilled water) was added to start the reaction. After 1 min, the absorbance was recorded at 340 nm every 30 s for 3 min. The enzymatic activity was expressed as units mg. protein−1 min−1 at 37°C. One unit of enzyme activity was defined as the change in optical density of 0.001 per min or Δ0.001 OD/min.

Assessment of biochemical parameters

Increases in liver biomarker enzymes, such as ALT, AST, and ALP, is indicative of liver ailments. The activity of ALT, AST, and ALP was thus estimated using the method of Trivedi et al.29,30 TB levels were recorded using the modified method of Perry et al.31 The activity of ALT, AST, and ALP enzymes are represented in IU/L of serum.32 TB was calculated using the method adopted by Bharti and Rasool.32

Transcriptomic analysis of genes related to oxidative stress like XBP1s and NOX4 by qRT- polymerase chain reaction (PCR)

Part of the liver tissues harvested from the fish were stored in TRIzol reagent (Invitrogen, USA) and the tissue homogenate was prepared for RNA isolation. To purify the RNA, the sample was mixed with the deoxyribonuclease enzyme. RNA integrity was measured using a Nanodrop (Thermo Scientific, USA; 2000/2000c) at 260 nm. The primers were designed and procured from Integrated DNA Technologies (Table 1). The Revert Aid H Minus Synthesis kit (K1632; Thermo Scientific, USA) was used to prepare complementary DNA (cDNA). After cDNA synthesis, a reaction mixture comprised of an SYBR Green qPCR Master mix (2K0251; Thermo Scientific, USA) along with the forward and reverse primers, cDNA, and nuclease free water was prepared and loaded for amplification of DNA in CFX96™ (C1000 Thermal Cycler, BioRad, USA). DNA amplification was done in three simple steps: denaturation, annealing, and polymerization. The amplified PCR products were captured on 1% agarose gels containing an intercalating agent and ethidium bromide (BioRad, USA). Images of the amplified DNA were acquired using the ChemiDoc system (BioRad, USA) and band intensities were determined using Quantity One software (BioRad, USA). The methods of Livak and Schmittgen, Iheagwam et al., and Gupta et al. were followed to calculate the expression of the target genes.33–35

Table 1

Primer sequences for polymerase chain reaction

Target genesPrimer sequencesPrimer lengthAccession no.
β-actinF: 5′-GTG CCC ATC TAC GAG GGT TA-3′20AF057040.1
R: 5′-AAG GAA GGA AGG CTG GAA GA-3′20
NOX4F: 5′-AGA TAT TCT GGT ACA CGC AC-3′20XM_005173419.4
R: 5′-GAA ACT ATG GCA ACA GGA GA-3′20
XBP1sF: 5′-TGT TGC GAG ACA AGA CGA-3′18KX364065.1
R: 5′-CCT GCA CCT GCT GCG GAC T-3′19

Statistical analyses

Data were analyzed using a one-way analysis of variance and Tukey’s post hoc test with a level of significance set at p < 0.05. The Statistical Package for Social Sciences software (v. 20.0) was used to analyze the data. Image J software (v. 1.50, USA) was used for ROS estimation. Graphs were prepared using GraphPad Prism 9.0. Transcriptional gene expression was determined using the software Quality One (v. 4.6.2.70, BioRad).

Results

96 h-LC50 of MZ for C. punctatus

The 96 h-LC50 of MZ was 10.34 mg/L, and the 95% upper and lower confidence limits were 12.12 mg/L and 8.81 mg/L, respectively.

Estimation of ROS levels

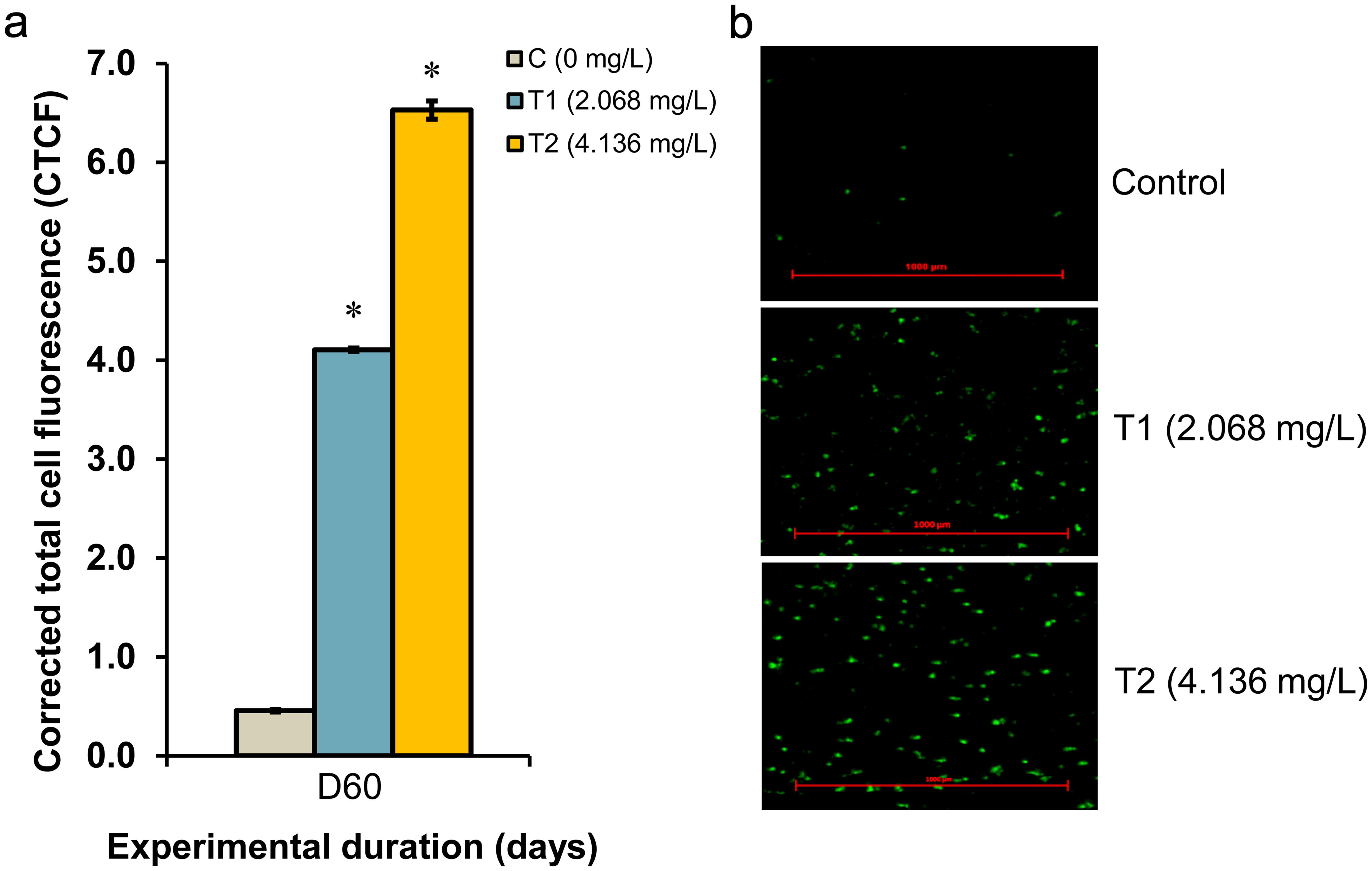
The ROS levels in the blood harvested from the C. punctatus exposed to MZ in groups T1 and T2 as CTCF were significantly higher after 60 d compared to the control (p < 0.05). The fold changes after 60 d were 7.98- and 13.28-fold for T1 and T2, respectively. Fluorescence images provided further evidence of ROS generation (Fig. 1).

ROS induction in the erythrocytes of control and treated groups (T1 and T2).
Fig. 1  ROS induction in the erythrocytes of control and treated groups (T1 and T2).

(a) The corrected total cell fluorescence (CTCF) values in fish exposed to T1 (2.068 mg/L) and T2 (4.136 mg/L) after 60 days. The stated values are mean ± standard error; n = 3 fish were taken from each group; *p < 0.05. (b) Image of ROS captured using a non-fluorescent DCF-DA dye that oxidizes to green fluorescent DCF dye. C, control group; DCF, 2′,7′-dichlorofluorescein; DCF-DA, dichlorodihydrofluorescein diacetate; ROS, reactive oxygen species; T, treatment group.

Analysis of oxidative stress biomarkers

The oxidative stress biomarkers (SOD and CAT) followed the same trend as ROS generation, with increased levels after 20 and 60 d of MZ exposure; however, there were decreases in these levels at 40 days for both enzymes. After 20 and 60 d of MZ exposure, the fold change percentages in SOD were 33.8% and 65.5% in T1 and 70.2% and 84.4% in T2, respectively. Similarly, the fold change percentages for CAT were 29.9% and 61.2% in T1 and 80.0% and 104.3% in T2, respectively. After 40 d, the fold change percentages for SOD and CAT decreased to 7.5% and 3.3% in T1 and 30.9% and 14.25% in T2, respectively. The activity of both GPx and LDH continuously increased at 20, 40, and 60 d after MZ exposure. The recorded fold changes in GPx activity were 0.21-, 1.76-, and 7.46-fold for T1 and 0.63-, 4.53-, and 13.37-fold for T2, respectively. The fold change percentages for LDH activity were 42.15%, 59.07%, and 90.69% for T1 and 79.04%, 105%, and 133.13% for T2, respectively. The fold change increases and decreases in all of the aforementioned oxidative parameters were significantly different compared to the control group (p < 0.05) (Fig. 2).

Oxidative stress in the livers of <italic>C. punctatus</italic> after exposure to different concentrations of MZ.
Fig. 2  Oxidative stress in the livers of C. punctatus after exposure to different concentrations of MZ.

(a) SOD and (b) CAT were significantly decreased in T1 and T2 after 40 d; (c) GPx and (d) LDH activity were significantly increased in T1 and T2 after 20, 40, and 60 d. The stated values are mean ± standard error. * represents significant values p < 0.05 of T1 and T2 with respect to C. C, control group; CAT, catalase; GPx, glutathione peroxidase; LDH, lactate dehydrogenase; MZ, Mancozeb; SOD, superoxide dismutase; T, treatment group.

Analysis of liver biomarker enzymes

The fold changes in prominent liver biomarker enzymes (ALT, AST, ALP, and TB) were significantly upregulated in T1 and T2 after 20, 40, and 60 d of MZ exposure compared to the control (p < 0.05) (Fig. 3). Specifically, the fold changes for ALT were 0.42-, 0.82-, and 1.47-fold in T1 and 1.6-, 2.6-, and 3.5-fold in T2, respectively. The fold changes for AST and ALP were 0.2-, 0.6-, and 1.1-fold 1 and 0.52-, 0.83-, and 1.79-fold in T1, and 1.6-, 2.6-, and 3.4-fold and 1.7-, 2.5-, and 4.1-fold in T2, respectively. The TB values were also significantly increased after 20, 40, and 60 d of MZ exposure (p < 0.05), with fold changes of 1.05-, 5.7-, and 8.5-fold in T1 and 0.7-, 1.8-, and 2.9–fold in T2, respectively.

Liver injury biomarkers.
Fig. 3  Liver injury biomarkers.

(a) ALT, (b) AST, (c) ALP, and (d) TB in C, T1 (2.068 mg/L), and T2 (4.136 mg/L). There were significant increases in T1 and T2 after 20, 40, and 60 d. The stated values are mean ± standard error. *p < 0.05 of T1 and T2 with respect to C. ALP, alkaline phosphatase; ALT, alanine transaminase; AST, aspartate transaminase; C, control group; T, treatment group; TB, total bilirubin.

Expression of genes related to oxidative stress and endoplasmic reticulum stress

XBP1s and NOX4 are expressed in response to oxidative stress. XBP1s expression was significantly upregulated in both exposure groups (p < 0.05), with fold activities of 2.4 and 5.1 in T1 and T2, respectively. Whereas, NOX4 was significantly upregulated in T2 (p < 0.05), with a 3.3-fold increase, but there was no significant change in expression in T1 (0.6-fold, p > 0.05) (Fig. 4).

<italic>XBP1s</italic> and <italic>NOX4</italic> expression after MZ exposure.
Fig. 4  XBP1s and NOX4 expression after MZ exposure.

(a) Relative fold changes compared to β-actin. The stated values are mean ± standard error. (b) Band densitometry. *p < 0.05 of T1 (2.068 mg/L) and T2 (4.136 mg/L) with respect to C. C, control group; MZ, Mancozeb; NOX4, NADPH Oxidase 4; T, treatment group; XBP1s, spliced X-box binding protein.

Discussion

There is growing evidence that MZ toxicity can cause excessive oxidative stress which can result in liver injury. This liver toxicity is associated with ROS generation, increased liver injury, oxidative biomarkers, and increased expression of oxidative stress-related genes (XBP1s and NOX4). Our study provides further evidence of MZ-induced liver toxicity in fish.

Liver cells consist of three major cell subtypes: hepatocytes, Kupffer cells, and hepatic stellate cells. Kupffer cells act as macrophages, and any damage to these cells can lead to NALS, non-alcoholic fatty liver disease, liver steatosis, and liver fibrosis. Liver cell damage can increase oxidative stress,36 which is defined as a disturbance in the harmony and synchrony of anti-oxidant enzymes and the pro-oxidants produced by xenobiotics.37 Anti-oxidant enzymes, such as SOD, CAT, and GPx, form the first formidable defense to counter oxidative stress caused by MZ. In the process of oxidative stress, superoxide radicals are converted to H2O2 by SOD. The H2O2 formed is neutralized to water and oxygen by CAT.38 GPx is analogous to CAT as it also removes excessive H2O2.39 In the present study, we observed an increase in SOD and CAT activity after 20 d of MZ exposure, indicating that these enzymes were activated. Surprisingly, after 40 d, the activity of these enzymes suddenly dropped, which was indicative of ROS overproduction. However, after 60 d, the enzyme activity significantly increased, suggesting that the activity of these enzymes was restored. Some studies have reported a decrease in the antioxidant enzymes (SOD and CAT) following oxidative stress.40–42 Also, there was a uniform and continuously significant increase in the activity of the GPx, which actively attenuated oxidative stress by neutralizing H2O2 after every exposure period, particularly after 60 d. Increased LDH activity indicates increased anaerobic metabolism or hypoxic conditions caused by toxicants where pyruvate breaks down to lactate to provide energy.27 We observed a uniform significant increase in LDH activity in our study after 20, 40, and 60 d, with the highest activity recorded after 60 days, consistent with the onset of hepatic disease and tissue injuries.43 Our study is consistent with the findings of other studies in fish. Ayanda et al. similarly showed that liver injury (ALT, AST, ALP, and TB) and oxidative stress biomarkers (CAT, SOD, GPx, and LDH) were significantly elevated in C. gariepinus.44 Uçar et al. also evaluated oxidative stress biomarkers in Oncorhynchus mykiss,45 and Wang et al. found that the concentrations of liver injury and oxidative stress biomarkers were significantly elevated in freshwater fish, Hypophthalmichthys nobilis when exposed to the herbicide, pendimethalin.46

The use of clinical pathology or accurate estimation of serum biochemical parameters can provide vital and practical details in the assessment of liver damage. These methods can also be used to detect the type of liver damage, such as membrane injury, cholestasis, and hepatic function. ALT and AST are classified as liver injury biomarkers whereas ALP and TB are cholestatic enzymes involved with the blockage of bile ducts.47 Liver biomarker enzymes like AST, ALP, and ALT catalyze transamination reactions and are used in the detection and differential etiologic diagnosis of hepatic disease. Fluctuations in their concentrations can be used as an index of liver injury and tissue health. Changes in these enzymes can be attributed to disruptive hepatocyte membranes.14 In this study, we observed significant increases in TB after MZ exposure (T1 and T2). This condition is known as hyperbilirubinemia, which is an underlying cause of blocked bile ducts.32

As discussed above, XBP1s and NOX4 gene expression are upregulated in response to oxidative stress. XBP1s is a member of the bZIP family and is expressed following endoplasmic reticulum stress and aggregation of unfolded proteins, resulting in an unfolded protein response. An experiment conducted by Liu et al. demonstrated that downregulation of XBP1 can cause an increase in oxidative stress due to suppressed CAT activity.48 The regulation of XBP1s can govern the redox balance by modulating the expression of antioxidant enzymes.49 When ROS increases beyond the tolerable limit, the unfolded protein response is activated. This in turn cleaves XBP1 into its spliced form (XBP1s), which migrates into the nucleus where it can alter various physiological functions. Thus, XBP1s play many roles in pathways related to oxidative stress, endoplasmic reticulum stress, disrupted glucose and lipid metabolism, inflammatory responses, and cancer development.50 In the present study, XBP1s were significantly upregulated in both MZ exposure groups. T2 registered a higher fold change consistent with increases in MZ concentration. NOX4 also has important functions during inflammatory responses and contributes to increased ROS levels, which in turn can trigger many events like hepatic stellate cell activation, liver fibrosis, and apoptosis.51NOX4 can activate TGF-β and TNF-signaling to initiate apoptotic events, which is an important factor to consider in drug design and disease prognosis. Interestingly, the role of NOX4 in endoplasmic reticulum stress-induced oxidative stress has also been highlighted.52NOX4 can also stimulate XBP1s, which in turn may initiate RIPK1-related NF-κB signaling.53 It was also postulated that pro-inflammatory cytokines in macrophages were produced when toll-like receptors stimulated XBP1s via NOX2 signaling.53 Furthermore, the role of NOX4 in apoptosome formation and its ability to influence caspase-3 and Bcl2 expression, as well as cause leakage of cytochrome ‘c’ from the mitochondria via ROS production, make NOX4 an interesting focus of future research to treat liver ailments.54 Activation of NOX4 in hepatocytes can stimulate quick onset of non-alcoholic associated steatohepatitis and promote apoptosis.52 In the present study, the expression of NOX4 was not significantly increased in the T1 group, but there was a significant upregulation of NOX4 in the T2 group. While some studies have investigated the combined role of NOX4 and XBP1s,55,56 more in-depth knowledge is required to understand the roles of these two genes in the treatment of liver diseases.

Limitations

Though the present study provides valuable insights into the harmful effects of MZ on redox status, biochemical indices, and the expression of XBP1s and NOX4 in the liver of Channa punctatus, certain limitations should be acknowledged. First, the study was conducted under controlled laboratory conditions, which may not fully replicate the complexities of natural aquatic environments where multiple stressors could interact. Second, the exposure duration and MZ concentration were limited to specific ranges, and the long-term effects or lower chronic exposure levels remain unexplored. Third, the study focused solely on hepatic responses, and the impact of MZ on other tissues or systemic physiological responses in Channa punctatus was not examined. Finally, while the expression of XBP1s and NOX4 was analyzed, the study did not explore the broader molecular mechanisms or signaling pathways that may have contributed to the observed effects. Future studies could address these limitations by adopting field-based experiments, extending exposure periods, and conducting a more comprehensive analysis of molecular and systemic responses.

Conclusions

This study showed that MZ is a strong oxidative stress inducer that can trigger NOX4 and XBP1s gene expression in the liver. We also found that ROS levels and their related biomarkers were elevated during liver injury, indicating that MZ toxicity can exert its toxic effects even in sub-lethal concentrations in C. punctatus fish. It is well known that ROS overproduction can cause neurodegenerative diseases, cancer, and liver diseases. Future studies will focus on the possible molecular pathways that are affected by MZ toxicity, contributing to a better understanding of disease progression.

Declarations

Acknowledgement

The authors thank the Department of Zoology, University of Lucknow, for providing research amenities. We also wish to extend our sincere thanks to the UGC, New Delhi, for providing the Special Assistance Programme (SAP), the Department of Science and Technology (DST), and the Government of India for providing FIST and DST-PURSE programs.

Ethics statement

All animal studies and animal handling were approved by the Animal Ethics Committee of University of Lucknow (IAEC, Regn. No. 1861/GO/Re/S/16/CPCSEA). All animals received human care in accordance with relevant institutional and national guidelines and regulations.

Data sharing statement

Additional data are available on request.

Funding

This research did not receive any support from any funding agency in the public, commercial, or not-for-profit sectors.

Conflict of interest

The authors declare that there is no conflict of interest.

Authors’ contributions

AAK performed the experiment and wrote the first draft of the manuscript; SD and SS contributed to the finalization of the results; MK corrected the first draft of the manuscript; SPT is responsible for study conception, design of the study, and execution of the experiments.

References

  1. Banaee M, Sagvand S, Sureda A, Amini M, Haghi BN, Sopjani M, et al. Evaluation of single and combined effects of mancozeb and metalaxyl on the transcriptional and biochemical response of zebrafish (Danio rerio). Comp Biochem Physiol C Toxicol Pharmacol 2023;268:109597 View Article PubMed/NCBI
  2. Machado FJ, Barro JP, Godoy CV, Dias AR, Forcelini CA, Utiamada CM, et al. Is tank mixing site-specific premixes and multi-site fungicides effective and economic for managing soybean rust? A meta-analysis. Crop Prot 2022;151:105839 View Article
  3. da Silva Gündel S, Dos Reis TR, Copetti PM, Favarin FR, Sagrillo MR, da Silva AS, et al. Evaluation of cytotoxicity, genotoxicity and ecotoxicity of nanoemulsions containing Mancozeb and Eugenol. Ecotoxicol Environ Saf 2019;169:207-215 View Article PubMed/NCBI
  4. Tsang MM, Trombetta LD. The protective role of chelators and antioxidants on mancozeb-induced toxicity in rat hippocampal astrocytes. Toxicol Ind Health 2007;23(8):459-470 View Article PubMed/NCBI
  5. Costa-Silva DG, Lopes AR, Martins IK, Leandro LP, Nunes MEM, de Carvalho NR, et al. Mancozeb exposure results in manganese accumulation and Nrf2-related antioxidant responses in the brain of common carp Cyprinus carpio. Environ Sci Pollut Res Int 2018;25(16):15529-15540 View Article PubMed/NCBI
  6. Geissen V, Ramos FQ, de J Bastidas-Bastidas P, Díaz-González G, Bello-Mendoza R, Huerta-Lwanga E, et al. Soil and water pollution in a banana production region in tropical Mexico. Bull Environ Contam Toxicol 2010;85(4):407-413 View Article PubMed/NCBI
  7. Schwingl PJ, Lunn RM, Mehta SS. A tiered approach to prioritizing registered pesticides for potential cancer hazard evaluations: implications for decision making. Environ Health 2021;20(1):13 View Article PubMed/NCBI
  8. Pirozzi AV, Stellavato A, La Gatta A, Lamberti M, Schiraldi C. Mancozeb, a fungicide routinely used in agriculture, worsens nonalcoholic fatty liver disease in the human HepG2 cell model. Toxicol Lett 2016;249:1-4 View Article PubMed/NCBI
  9. Costa-Silva DGD, Leandro LP, Vieira PB, de Carvalho NR, Lopes AR, Schimith LE, et al. N-acetylcysteine inhibits Mancozeb-induced impairments to the normal development of zebrafish embryos. Neurotoxicol Teratol 2018;68:1-12 View Article PubMed/NCBI
  10. Yao Y, Zang Y, Qu J, Tang M, Zhang T. The Toxicity of metallic nanoparticles on liver: the subcellular damages, mechanisms, and outcomes. Int J Nanomedicine 2019;14:8787-8804 View Article PubMed/NCBI
  11. Suarez Uribe ND, Pezzini MF, Dall’Agnol J, Marroni N, Benitez S, Benedetti D, et al. Study of liver toxicity and DNA damage due to exposure to the pesticide Mancozeb in an experimental animal model - A pilot model. Eur Rev Med Pharmacol Sci 2023;27(13):6374-6383 View Article PubMed/NCBI
  12. Saber TM, Abo-Elmaaty AMA, Abdel-Ghany HM. Curcumin mitigates mancozeb-induced hepatotoxicity and genotoxicity in rats. Ecotoxicol Environ Saf 2019;183:109467 View Article PubMed/NCBI
  13. Zhang Y, Bao J, Gong X, Shi W, Liu T, Wang X. Transcriptomics and metabolomics revealed the molecular mechanism of the toxic effect of mancozeb on liver of mice. Ecotoxicol Environ Saf 2022;243:114003 View Article PubMed/NCBI
  14. Aprioku JS, Amamina AM, Nnabuenyi PA. Mancozeb-induced hepatotoxicity: protective role of curcumin in rat animal model. Toxicol Res (Camb) 2023;12(1):107-116 View Article PubMed/NCBI
  15. Ngabirano H, Birungi G. Pesticide residues in vegetables produced in rural south-western Uganda. Food Chem 2022;370:130972 View Article PubMed/NCBI
  16. Trivedi SP, Dwivedi S, Singh S, Khan AA, Kumar M, Shukla A, et al. Evaluation of immunostimulatory attributes of Asparagus racemosus and Withania somnifera supplemented diets in fish, Channa punctatus (Bloch, 1793). Vet Immunol Immunopathol 2023;258:110561 View Article PubMed/NCBI
  17. American Public Health Association, American Water Works Association, Water Environment Federation. Standard Methods for the Examination of Water and Wastewater, 23rd ed. Washington, DC: American Public Health Association; 2017
  18. Dogan D, Can C, Kocyigit A, Dikilitas M, Taskin A, Bilinc H. Dimethoate-induced oxidative stress and DNA damage in Oncorhynchus mykiss. Chemosphere 2011;84(1):39-46 View Article PubMed/NCBI
  19. Mustapha SN, John A, Sheikh H, Chowdhury AJK, Yunus K. Acute-lethal toxicity test on juvenile Oreochromis niloticus exposed to Piper betle extract under static exposure. Ecofeminism Clim Chang 2020;1:79-87 View Article
  20. Hamilton MA, Russo RC, Thurston RV. Trimmed spearman-karber method for estimating median lethal concentrations in toxicity bioassays. Environ Sci Technol 1977;11:714-719 View Article
  21. Saha S, Dhara K, Pal P, Saha NC, Faggio C, Chukwuka AV. Longer-term adverse effects of selenate exposures on hematological and serum biochemical variables in air-breathing fish channa punctata (Bloch, 1973) and non-air breathing fish ctenopharyngodon idella (Cuvier, 1844): an Integrated Biomarker Response Approach. Biol Trace Elem Res 2023;201(7):3497-3512 View Article PubMed/NCBI
  22. Ratn A, Prasad R, Awasthi Y, Kumar M, Misra A, Trivedi SP. Zn(2+) induced molecular responses associated with oxidative stress, DNA damage and histopathological lesions in liver and kidney of the fish, Channa punctatus (Bloch, 1793). Ecotoxicol Environ Saf 2018;151:10-20 View Article PubMed/NCBI
  23. Kakkar PM, Das BBH, Viswanathan PN. A modified spectrophotometric assay of superoxide. Indian J Biochem Biophys 1984;21:130-132
  24. Aebi H. Catalase in vitro. Methods Enzymol 1984;105:121-126 View Article PubMed/NCBI
  25. Flohé L, Günzler WA. Assays of glutathione peroxidase. Methods Enzymol 1984;105:114-121 View Article PubMed/NCBI
  26. Quamar S, Kumar J, Mishra A, Flora S. Oxidative stress and neurobehavioural changes in rats following copper exposure and their response to MiADMSA and D-penicillamine. Toxicol Res Appl 2019;3:1-15 View Article
  27. Phukan B, Talukdar A, Kalita R, Nath BB, Sharma N, IMir IN, et al. Effects of dietary Leucas aspera levels on growth performance, nutrient utilization, digestive enzymes and physio-metabolic and health status of bagrid catfish, Rita rita (Hamilton, 1822). Aquac Res 2022;53:22-35 View Article
  28. WROBLEWSKI F, LADUE JS. Lactic dehydrogenase activity in blood. Proc Soc Exp Biol Med 1955;90(1):210-213 View Article PubMed/NCBI
  29. Trivedi SP, Kumar V, Singh S, Kumar M. Efficacy evaluation of Rauwolfia serpentina against Chromium (VI) toxicity in fish, Channa punctatus. J Environ Biol 2021;42:659-667 View Article
  30. Trivedi SP, Kumar V, Singh S, Trivedi A, Kumar M. Ethanolic root extract of Rauwolfia serpentina alleviates copper induced genotoxicity and hepatic impairments in spotted snakehead fish, Channa punctatus (Bloch, 1793). J Environ Biol 2021;42:1433-1441 View Article
  31. Perry BW, Doumas BT, Bayse DD, Butler T, Cohen A, Fellows W, et al. A candidate reference method for determination of bilirubin in serum. Test for transferability. Clin Chem 1983;29(2):297-301 PubMed/NCBI
  32. Bharti S, Rasool F. Analysis of the biochemical and histopathological impact of a mild dose of commercial malathion on Channa punctatus (Bloch) fish. Toxicol Rep 2021;8:443-455 View Article PubMed/NCBI
  33. Livak KJ, Schmittgen TD. Analysis of relative gene expression data using real-time quantitative PCR and the 2(-Delta Delta C(T)) Method. Methods 2001;25(4):402-408 View Article PubMed/NCBI
  34. Iheagwam FN, Batiha GE, Ogunlana OO, Chinedu SN. Terminalia catappa Extract Palliates Redox Imbalance and Inflammation in Diabetic Rats by Upregulating Nrf-2 Gene. Int J Inflam 2021;2021:9778486 View Article PubMed/NCBI
  35. Gupta P, Patel K, Garg G, Mathew BJ, Kale D, Singh J, et al. Imbalance of T Helper cell subset specific transcription factors and associated cytokines in patients with severe COVID-19. Gene Expr 2023;22(3):159-166 View Article
  36. Luangmonkong T, Suriguga S, Mutsaers HAM, Groothuis GMM, Olinga P, Boersema M. Targeting oxidative stress for the treatment of liver fibrosis. Rev Physiol Biochem Pharmacol 2018;175:71-102 View Article PubMed/NCBI
  37. Hoseinifar SH, Yousefi S, van Doan H, Ashouri G, Gioacchini G, Maradonna F, et al. Oxidative stress and antioxidant defense in fish: the implications of probiotic, prebiotic, and synbiotics. Rev Fish Sci Aquac 2021;29(2):198-217 View Article
  38. Begum R, Howlader S, Mamun-Or-Rashid ANM, Rafiquzzaman SM, Ashraf GM, Albadrani GM, et al. Antioxidant and signal-modulating effects of brown seaweed-derived compounds against oxidative stress-associated pathology. Oxid Med Cell Longev 2021;2021:9974890 View Article PubMed/NCBI
  39. Lubos E, Loscalzo J, Handy DE. Glutathione peroxidase-1 in health and disease: from molecular mechanisms to therapeutic opportunities. Antioxid Redox Signal 2011;15(7):1957-1997 View Article PubMed/NCBI
  40. Hema T, Mohanthi S, Umamaheswari S, Ramesh M, Ren Z, Poopal RK. A study to assess the health effects of an anticancer drug (cyclophosphamide) in zebrafish (Danio rerio): eco-toxicity of emerging contaminants. Environ Sci Process Impacts 2023;25(4):870-884 View Article PubMed/NCBI
  41. Kumar V, Swain HS, Das BK, Roy S, Upadhyay A, Ramteke MH, et al. Assessment of the effect of sub-lethal acute toxicity of Emamectin benzoate in Labeo rohita using multiple biomarker approach. Toxicol Rep 2022;9:102-110 View Article PubMed/NCBI
  42. Hong Y, Huang Y, Yang X, Zhang J, Li L, Huang Q, et al. Abamectin at environmentally-realistic concentrations cause oxidative stress and genotoxic damage in juvenile fish (Schizothorax prenanti). Aquat Toxicol 2020;225:105528 View Article PubMed/NCBI
  43. Kumar N, Krishnani KK, Singh NP. Comparative study of selenium and selenium nanoparticles with reference to acute toxicity, biochemical attributes, and histopathological response in fish. Environ Sci Pollut Res Int 2018;25(9):8914-8927 View Article PubMed/NCBI
  44. Ayanda OI, Oniye SJ, Auta J, Ajibola VO. Acute toxicity of glyphosate and paraquat to the African catfish (Clarias gariepinus, Teugels 1986) using some biochemical indicators. Trop Zool 2015;28:152-162 View Article
  45. Uçar A, Parlak V, Özgeriş FB, Yeltekin AÇ, Alak G, Atamanalp M. Determination of Fipronil toxicity by different biomarkers in gill and liver tissue of rainbow trout (Oncorhynchus mykiss). In Vitro Cell Dev Biol Anim 2020;56(7):543-549 View Article PubMed/NCBI
  46. Wang JQ, Hussain R, Ghaffar A, Afzal G, Saad AQ, Ahmad N, et al. Clinicohematological, mutagenic, and oxidative stress induced by pendimethalin in freshwater fish bighead carp (Hypophthalmichthys nobilis). Oxid Med Cell Longev 2022;2022:2093822 View Article PubMed/NCBI
  47. Ramaiah SK. A toxicologist guide to the diagnostic interpretation of hepatic biochemical parameters. Food Chem Toxicol 2007;45(9):1551-1557 View Article PubMed/NCBI
  48. Liu Y, Adachi M, Zhao S, Hareyama M, Koong AC, Luo D, et al. Preventing oxidative stress: a new role for XBP1. Cell Death Differ 2009;16(6):847-857 View Article PubMed/NCBI
  49. Xu W, Wang C, Hua J. X-box binding protein 1 (XBP1) function in diseases. Cell Biol Int 2021;45(4):731-739 View Article PubMed/NCBI
  50. Park SM, Kang TI, So JS. Roles of XBP1s in transcriptional regulation of target genes. Biomedicines 2021;9(7):791 View Article PubMed/NCBI
  51. De Minicis S, Brenner DA. NOX in liver fibrosis. Arch Biochem Biophys 2007;462(2):266-272 View Article PubMed/NCBI
  52. Matuz-Mares D, Vázquez-Meza H, Vilchis-Landeros MM. NOX as a Therapeutic Target in Liver Disease. Antioxidants (Basel) 2022;11(10):2038 View Article PubMed/NCBI
  53. Liu S, Ding H, Li Y, Zhang X. Molecular mechanism underlying role of the XBP1s in cardiovascular diseases. J Cardiovasc Dev Dis 2022;9(12):459 View Article PubMed/NCBI
  54. Guo S, Chen X. The human Nox4: gene, structure, physiological function and pathological significance. J Drug Target 2015;23(10):888-896 View Article PubMed/NCBI
  55. Rana SVS. Endoplasmic reticulum stress induced by toxic elements-a review of recent developments. Biol Trace Elem Res 2020;196(1):10-19 View Article PubMed/NCBI
  56. Songbo M, Lang H, Xinyong C, Bin X, Ping Z, Liang S. Oxidative stress injury in doxorubicin-induced cardiotoxicity. Toxicol Lett 2019;307:41-48 View Article PubMed/NCBI

About this Article

Cite this article
Khan AA, Dwivedi S, Singh S, Kumar M, Trivedi SP. Perturbations in Redox Status, Biochemical Indices, and Expression of XBP1s and NOX4 in the Liver of Channa Punctatus Following Exposure to Mancozeb. Gene Expr. 2025;24(1):21-29. doi: 10.14218/GE.2023.00049.
Copy        Export to RIS        Export to EndNote
Article History
Received Revised Accepted Published
June 27, 2023 August 24, 2023 October 11, 2023 January 2, 2024
DOI http://dx.doi.org/10.14218/GE.2023.00049
  • Gene Expression
  • eISSN 1555-3884
Back to Top

Perturbations in Redox Status, Biochemical Indices, and Expression of XBP1s and NOX4 in the Liver of Channa Punctatus Following Exposure to Mancozeb

Adeel Ahmad Khan, Shikha Dwivedi, Shefalee Singh, Manoj Kumar, Sunil P. Trivedi
  • Reset Zoom
  • Download TIFF