v
Search
Advanced

Publications > Journals > Journal of Clinical and Translational Hepatology> Online First Articles

Online First Articles

The online first articles are peer reviewed, accepted, and are ready for publication, with copyediting, typesetting, proofreading and author review. They have not been assigned to a journal issue; an article will be removed from this page once it is published in a coming issue.

Articles published online first are citable. To cite an article on this page, please refer to the following example:

Yi SG, Sadhu AR, Jones SL, Turner K, Monsour H, Donahue K, et al. The Effect of Adrenal Replacement Therapy on Rates of Fungal Colonization and Mortality in Critically Ill Patients Awaiting Liver Transplantation. J Clin Transl Hepatol. Published online: Sep 15, 2013. doi: 10.14218/JCTH.2013.00007.

Original Article

Metabolic Liver Diseases

Intestinal Candida albicans is Associated with Subclinical Coronary Atherosclerosis in Metabolic Dysfunction-associated Steatotic Liver Disease with Cirrhosis

Nantawat Satthawiwat, Suthida Visedthorn, Pakorn Ruengket, Prangwalai Chanchaem, Pattida Kongsomboonchoke, Monravee Tumkosit, Pairoj Chattranukulchai, Sunchai Payungporn, Pisit Tangkijvanich

Published online: January 27, 2026

[ Html ] [ PDF ] [ Google Scholar ] [ Cite ]

doi:10.14218/JCTH.2025.00507

Metabolic Risk Factors and Clinical Presentations of Metabolic Dysfunction-associated Steatotic Liver Disease Using Data from the All of Us Research Program

Ke-Qin Hu, Seyedeh Neelufar Payrovnaziri, Argyrios Ziogas, Steven Hiek, Kuangda Shan, Tevan Luong, Jenny Fang, Hoda Anton-Culver

Published online: January 27, 2026

[ Html ] [ PDF ] [ Google Scholar ] [ Cite ]

doi:10.14218/JCTH.2025.00393

Bidirectional Regulation between Metabolic Dysfunction-associated Steatotic Liver Disease and Sarcopenia via Liver-muscle Crosstalk

Yeyu Song, Yameng Liu, Jie Jiang, Youjie Zheng, Zixuan Wang, Cen Xie, Jian-Gao Fan

Published online: January 7, 2026

[ Html ] [ PDF ] [ Google Scholar ] [ Cite ]

doi:10.14218/JCTH.2025.00538

TF-rs1049296 C>T Variant Modifies the Association between Hepatic Iron Stores and Liver Fibrosis in Metabolic Dysfunction-associated Steatotic Liver Disease

Sui-Dan Chen, Ka-Te Huang, Huai Zhang, Yang-Yang Li, Yi Jin, Hai-Yang Yuan, Pei-Wu Zhu, Jian-Min Li, Christopher D. Byrne, Giovanni Targher, Ming-Hua Zheng

Published online: December 11, 2025

[ Html ] [ PDF ] [ Google Scholar ] [ Cite ]

doi:10.14218/JCTH.2025.00305

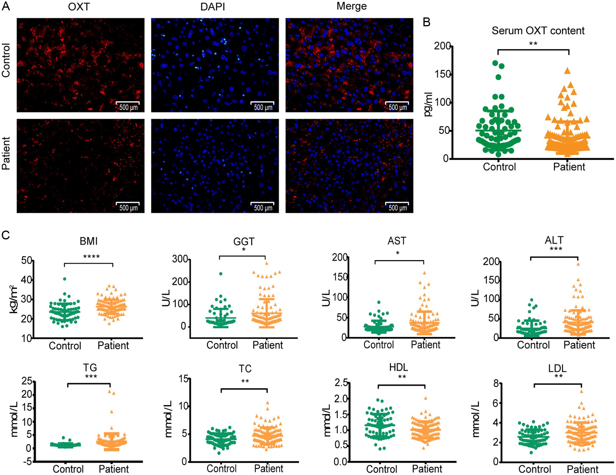
Oxytocin Attenuates Metabolic Dysfunction-associated Steatotic Liver Disease via AMPK/SREBP1c/FAS-mediated Suppression of Hepatic Lipogenesis

Yue Xu, Siqian Lu, Hongpei Wu, Haifeng Wu, Ming Li, Meng Zhou, Ting Chen, Xun Wang, Lishuai Qu, Qin Jin, Jinxia Liu

Published online: November 26, 2025

[ Html ] [ PDF ] [ Google Scholar ] [ Cite ]

doi:10.14218/JCTH.2025.00213

Liver Failure, Cirrhosis and Portal Hypertension

Cathepsin K Alleviates Liver Fibrosis by Inhibiting the TGF-β/Smad Signaling Pathway and Inducing Hepatic Stellate Cell Apoptosis

Zhandong Lin, Yue Shi, Mengjiao Sun, Jiawei Cui, Dandan Zhao, Yaoyao Mao, Congyue Zhang, Ying Zhang, Qianqian Zheng, Yukai Chen, Shaoya Li, Yuemin Nan

Published online: January 22, 2026

[ Html ] [ PDF ] [ Google Scholar ] [ Cite ]

doi:10.14218/JCTH.2025.00592

Serum Interleukin-8 for Differentiating Invasive Pulmonary Aspergillosis from Bacterial Pneumonia in Patients with HBV-Associated Acute-on-Chronic Liver Failure

Lanyue Huang, Yuzhao Feng, Wei Wang, Wei Liu, Yunhui Liu, Liang Chen, Yuxin Niu, Tingting Liu, Mi Song, Yiwei Xu, Zhongyuan Yang, Guang Chen, Qin Ning, Tao Chen, Lin Zhu

Published online: December 26, 2025

[ Html ] [ PDF ] [ Google Scholar ] [ Cite ]

doi:10.14218/JCTH.2025.00645

Liver Injury, Autoimmune, and Cholestatic Diseases

Extrahepatic Autoimmune Diseases in Autoimmune Hepatitis: Their Prevalence, Predictors, and Influence on Early Treatment Outcomes

Yue-Yang Ma, Wei-Hao Zhao, Ke-Ying Ou, Jia-Nan Cui, Chuan-Su Yuan, Bin Liu, Yong-Feng Yang, Qing-Fang Xiong

Published online: January 15, 2026

[ Html ] [ PDF ] [ Google Scholar ] [ Cite ]

doi:10.14218/JCTH.2025.00424

Infectious Hepatitis

Genotype-specific Response to 144-week Entecavir Therapy for HBeAg-positive Chronic Hepatitis B with a Particular Focus on Histological Improvement: A Prospective Study

Lexin Liu, Qiumiao Xu, Shanshan Lin, Zehui Wei, Guoxin Huang

Published online: December 31, 2025

[ Html ] [ PDF ] [ Google Scholar ] [ Cite ]

doi:10.14218/JCTH.2025.00533

Traditional and Novel Virologic Markers for Functional Cure and HBeAg Loss with Pegylated Interferon in Chronic Hepatitis B: A Systematic Review and Meta-analysis

Ying Zhang, Long-Fei Wang, Jing Chen, Mindie H. Nguyen, Qi Zheng

Published online: December 26, 2025

[ Html ] [ PDF ] [ Google Scholar ] [ Cite ]

doi:10.14218/JCTH.2025.00443

Hepatic and Biliary Neoplasia

Prognostic Nutritional Index Predicts Outcomes in Hepatocellular Carcinoma Treated with Atezolizumab and Bevacizumab: A Propensity Score-matched Analysis

Yuan-Hung Kuo, Wei Teng, Yen-Hao Chen, Po-Ting Lin, Tsung-Han Wu, Chung-Wei Su, Wei-Ting Chen, Chen-Chun Lin, Chao-Hung Hung, Sheng-Nan Lu, Shi-Ming Lin, Jing-Houng Wang, Chun-Yen Lin

Published online: December 8, 2025

[ Html ] [ PDF ] [ Google Scholar ] [ Cite ]

doi:10.14218/JCTH.2025.00418

Review Article

Risk Factors and Biomarkers for Immune Checkpoint Inhibitor-mediated Hepatotoxicity: Emerging Insights and Future Perspectives

Zaoqin Yu, Yanjiao Xu, Wei Li, Yingjie Hu, Chengliang Zhang

Published online: January 23, 2026

[ Html ] [ PDF ] [ Google Scholar ] [ Cite ]

doi:10.14218/JCTH.2025.00622

Repurposing SGLT2 Inhibitors for Cirrhotic Ascites: From Mechanistic Research to Clinical Exploration

Yuan Gao, Yunyi Gao, Dong Ji, Zhongjie Hu

Published online: January 22, 2026

[ Html ] [ PDF ] [ Google Scholar ] [ Cite ]

doi:10.14218/JCTH.2025.00465

Tumor Vaccines in Hepatocellular Carcinoma: Advances, Challenges, and the Path Toward Precision Immunotherapy

Bin Niu, Jun Xu, Liaoyun Zhang

Published online: January 19, 2026

[ Html ] [ PDF ] [ Google Scholar ] [ Cite ]

doi:10.14218/JCTH.2025.00401

Primary Biliary Cholangitis–associated Osteoporosis: Contemporary Review of Pathogenesis and Management

Jiaqi Yang, Shuhao Su, Ting Yuan, Caiyun Yang, Jie Luo, Xingchen Liu, Guanya Guo, Changcun Guo, Ying Han

Published online: January 14, 2026

[ Html ] [ PDF ] [ Google Scholar ] [ Cite ]

doi:10.14218/JCTH.2025.00505

ATP-binding Cassette Transporter Defects and Their Roles in Hepatic Diseases

Danzhu Zhao, George Y. Wu

Published online: December 18, 2025

[ Html ] [ PDF ] [ Google Scholar ] [ Cite ]

doi:10.14218/JCTH.2025.00476

Applications of Artificial Intelligence and Smart Devices in Metabolic Dysfunction-associated Steatotic Liver Disease

Wenfeng Zhu, Qi Zheng, Xinyi Xu, Xia Yu, Xianbin Xu, Huilan Tu, Yue Yu, Wubing Ying, Jiahao Xie, Guoping Sheng, Jifang Sheng

Published online: December 11, 2025

[ Html ] [ PDF ] [ Google Scholar ] [ Cite ]

doi:10.14218/JCTH.2025.00406

Hot Topic Commentary

Immune Checkpoint Inhibitor–induced Liver Injury: A Critical Appraisal of Treatment and Rechallenge Controversies

Fernando Bessone, Nelia Hernandez

Published online: January 19, 2026

[ Html ] [ PDF ] [ Google Scholar ] [ Cite ]

doi:10.14218/JCTH.2025.00450

Consensus

Expert Consensus on the Diagnosis and Management of Inherited Hyperbilirubinemia (2025)

Sujun Zheng, Xiaoyuan Xu, Yuemin Nan, Wei Hou, Jie Bai, Shan Tang, Chen Liang, Lei Luo, Jianshe Wang, Xinhua Li, Min Zhang, Guohong Deng, Hui Liu, Yongfeng Yang, Wen Xie, Xiaojuan Ou, Xinxin Zhang, Lai Wei, Jidong Jia, Zhongping Duan, Inherited Metabolic Liver Disease Collaboration Group, Chinese Society of Hepatology, Chinese Medical Association

Published online: December 26, 2025

[ Html ] [ PDF ] [ Google Scholar ] [ Cite ]

doi:10.14218/JCTH.2025.00440

Research Letter

Hepatitis C Patient Education: Large Language Models Show Promise in Disseminating Guidelines

Jinyan Chen, Ruijie Zhao, Chiyu He, Huigang Li, Yajie You, Zuyuan Lin, Ze Xiang, Jianyong Zhuo, Wei Shen, Zhihang Hu, Shusen Zheng, Xiao Xu, Di Lu

Published online: December 18, 2025

[ Html ] [ PDF ] [ Google Scholar ] [ Cite ]

doi:10.14218/JCTH.2025.00238

Guideline

Chinese Guidelines for Clinical Diagnosis, Treatment, and Management of Cirrhosis (2025)

Xiaoyuan Xu, Huiguo Ding, Hong You, Yujuan Guan, Jinghang Xu, Wengang Li, Ying Han, Yaping Wang, Yifan Han, Jidong Jia, Lai Wei, Zhongping Duan, Yuemin Nan, Hui Zhuang, Chinese Society of Hepatology, Chinese Medical Association

Published online: January 13, 2026

[ Html ] [ PDF ] [ Google Scholar ] [ Cite ]

doi:10.14218/JCTH.2025.00517

Back to Top